聚焦感官疗愈与身心平衡,多元业态演绎品质生活新维度
(2026年3月31日,上海)为回应都市人对“情绪”与“疗愈”的关注与需求的不断升温,上海港汇恒隆广场迎来了新一轮的品牌焕新。本轮升级重点聚焦商场香氛护肤与生活方式类品牌新店,以及运动户外品牌矩阵,汇聚多家全球首店、概念店及新形象体验店,并通过更具沉浸式的空间与体验,打造集感官疗愈、情绪护理与运动健康于一体的多元生活场景,让商业空间成为承载情绪、滋养身心的城市客厅。

空间焕新 文化赋能体验升级
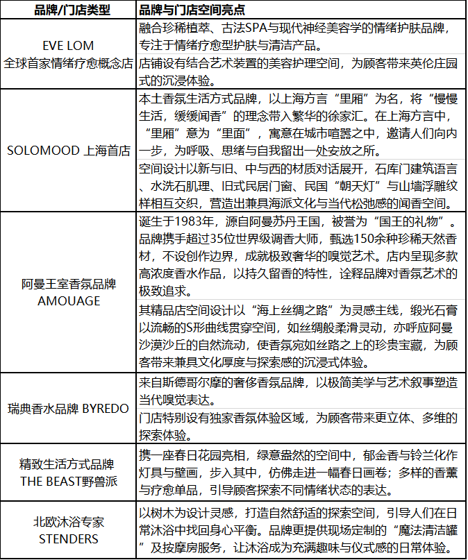
作为高端生活方式的引领者,上海港汇恒隆广场策略性在商场B1层引入香氛、香水及情绪护理相关品牌,进一步完善场内高端美妆、护肤及感官体验与个人护理领域的整体布局。此次焕新汇聚多元国际与本土品牌,包括 EVE LOM全球首家情绪疗愈概念店, SOLOMOOD上海首店、阿曼王室香氛品牌AMOUAGE、瑞典香水品牌BYREDO、 北欧沐浴专家 STENDERS、精致生活方式品牌 THE BEAST 野兽派,与B1层现有的国际高奢美妆护肤品牌组合形成高度协同,构建集“嗅觉体验、情绪疗愈与个人护理”于一体的集中式消费场域。


身心为轴 社交与运动场景交融
健康,是一场由内而外的修行。上海港汇恒隆广场目前已逐步完成运动与户外业态的升级,聚焦首店效应、联动跨界创新与社交场景打造等,以更完整的品牌矩阵回应城市人群对身心平衡与运动体验的多元需求。
商场L4-L5层已汇聚 DESCENTE、KOLON SPORT、HOKA、FILA、HELLY HANSEN 等多家专业运动品牌,形成高度集中的运动零售体验。部分品牌亦进行了布局优化,L1层迎来ARC’TERYX,以专业攀登、徒步及雪线系列装备,支持探索者不断突破自我,将“山系精神”融入日常生活;瑞士高端跑步品牌 On,提升运动品类在整体商业结构中的可见度与影响力;B1层则引入全国首家 NIKE RISE 2.0 新形象体验店,集全球尖货首发、Nike By You 定制服务及社区跑活动于一体,与同层 lululemon 共同构建时尚运动集中地,覆盖从专业训练到日常运动穿搭的多元生活场景。此外,专业攀登品牌 KAILAS亦通过创新性的咖啡跨界呈现,打造兼具功能性与社交属性的互动空间。



基于对运动趋势的持续洞察,场内运动细分领域品牌的多元组合,为城市人群提供更丰富的运动灵感与选择。从户外与露营领域的 KOLON SPORT、mont·bell、MAMMUT;跑步品类的 On、HOKA、BROOKS;骑行品牌 VAUDE;网球品牌 K·SWISS,以及瑜伽与女性运动领域的 lululemon 与 MAIA ACTIVE,上海港汇恒隆广场全面涵盖专业运动、户外探索与日常运动生活方式,进一步夯实商场在该领域的深度与广度。
优享空间 共建社群
随着品牌矩阵的升级与调整,上海港汇恒隆广场亦鼓励品牌开展以“社群共建”为核心的多元体验活动,共同将商业空间延展为连接兴趣、情感与价值认同的优享空间。
在运动领域,商场携手品牌在本月陆续开展多元社群活动:骑行品牌VAUDE举办“我与风行”女子骑行活动;户外品牌 KAILAS 推出“只为攀登”徒步露营之旅,通过实践体验的方式,联动户外运动爱好者,激发社群互动与交流;AIGLE于场内分店举办丝网定制工作坊 。
在情绪疗愈与感官体验层面,商场亦于本月与品牌EVE LOM及AMOUAGE携手呈现多元互动活动。通过品牌大使分享、香氛新品品鉴、手作工坊与轻松餐叙等活动形式,让交流在感官体验中自然发生,形成围绕香氛文化与情绪疗愈的社群共鸣。
这个春日,上海港汇恒隆广场诚邀您走入焕然一新的感官疗愈空间,找到属于自己的情绪节奏。作为沪上高端商业地标,上海港汇恒隆广场将持续汇聚高品质匠心品牌,为城市带来更具深度与温度的品质生活灵感。
附录:上海港汇恒隆广场焕新品牌(香氛、香水及情绪护理)一览

关于上海港汇恒隆广场
上海港汇恒隆广场是恒隆地产于内地的首个商业综合项目,位于上海繁华商业区之一的徐家汇商圈。集购物商场、甲级办公楼、寓所及酒店于一体的大型城市商业综合体,总楼面面积逾27万平方米。商场已吸引逾380家品牌进驻,涵盖国际奢品、时尚服饰、生活方式、特色餐饮等领域。办公楼楼高50层,吸引近80家跨国企业和国内优质企业进驻。建设中的上海金普顿徐家汇酒店将提供149间客房,计划于2027年开业,为全球宾客提供高品质的奢华生活体验。
上海港汇恒隆广场使用可再生能源供电,致力持续打造可持续运营环境。
关于恒隆地产
恒隆地产有限公司(香港联交所股份代号:00101)致力缔造优享生活空间。总部设于香港及上海,公司管理的物业组合总面积超过 350 万平方米,覆盖香港及内地,涵盖零售、办公、住宅及酒店物业。
公司在香港的多元化物业组合包括位于优越地点的办公楼及商场,以及坐落于尊贵地段的豪华住宅项目。在内地,公司以恒隆广场“66”品牌命名的综合商业及零售项目遍及各大城市,包括上海、沈阳、济南、无锡、天津、大连、昆明、武汉和杭州的核心区域,被视为优质商业地标。
公司在可持续发展方面引领房地产行业,获得 MSCI ESG “AA”评级,并入选 CDP 气候变化最高评分 A 级榜单。公司在内地的九成营运物业已采用可再生能源,并承诺于 2050 年前实现净零排放。
恒隆地产 —〝只选好的 只做对的〞。
(免责声明:本文为本网站出于传播商业信息之目的进行转载发布,不代表本网站的观点及立场。本文所涉文、图、音视频等资料之一切权力和法律责任归材料提供方所有和承担。本网站对此咨询文字、图片等所有信息的真实性不作任何保证或承诺,亦不构成任何购买、投资等建议,据此操作者风险自担。)
评论