
作者:王宇
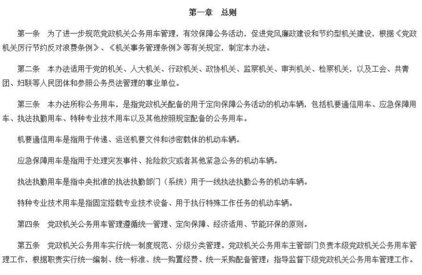
12月11日晚,中共中央办公厅、国务院办公厅印发了《党政机关公务用车管理办法》(下文简称办法),并发出通知,要求各地区各部门认真遵照执行。
《办法》规定党政机关应当配备使用国产汽车,带头使用新能源汽车,按照规定逐步扩大新能源汽车配备比例。公务用车配备新能源轿车的,价格不得超过18万元。越野车不得作为领导干部固定用车。
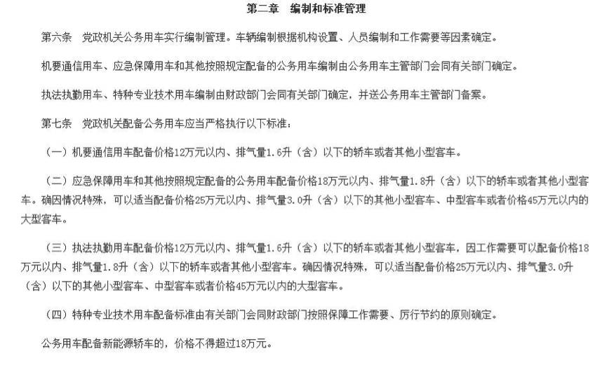
《办法》指出,公务用车,是指党政机关配备的用于定向保障公务活动的机动车辆,包括机要通信用车、应急保障用车、执法执勤用车、特种专业技术用车以及其他按照规定配备的公务用车。
《办法》明确,机要通信用车配备价格12万元以内、排气量1.6升(含)以下的轿车或者其他小型客车。公务用车配备新能源轿车的,价格不得超过18万元。
《办法》要求,党政机关应当建立公务用车管理台账,加强相关证照档案的保存和管理。各省、自治区、直辖市以及中央和国家机关公务用车主管部门应当建立统一的公务用车管理信息系统,提高公务用车配备使用管理信息化水平。
值得注意,此次发布的新规自2017年12月5日起施行。同时,中共中央办公厅、国务院办公厅2011年1月6日印发的《党政机关公务用车配备使用管理办法》废止。
《办法》着力构建公务用车管理新制度
在《办法》发布后,有关负责人就新规回答了相关媒体问题。(备注:媒体提问来自辽宁日报)
问:修订后的《党政机关公务用车管理办法》与此前的办法相比有何变化和特点?
答:修订后的公务用车管理办法以全面实行公务用车编制和标准管理为核心,强化配备、使用、处置等全流程管理,着力构建公务用车管理新制度,确保管用、实用。主要有如下特点:
一是明确集中统一。着眼于提升公务用车管理效能,明确了集中统一方向,要求公务用车主管部门对本级党政机关公务用车实行“四统一”管理,即:统一编制、统一标准、统一购置经费、统一采购配备管理,规定公务用车购置经费列入公务用车主管部门预算。
二是坚持厉行节约。坚持保障公务和厉行节约相结合,在公务用车编制和标准两个核心问题上作出了相应安排。一方面,进一步强化编制刚性约束,将各类公务用车全部纳入编制管理,分类明确编制核定责任主体,并对公务用车产权注册登记提出统一要求,防范超编制配车,严控公务用车数量规模。另一方面,坚持经济适用、节能环保原则,分类细化各类公务用车排气量、价格标准,要求党政机关带头使用新能源汽车。
三是创新管理方式。针对实践中易发的公车私用、私车公养、既领取公务交通补贴又违规使用公务用车等违规违纪现象,采取了一些创新性手段。
主要包括:推进平台建设,要求各地区结合实际建立公务用车服务平台,将各类公务用车纳入平台管理,统筹调度使用,并通过信息化手段、加装卫星定位系统,实时监控车辆运行轨迹,在线统计行驶里程、费用支出等信息,实现无缝监管;推进标识化管理,规定除有保密要求的特殊工作用车外,公务用车都应当统一标识,置于社会舆论和公众的监督之下,确保公务用车在“阳光”下运行;推进信息公开,要求党政机关建立公务用车配备更新和使用情况统计报告制度,并将相关情况纳入政务公开和政务诚信建设范围,主动“晒”出公车账单,接受社会监督。
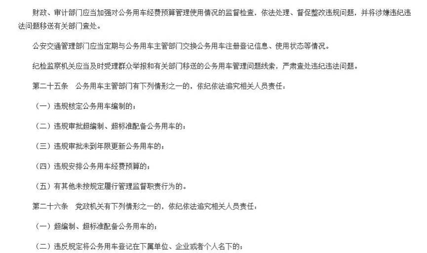
问:《办法》就构建监督体系作出哪些规定?
答:修订后的公务用车管理办法从三个方面强化对公务用车领域违规违纪问题的监督问责,依纪依法追究相关人员责任。
一是编织一张监督网。明确公务用车主管部门、财政部门、审计部门、公安交通管理部门、纪检监察机关在监督管理方面的职责,要求各司其职、各负其责、形成监督合力;
二是加强对主管部门监督。增加了针对公务用车主管部门违反编制、标准管理等5个方面的问责情形,体现出管车人也要受监管的思路理念,确保依规履行管理职责;
三是加强对使用单位的监督。较为全面地细化了针对使用单位的问责情形,涉及9个方面,涵盖公务用车配备、使用、处置、经费支出等全流程、各环节,实现公务用车违规违纪问题问责无死角、全覆盖。
《党政机关公务用车管理办法》
具体有何规定?
此次发布的《办法》共六章,三十一条规定。具体规定如下:










评论