不光需要已经上市的开心麻花,中国喜剧想要崛起还得再来两个周星驰。
2017年,在资本的催熟下,喜剧产业迅速形成了几家头部公司。其中,头部最大的开心麻花正在IPO了,不知道没投成头部又没有开心麻花股票的投资人是否有些小伤心?其实,对比美日数千亿的市场,目前规模百亿的中国喜剧产业还远未达到她的天花板……
/1/
喜剧: “娱乐至死” 年代的宠儿
2014年,在明星真人秀已经审美疲劳之后,喜剧表演类综艺成为各个卫视主要发力的项目。到了2016年,东方卫视一年连续制作四档喜剧类综艺显示了其在综艺内容中的强悍地位。

电影方面,在内地票房前二十的排行榜上,喜剧电影独占8席。小成本喜剧电影成为票房黑马,打败投资大制作的故事每年都会上演。在我国电影工业整体落后于好莱坞的背景下,喜剧成为抗衡好莱坞大片最强的武器。

喜剧在近年来获得爆发性发展,不仅得益于新兴媒介方式的崛起,背后更显示了普通大众的话语权达到前所未有的强势地位。
资本的介入则让形势变得更加炙热。2016年以来,资本对喜剧行业的关注大幅度提高,多家喜剧内容制作商获得融资。脱口秀头部公司笑果文化一年内获得两次融资,开心麻花则早已新三板上市。
资本的追逐让脱口秀、相声、小品等喜剧表演者从剧场、夜场逐渐走到荧幕前方。
截止2017年,国内专业做喜剧的公司大约有27家,分布于影视、综艺、美式脱口秀、话剧、相声等各个领域。

27家中有15家至今未融资,包括一些老牌喜剧公司,比如本山大叔的本山传媒,陈佩斯的大道文化。

2017年上半年,多家喜剧内容公司获得融资,尤其五月,有三家喜剧公司各获得数千万的融资,笑果文化在一个月的间隔获得了两轮融资。华录百纳在6月曾发布公告拟收购欢乐传媒,不过因交易各方未能就核心条款达成一致,9月份发布公告表示终止收购。

然而这一片大好的形势,在2017年下半年戛然而止。
/2/
头部公司已长成,资本难觅下一个头部
2017年下半年,喜剧类公司获得融资的数量为零。
经过2017年上半年的热闹,喜剧领域头部公司格局已经确定,需要钱的基本都已经获得足够的资金,不需要钱的资本也进不去,而其他资源不够强、艺人知名度低、商业模式不是很明晰的,很难获得资本的支持。
从项目热度上来看,喜剧类相关项目热度与融资情况强相关,在6月份达到热度峰值,之后项目的热度也逐渐下降。

目前,在喜剧的各个细分领域,头部公司有:
1. 开心麻花(话剧+影视)

2.欢乐传媒(情景喜剧)

3. 笑果文化(美式脱口秀)

/3/
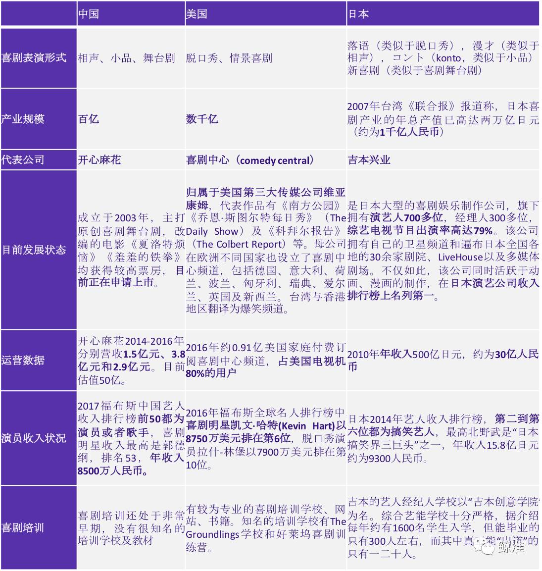
百亿VS.千亿:中国喜剧产业的潜力还远未释放
一方面,喜剧行业看似已经没有机会,对比美日,我们会发现,中国喜剧产业还有大量的潜力没有被释放:
2017年喜剧类电影总体票房累计有73亿人民币(不包括动画片及好莱坞大片);综艺节目2017年市场规模各种测算方法得出的结果不同,不过至少也有400亿,其中喜剧类综艺渗透率为10%,为40亿;全国戏剧票房有8亿,开心麻花占26%的份额,大约2亿,这是喜剧类戏剧票房的底线。上述喜剧类电影+喜剧类综艺+喜剧话剧总市场规模≈115亿,所以目前喜剧整体市场规模大约是百亿级。
这一数字在美、日则可轻松达到千亿的规模。

和美日相比,中国的喜剧产业从各项指标来看都处于非常早期的状态。我们的差距主要体现在以下几个方面:
A 亟待完善的喜剧人培养产业链
喜剧创作,不仅需要创作者有天赋和灵感,更多的是需要经过严密的、成体系的训练。
从工业化的角度来说,一个成熟的喜剧人培养产业链包括三部分:喜剧培训、线下小剧场打磨作品、线上大平台表演。

美日两国都有完整的工业化艺人培训体系,在50、60年代,美国就开始有了专业的喜剧人培训学校,为美国喜剧产业源源不断地输送新鲜血液,如Secondcity,improv Olympic等,整个行业约有几十万从业者。
而在中国,由于喜剧产业的落后,我们过去的人才培养机制,还属于师傅带徒弟的小作坊式,无法满足产业成型之后,为行业持续、稳定地输送人才的要求。
像美式脱口秀这样的舶来品,更面临着人才断档的困局。笑果文化共有40 名编剧来为其三档著名栏目《吐槽大会》、《脱口秀大会》和《冒犯家族》写稿。而美国,仅《周六夜现场》这一栏目就有38 个全职编剧在为其写稿。
另一档喜剧节目《笑傲江湖》则称,一档节目至少需要有100-200个喜剧从业人员。以我国目前的情况,这基本是我国喜剧行业的半壁江山。
相比于其他文化内容,喜剧内容更加依赖于创作者的脑力和创造力,人才焦虑一直是他们绕不过的坎。
B 线下市场未被培育,变现能力弱
在美国,喜剧产业变现的一个主力是线下脱口秀俱乐部。美国每个城市都有线下脱口秀俱乐部,仅纽约就有上百个,粉丝规模庞大,一个演员一晚上可以赶五场,顶级脱口秀演员单纯做下线脱口秀专场年收入可以达到上亿美元,普通的脱口秀演员也可以靠这个表演养活自己。
而我国的线下喜剧只在这两年开始陆陆续续在一线城市发芽,虽然前有德云社、开心麻花剧场这样的成功案例,而更多的二三线城市还远不成气候。在《吐槽大会》蹿红的池子回忆起自己在“开放麦”(脱口秀线下剧场)的表演时,一场下来也就挣100多元,而且大部分是没有钱的演出,一个月或许才能配上一次有钱的演出。
线下剧场远远未成规模,这就导致了喜剧产业的变现出口多局限在影视和综艺,无法上影视综艺成腕成角的喜剧演员们,则难以为生。
而这两个渠道又非头部公司不能掌握,除了能全产业链打通的头部内容公司之外,剩下的小公司很难得到投资人的青睐。
C 中国欠缺喜剧文化土壤
由于历史原因,我国的文化一直以来都崇尚严肃高雅,即便现在大家越来越“开得起玩笑”了,喜剧题材尺度还是有非常多的限制。
好的喜剧内容多有对社会现象的反映与讽刺,对人物的恶搞与自嘲,话题禁忌太多,不利于喜剧人的创作,更不利于喜剧文化的培养。
/4/
喜剧产业未来:要聚焦于一批资本不能做的事
喜剧人自己知道,产业的兴旺离不开一代一代人才的培养,而这,恰恰是资本无能为力的领域。
目前,我国喜剧业已经逐步形成以《脱口秀大会》《笑傲江湖》等艺人选拔形式的综艺作为人才发现的渠道,输送到类似于《吐槽大会》《欢乐喜剧人》等头部网综,为喜剧人才提供了重要出口。
另一方面,通过整合线下演出体系,例如脱口秀界的开放麦(open-mic)演出、校园社团及话剧、舞台剧等等一系列线下活动,打造完善的喜剧演出形态,以此产业链保证优质内容源源不断输出,完成线上线下联动、从而促进整体行业的发展。

而移动互联网则给与了喜剧行业无穷的想像力。除影视联动、发展艺人经纪等手段外,喜剧公司而在尝试各种新的商业模式。比如,笑果文化与掌阅在今年合作的音频节目《吐槽是门手艺》音频课程,就获得了36万的订阅量。
中国喜剧行业究竟有多大,谁也不清楚,但可以确定的是,她的潜力还远不止于此。正如一位从业者说的那样:这片海现在很蔚蓝,从业者正在自己热爱的领域畅游。


评论