12月25日午间,贾跃亭现身微博,发布圣诞祝福:“Merry Christmas all FFer!”并配上了一张在美国当地工厂的合影,照片中众多人围着7辆汽车,和讯科技消息称,这7辆即为FF91。

此博疑似在回应法拉第未来融资的消息。当天早间,《证券日报》消息称,法拉第未来确认融资到位。
最近一段时间,网上沸沸扬扬到处都是贾跃亭融资10亿美金,公司估值高达50亿美金的新闻。12月13日美国科技媒体TheVerge的报道显示,有法拉第未来的前雇员透露,除非引入新的融资,否则法拉第未来剩下的资金将只够公司支撑到今年年底。而随后就有大量国内媒体报道称,在法拉第未来于报道当天召开的内部会议上,贾跃亭宣布了A轮融资已经敲定的消息,规模超过10亿美元,并且自己还将出任公司的CEO及首席产品官。
不过在该消息传出后,有媒体19日从法拉第未来公关负责人处获悉,目前该笔融资仍未落实,“我们还在等消息。”更据知情人透露,实际上在12月13日当天,法拉第未来确实召开了会议,但仅涉及内部动员,并未宣布融资相关事项。

贾跃亭还有多少债“赖”着?
12月14日,纽约时报刊登了一篇题为《欠债近5亿元,贾跃亭被列入“老赖”黑名单》(China Names and Shames Tech Tycoon With Debt Blacklist)的文章。有人说,贾跃亭作为老赖名单第一人登上了《纽约时报》。

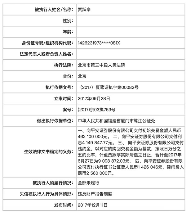
据澎湃新闻报道,12月12日,全国法院失信被执行人名单信息网站显示,贾跃亭被列入了失信被执行人名单,执行法院为北京市第三中级人民法院,执行依据文号为(2017)夏鹭证执字第00082号,作出执行依据单位为福建省厦门市鹭江公证处,发布时间为12月11日。
贾跃亭被列入“老赖”名单的案件与平安证券相关,立案时间为9月28日,案号为(2017)京03执753号。
根据披露的法律文书,贾跃亭应履行的法律文书的义务共有四条:
一,向平安证券股份有限公司支付初始交易金额人民币4.621亿元。
二,向平安证券股份有限公司支付利息414.9847万元。
三, 向平安证券股份有限公司支付违约金,以对应的购回交易金额为基数,按照日万分之五的比率,计至贾跃亭实际清偿之日止,暂计至2017年6月27日为909.8872万元。
四,向平安证券股份有限公司支付执行证书公证费人民142.6万元,律师费人民币256万元。

以上款项合计4.79亿元,但贾跃亭全部未履行,因此贾跃亭被列为失信被执行人的具体情形为违反财产报告制度。
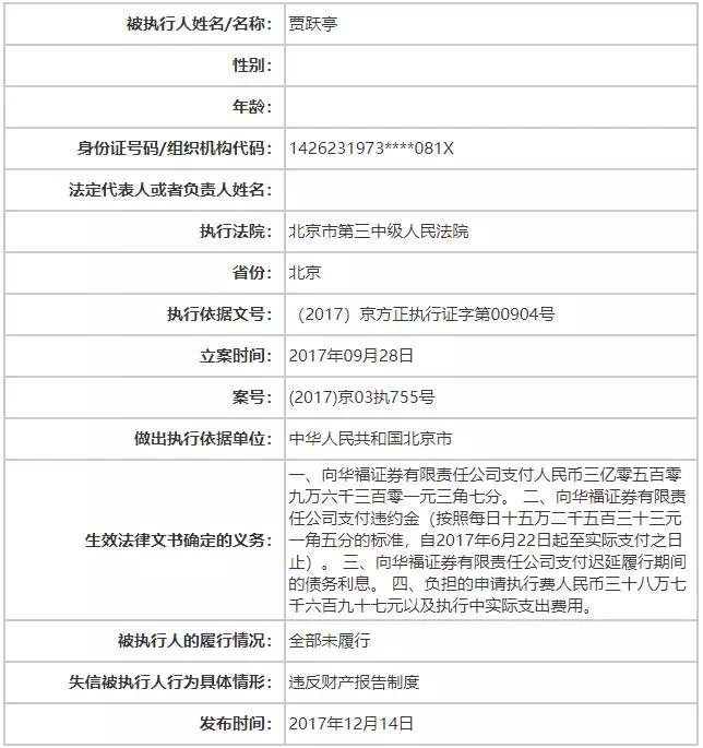
3天后,12月14日,贾跃亭又一次被法院列入“老赖”名单。执行法院为北京市第三中级人民法院,执行依据文号为(2017)京方正执行证字第00904号。此次贾跃亭被列为“老赖”的案件涉及华福证券。

而新京报报道称,从知情人处获悉,目前以贾跃亭为被执行人的执行案件在三中院共有9起。申请执行人涉及信托公司、证券公司等,其中最大的标的额达14亿,最小为2亿。9起案件产生的执行费逾600万。在9份执行案件中,被执行人除了贾跃亭,大都包括乐视控股(北京)有限公司。

被执行人甘薇也跑路美国?
上周六(12月23日),盛大文学原CEO、火星小说创始人侯小强透露贾跃亭妻子甘薇目前也人在洛杉矶。侯小强在微头条上发文称,“今天在洛杉矶试了FF91,设计、性能,原地打转,加速…堪称惊艳。见了贾跃亭、甘薇,身为创业者,由衷地为他们高兴。期待量产的一天。”

此前,在贾跃亭夫妻两人被冻结财产后的第二天,贾跃亭就飞往美国,一度引起外界“跑路论”的质疑。
7月4日,甘薇发布微博称:“谣言止于智者。我们全家老小都在北京。”还发出了自己的位置——北京 乐视控股集团大厦,从侧面回击了跑路传闻。
今年9月,自媒体爆料称贾跃亭成立不可撤销的生前信托,妻子成为信托基金守信委托人,其中一个女儿得到5亿人民币。对此,乐视控股(北京)有限公司及贾跃亭妻子甘薇回应称消息不实。
而本月中旬,据每日经济新闻报道称,由贾跃亭妻子甘薇担任董事长的北京乐漾影视传媒有限公司近日发布招聘信息,该公司正在招聘“董事长生活助理(英文方向)”上述岗位的职责包括:负责董事长孩子的英语辅导,按照孩子的状况制定各阶段教学目标和计划,全英文教学,给孩子提供良好的英语学习氛围等内容。跑路美国传闻再次被推上风口浪尖。

事实上,在上述欠债14亿的执行案件中,据新京报报道,贾跃亭的妻子甘薇也被列为被执行人之一。该案申请执行人系浙江中泰创展企业管理有限公司,被执行人分别是北京东方车云信息技术有限公司、乐视控股(北京)有限公司、贾跃亭、甘薇、北京宏城鑫泰置业有限公司等。申请人向北京市高院申请强制执行,高院指令三中院执行。三中院在发出执行通知后,作出裁定,冻结、划拨被执行人等银行存款14亿余元及违约金、债务利息、执行费等,采取上述措施后仍不足以履行生效法律文书确定的义务,则依法扣留、提取被执行人应当履行义务部分的收入或查封、冻结、扣押、拍卖、变卖其应当履行义务部分的其他财产。
贾跃亭哥哥也受到消费限制
不止甘薇,贾跃亭的哥哥贾跃民也因作为失信被执行人乐视移动的法定代表人而将受到消费限制。
12月11日,新披露的北京市第三中级人民法院执行裁定书显示,乐视移动智能信息技术(北京)有限公司再度被列为失信被执行人,案号为(2017)京03执684号之一。

该案件的申请执行人为赫比(上海)金属工业有限公司,被执行人为乐视移动,该公司的法定代表人为贾跃亭的哥哥贾跃民,赫比金属依据中国国际经济贸易仲裁委员会﹝2017﹞中国贸仲京裁字第0886号裁决向本院申请强制执行,执行标的额为人民币2033.5213万元。法院于2017年8月29日立案执行。
在执行过程中,北京市第三中级人民法院依法查询了被执行人在金融机构开设账户情况、房屋所有权情况、车辆登记情况和工商登记情况。经调查,被执行人名下无不动产及机动车登记信息,无对外投资。北京市第三中级人民法院于2017年10月24日扣划了被执行人名下银行存款194.4745万元并发还申请执行人。
北京市第三中级人民法院称,已依法将被执行人列入失信被执行人名单,并对其采取了限制消费措施,现被执行人暂无财产可供执行。申请执行人认可法院的财产调查结果。

● 编辑:萧萧
● 本文版权归《家族企业》杂志所有
● 家族企业杂志微信公众号(ID:jiazuqiyezazhi)
● 综合资料:澎湃新闻、新京报、每日经济新闻、网易科技、财视media、中财网、华尔街见闻


评论