1
国内汽车拆解行业进入较快发展阶段
1. 汽车拆解:通过可用零部件、废金属获得回收受益
汽车拆解是汽车报废后的后处理过程:车主报废车辆可以获得残值费,若报销车辆符合补贴标准,可获得国家补贴。而拆解企业通过将报废汽车拆解成可用零部件、废钢、废有色金属等获得回收收益。

2. 中国报废汽车回收拆解行业发展历程
我国汽车行业近20 年才呈现爆发式的发展,前期回收拆解行业的发展受限于汽车保有量规模较小的原因发展较慢。截至2017 年一季度,我国汽车保有量已突破2 亿辆,汽车回收拆解行业有望得到快速发展。整体来看,我国的汽车回收拆解行业可以简单分为以下几个阶段:
1) 创始阶段(~1982 年):我国汽车拥有量在解放初期只有几万辆,发展到八十年代初期才达200 万辆。1983 年国家成立全国老旧汽车更新改造领导小组,要求各地方物资部门要指定和适当增设回收、拆车网点,加快汽车更新步伐。此阶段属于国内汽车回收行业的初始摸索阶段。
2) 快速发展阶段(1982~2001 年):进入80 年代,全国汽车拥有量从1982 年的216 万辆增长到2001 年的1845 万辆。与此相适应,我国汽车报废更新速度也相应加快。2000 年报废更新汽车58 万辆, 比1986年至1989 年四年的报废更新总量还多15 万辆。90 年代,国家规定对收购的报废汽车,回收单位要及时进行解体加工,发动机、前后桥、变速器、车架、方向机等五大总成主要件,必须作废钢铁处理,禁止出售报废旧车和总成。还规定了全国报废汽车回收(拆解)企业控制在400 家,企业年回收(拆解)量不低于900 辆,并禁止审批新的报废汽车回收(拆解)企业等。80-90 年代是汽车拆解行业得到快速发展的阶段。
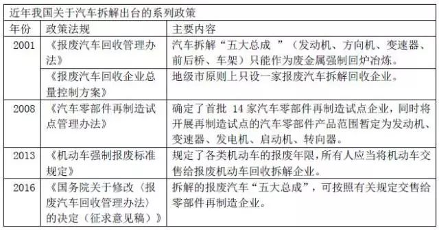
3)规范约束阶段(2001 年至今):进入21 世纪,多个地区无证擅自回收拆解报废汽车、利用报废汽车五大总成和零配件拼装汽车的现象层出,导致报废汽车回收拆解秩序混乱。2001 年6 月,国务院颁布了《报废汽车回收管理办法》,明确了报废汽车车主和回收企业的行为规范,报废汽车回收监管部门职责分工,以及地方政府报废汽车回收工作职责。
4)展望新阶段(2018 年~2020 年,汽车使用周期决定报废高峰将至):我国《机动车强制报废标准规定》在2013.05.01起正式实行。国家将根据机动车使用和安全技术、排放检验状况等,对达到报废标准的机动车实施强制报废。小、微型私家车无使用年限限制。
汽车达到报废规定后,其所有人应当将机动车交售给报废机动车回收拆解企业,由报废机动车回收拆解企业按规定进行登记、拆解、销毁等处理,并将报废机动车登记证书、号牌、行驶证交公安机关交通管理部门注销。

根据上图基本各类汽车报废年限为10-15 年。
从2003 年开始,我国民用汽车保有量进入较快增长阶段,2010 年开始保有量每年保持两位数以上增长,截止到2017Q2汽车保有量达到2.05亿辆,其中汽车保有量中中小型民用汽车占比82%。按照平均年限10-15 年的报废年限,预计2018~2020 年左右,我国汽车报废高峰将逐步来临。


3. 中国报废汽车回收拆解行业概况
汽车回收率低,未来发展空间大。
截至2015 年,全国获得拆解资质的企业数量603 家;隶属回收网点2358 个。报废汽车回收网店已覆盖全国80%以上的县级行政区域,从业人员2.8 万余人。
2016年全国回收拆解汽车报废汽车159万辆,占汽车保有量的0.8%(当年汽车回收量与汽车保有量之比)。从回收比率分析,我国的汽车报废率一直在1%附近徘徊,远低于发达国家的5%-8%的水平。若按国外的数据简单估算,每年我国汽车的报销量为1000万辆左右。


车辆注销比例与实际回收率依旧偏低:总的看近些年来,我国报废汽车注销比例(当年汽车注销量与汽车保有量之比)和汽车实际回收率(当年报废汽车回收量与当年汽车注销量之比)一直都很低,这与国外发达国家差距很大。2014 年我国汽车注销量481 万辆,测算我国回收拆解企业实际回收报废汽车量在220 万辆左右,占汽车注销量的45.7%,即约有一半以上被注销的报废车辆没有流入正规的报废拆解市场。

4.政策松绑助推行业发展
从2001年颁布《报废汽车回收管理办法》明确了报废汽车车主和回收企业的行为规范,报废汽车回收监管部门职责分工,以及地方政府报废汽车回收工作职责。报废汽车拆解行业开始规范化。
2013年颁布《机动车强制报废标准规定》,规定了各类机动车的报废年限,到了一定年限强制报废,保证了拆解行业的报废汽车来源。
2016 年9 月,《国务院关于修改〈报废汽车回收管理办法〉的决定(征求意见稿)》公开征求意见,意见亮点有:一报废汽车回收业不再纳入特种行业管理;二是允许报废汽车“五大总成”回收再利用;三删除报废汽车收购价栺按照金属含量折算,参照废旧金属市场价栺计价的条款。
预计“五大总成”交售给零部件再制造企业的正式文件将很快出台,单车拆解收入从2000元上升到2万元,这将为拆解企业的盈利带来巨大利好。

2
2020年汽车拆解市场容量达到800亿,空间巨大
1.中短期的市场依靠新一轮的黄标车淘汰
城市大气污染加重促使加速淘汰黄标车:机动车尾气成为城市大气污染重要来源。黄标车是指排放水平低于国一排放标准的汽油车和国三排放标准的柴油车,截至2013 年底,全国共有黄标车1300 余万辆,约占汽车保有量的10%,排放的污染物占汽车污染物排放总量的50%左右。因此,加速淘汰黄标车和老旧车是改善城市大气质量的重要举措。
2014年国家强制淘汰黄标车,造就上一轮高峰:2014 年国务院总计下达黄标车及老旧车淘汰任务600 万辆,其中京津冀、长三角和珠三角等重点地区7 省市淘汰黄标车和老旧车243 万辆,占淘汰任务的40.5%;非重点地区24 个省(区、市)淘汰357 万辆,占淘汰任务的59.5%。
新一轮黄标车淘汰政策有望出台:截止2013年底,我国共有黄标车1300万辆,我们预计2014-2017年黄标车将分别淘汰500、400、250、150万辆,2014年淘汰700万辆,目标已经完成
2. 长期市场依靠汽车注销率和正规回收率的提高
中国汽车注销率有大幅上升空间: 世界产车大国德国日本的注销率最高,其次是英国和美国,平均在 6-7%左右,中国的注销率只有3.6%,与发达国家比还有很大增长空间。主要是2009-2010 年是我国汽车消费逐渐增长期,按照10-15 年报废期计算,2020 年左右汽车报废量预计才步入高峰,届时汽车注销率会显著提升,到2022年逐步达到5.5%的水平。

2020 年汽车回收行业产值将近800 亿元。
假设条件:我国汽车2009-2011 年呈现快速增长,按照汽车10-15 年平均报废年限算,2020 年左右注销比例将逐渐上涨,逐步达到6%注销比率水平。参考欧美70%以上的报废汽车回收率,随着汽车回收工业化,我国正规回收比率有很大提升空间,假设2016-2018 年正规回收比例不变,2019 年开始以每年2%-3%的比率上涨。
考虑到美国单车产值约合人民币22261 元,随着五大总成和零部件的再制造放开,车均产值将逐渐接近国际水平。


3.正规回收率的提高需要补贴和再制造政策放开
报废汽车回收价格低是导致低回收率的主要因素。国内正规的报废汽车回收拆解企业在回收汽车时一般按汽车的自重称量计算车辆的价值,各地的正规报废车回收价一般为500 元/吨左右,在没有政府补贴的情况下,每辆车的报废价值仅为1000-2000 元,二手车商和非法经营企业变通手段灵活,大范围地高价收购报废车辆,单车报价1-2万元,滋长了报废车流向非正规市场的需求空间,报废车以“假转籍”、“假过户”等形式大量流入非正规市场,显著的价格差异对报废汽车的回收形成了明显的阻碍, 目前,国内正规渠道回收车辆占比只有近一半。

补贴促进私家车进入正规回收渠道。以美国为例,补贴水平为4000 美元/辆,欧盟补贴水平也在1000 欧元/辆水平。国内补贴在6000-18000元之间,车主有一定的动力去正规渠道回收。


报废汽车价值量低,期待再制造放开
美国单车产值约合人民币22261元,但是中国拆解汽车的“五大总成”部件法律严禁销售,压缩了正规报废拆解企业的利润空间,目报废汽车回收拆解企业70%经营利润依赖于废钢铁材料销售,企业利润受制于废钢、废金属市场的影响。由于近两年来废钢铁销售市场价格低迷,汽车拆解的废钢价格出现倒挂现象,报废汽车回收拆解企业也出现惜拆惜售现象。
目前车辆拆解产值只有2000-3000元。报废汽车中含有72%的废钢铁、6%左右的废塑料、4%左右的废橡胶和6%左右的废有色金属,基本上可以全部回收利用,以一辆1.2吨的报废汽车为例,若全部作为废旧材料处理,价格在2000~3000 元左右,若拆解下的零部件进入再制造环节流通,则估算价值可达2 万元左右,是作为材料回收再利用价值的6~7 倍。


3
相关产业链

再制造是对相关机电产品进行专业化修复或升级改造,使其恢复到像新品一样或优于新品的批量化制造过程。与制造新品相比,再制造产品一般可节省成本50%、节能60%、节材70%,价格也仅为新品的50%至70%,再制造零部件具有很高的经济性和实用性。在美国、德国等国,卡车、乘用车等零部件再制造业产值可达数百亿。
截止目前,发改委已经发布三批再制试点单位和产品名单,共有42家企业获准进行9类零部件的再制造。



评论