南京最近在一众城市的抢人大战中表现得尤为突出。为了吸引更多人才来南京就业,不仅在落户、住房保障等比较常见的优惠政策上下工夫,甚至想出了外地高校毕业生来南京面试就可以一次性拿1000元补贴的法子,哪怕面失败了也没关系。
从申请具体条件来看,当年非在南京全日制普通高校的应届毕业生(目前为2018届),还未在南京签劳动合同且未缴纳企业职工养老保险的都有机会,同一个人限领一次。当然,面试的单位得是南京市注册的或者在南京部、省属的企业、民办非企业单位、社会团体。
3月1日,该补贴政策已正式开始执行,正赶上毕业生春节返校后的求职季。“据我们所知,南京好像是第一个做(面试补贴)的,其它城市几乎没有。”南京市人社局就业管理中心副主任郭先生告诉界面新闻,现在各个城市都在抢人才,还不抓紧出台优惠政策,人才就被别的城市抢走了。“我们也有自己的想法,所谓人无我有,人有我优。能不能做到最好,把好的政策用到极致,是我们目前工作的一个重点。”
确实,近些年来,诸如南京、武汉等优质高校聚集的城市人才外流情况明显,而意识到人才重要性的一二线城市间的人才争夺战已愈演愈烈。哪怕二线城市中,南京也并不占优势。据BOSS直聘2018旺季人才趋势报告,在二线城市中,杭州、武汉、成都、郑州、西安五个城市人才吸引力最高,2018年选择离开北上广深的求职者,有35.5%的人选择了这五个城市。
郭先生认为,毕竟人往高处走,哪怕南京自己培育的优秀毕业生向往一线城市也很正常。但南京应该积极与吸引力更强的城市比较,找出自己的不足和可赶超的手段方式,并且尽量去做。“外地学生不管通过什么途径来南京面试,还是要产生一定成本的,我们争取为他省一点。”谈起面试补贴政策的初衷,郭表示,这是希望让全国的大学生知晓南京,了解南京,能够更好地深入到南京的企业,了解南京的经济发展、生活状况等。“讲白了,我们是希望以此吸引人才更多地留在南京。”
效果如何呢?“现在已有大学生带材料到我们的一楼大厅办理,不过人数暂时不是很多。”郭向界面解释,一是由于文件刚出台,还处于大力宣传阶段,为此近期也安排了许多校园招聘乃至赴外招聘,例如3月要前往安徽以及成都西安的高校;二是因为目前还是“两条腿走路”的柜台审批方式,对于那些面试完后急着回去的外地学生来说,便利性不够。“这只是暂时的应急办法。我们正通过南京市信息中心开发手机端APP,让他们回到学校里也能网上直接上传相关材料进行申报。可能在近一两月后彻底实现不见面审批。”

此外,由于需要佐证面试行为的发生,申请补贴的学生必须提供面试单位的证明,这意味着需要企业的积极配合。“只有所有企业都知晓了这件事,他们才会愿意为面试者盖章做证明。”郭告诉界面,宣传不只是对大学生,更多地还在企业这块。而在政策制定前,也召集了南京市的部分企业开过小座谈会。“许多企业很愿意当义务宣传员。比如有些对某些学科有专门需求的单位,都是跟对口高校有联系的,他们走出去的时候也可以帮助把南京市的好政策带出去做宣传。”对于企业来说,这也是一个利好。政府为大学生来面试地行为做部分买单,企业不仅能节省成本,还能更广泛地选择人才。
面试补贴只是此次南京市围绕开发、留住和吸引青年人才而推行的“宁聚计划”中的一部分。该计划于年初出台,由人社部门主要负责,联动了包括科技局、科委、市组织部人才办等在内的诸多部门单位。据南京市政府官网介绍,每年将吸纳20万人以上大学生在宁就业创业。
3月同时执行的还有落户政策的进一步放宽,如取得研究生以上学历或年龄在40周岁以下本科毕业生(含留学归国人员)可直接在南京落户。由于许多2018届毕业生还未拿到毕业证,政务服务中心甚至可以暂时先收下其它材料,等学生之后补齐毕业证书即可办理。
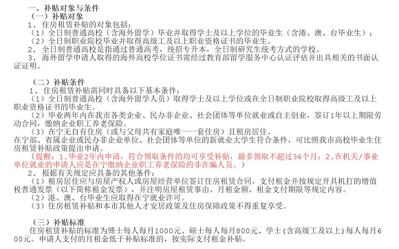
此外,住房补贴的支持力度也更大了,大学生申请租房补贴的期限从两年延长至了三年。
以一个本科生为例,每月能领600元补贴,三年下来可得到2.16万元。而据深圳住房补贴政策,本科生可得金额为1.5万元。而考虑到大学生可能遇到房主不配合提供租金发票的情况,南京此次新增了“房屋租赁登记备案证明”,并使之可在手机端网上办理,实现“不见面”服务。截至2017年底,享受到补贴政策的大学生已超过3.2万人。
另据南京市房管部门,2018年南京将争取筹建120万平方米人才安居房,较2017年同比增长48%,人才安居覆盖面争取达到6万人。
不只是政府部门,南京高校也在努力。

3月6日,南京大学官网新闻称正式成立人工智能学院,这也是国内大学首个AI学院,2018年有望开始招生。据南大校长吕建给媒体的回应,现在正是人工智能的窗口期,南大此举是希望推动江苏乃至全国的智能化发展。
“我们制定了这么多的优惠政策,只是起到了部分促进作用。真正的核心,还是在一个城市的经济发展,其提供就业岗位的数量和质量才是最终吸引一个人才留在这个城市生活工作的主导因素。”郭先生说。



评论