
作者:三唐
最近社交网络上有个很热的话题,是关于一线、二线城市间的人才争夺战。针对一线城市买房和落户难问题,不少二线城市纷纷开出了各种极具诱惑的条件。比如购房折扣、购房补贴、低门槛落户、人才补贴等等。
对于普罗大众而言,这些条件还是挺有吸引力的,比如有着“最开放的户籍准入政策”的西安,截至4月16的数据显示,2018年西安新落户人数已达30万。一线城市中的北京也在3月的时候也推出了被认为是“近十年来最宽松的落户政策”。同月,上海也出台了新的人才引进政策。
在招揽人才方面,每年全国各地不乏有新的城市政策推出。在互联网方面,近年来随着泛娱乐产业的兴起,不少市、县也以特色产业优惠政策吸引企业及人才入驻,包括构建各类电竞小镇、游戏小镇、VR游戏小镇、动漫文创小镇等。
虽然很多政策看起来很吸引,但就长远发展考虑,扎根于产业集中发达的城市,显然是更多人的选择。以游戏产业为例,目前游戏业形成了以一线城市北上广深为主,其余城市如厦门、成都、武汉、杭州、苏州、福州、重庆等地紧跟发展的产业地区分布。

2017年国内上市游戏企业地区分布,来源《2017年中国游戏产业报告》
在游戏产业发达的四大一线城市里,每个城市都有属于自己的优缺点,留下来的人理由也是不尽相同。我们今天就简单谈谈广深的游戏业,以及这两座城的人才政策。
01
先说说广深游戏圈的发展情况,年初的时候广东省游戏产业协会发布了一份报告《2017广东游戏产业年度发展报告》。根据报告里面的数据显示,2017年广东游戏产业总产值达1670.5亿元,占全国约75.6%份额。

从市场总额来看,广东游戏圈一直处于领先优势。从类型来看,不管是在端、页、手游戏领域,广东游戏圈也是具有领先优势的。从端游沉淀来看,腾讯、网易、西山居以及多益等企业均具有深厚的端游开发运营经验及代表性产品;页游方面目前有三七互娱、贪玩游戏、广州创思、YY等;手游方面的优秀企业则数不胜数。
根据报告显示,去年是国内游戏中心南迁现象爆发的一年,截至2017年底,广东省内持证网络游戏企业增至4791家,比去年新增2360家,同比增长97.1%。从就业角度来看,广东地区尤其广深两地,选择还是挺多的。
从业多年的广州资深程序员阿发则表示,虽然广深两地游戏公司很多,但在这个行业深耕4,5年之后,会发现其实能跳的也就那么几家。一方面是广深圈尤其广州圈的游戏公司关系错综复杂,很多中小公司看似独立,其实背后都是有投资关系的。
阿发觉得,一旦从某家公司离职,再去其同层次的关联公司也没太大意思,还要从头来过。另外一方面则是工作至今,对他来说现在跳槽无非就两种选择,是选相对安稳的大公司还是选冒头机会大点的小公司。
在与一些从业4,5年的游戏人交谈过后,笔者发现很多人都有类似想法。有些广州资深从业者对于跳槽的优选范围甚至已缩小在五家企业内(广州范围内)。对于他们来说,目标公司的差异化才是他们考虑跳槽的重点,比如大厂与非大厂之间的差异、初创公司与创立多年公司的差异、以及公司文化、近期战略布局是否较大变动等。根据个人发展的需求,他们希望寻找匹配自己最新需求的差异化游戏企业。
而对于这些在一个城市多年的资深从业者来说,基本就算是扎根在此地了,选择离开的人甚少。
相对于其它城市,建立于大量游戏企业基础上,广深的选择相对还算多,至少不同层级、不同类型的公司都有。在研发运营实力方面,广深游戏公司也积累了多年经验,近年来也有不少北方的公司跑来南边定制游戏产品,从经验学习积累方面,广深圈也是个十分不错的地方。

02
再说说广深的生存优势,主要包括深圳的人才引进优势以及广州在一线城市中拥有较低的生活成本。
这两样其实是许多二线城市招揽人才的杀手锏,在广深这边,虽然不如二线城市那么轻而易举办成这两件事,但是比起北上,还是有较大优势的,尤其是广州的房价和深圳的落户方面。
广州买房这事上周的在广深已经谈过这里就不再拓展。先讲下广州的户籍政策,从户籍政策方面,广州入户条件看的也是积分、工种、学历等方面。就游戏从业者来说,基本上本科以上,社保购满一年就可以落户广州,落户之后的好处是买房门槛降低了,因为新规出来后非广州本市户口社保需要连购5年才能在广州买房。
对于学历未及本科的游戏从业者,如从事程序员岗位的,则需要通过考相关从业的证书才能走人才引进落户广州,比如考系统架构师证书之类的,因为非相关从业证书公司一般不会给你盖章。

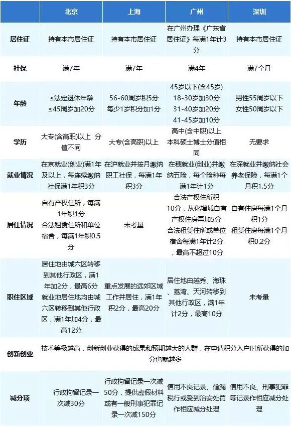
北上广深的积分落户对比,数据来源网易房产
深圳方面在落户政策福利就好很多,根据最新的人才引进策略,普通专科以上学历,35周岁以下的即可落户深圳,本科落户还可以获得1.5万的住房补贴。对于参加工作不久的新人来说,这笔补贴还是挺不错的。在一线城市里面,深圳落户政策可以说是最为宽松的。但是也有个不容忽视的地方,就教育方面的沉淀比不过北上广那么深厚。但是随着时间的推移,这些东西也都在慢慢的改善。
文化的差异,造就两种不同的城市风格。
关于深圳与广州,其实一直以来都给人感觉是两种不同风格,深圳偏创新,而广州偏稳健发展,造成两种不同风格的原因主要也是来源于文化的沉淀差异。广州从秦时起就一直是行政中心,具有悠久的历史,如今在四大一线城市中,广州更是拥有在校大学生最多的城市,在教育氛围和本土文化氛围的双重影响下,广州企业往往给人一种做事沉稳务实之感。
比起广州,虽然深圳没有历经多年的文化积淀,但深圳一直让人觉得它处于产业最前沿,这里拥有大量的资本与不断被追逐的风口。比起广州,这里还汇聚了大量不同领域的创业者。
至于深圳的房价方面,相对于北上还是稍微低一点的,不过也不太接地气,这个因素对深圳人才外流也产生了不小的影响。但就经济发展潜力来看,加上未来粤港澳大湾区的建设,广深地区的发展仍十分值得期待。
结语
对于游戏人或者想从事游戏工作的人来说,广深都是十分不错的选择,这边很多公司虽然名气不显,但是底子都是厚厚的。虽然在这一轮人才争夺大战中,广深并未吸引过多关注,但是去年以来两地都推出了新的人才引进策略,比如广州的新开发区南沙、黄埔等地,则对本科学历以上的人才均有相关的人才补贴,每个区对于一些高新人才方面也推出了相应的补贴政策。
最后引用《天下无贼》里葛优那句经典台词:“21世纪什么最贵,人才!”实际上来说,对于一线城市而言,接下来所需要的人才与那时比起来,定义显然是不同的。


评论