很多人很奇怪,马云不懂技术,也从来没有在世界500强公司呆过,为什么就能带出这么厉害的阿里团队?
其实在管理上马云背后是有高人的,关明生加盟阿里前在世界500强通用电气工作了17年,是他将通用电气的管理系统引入到阿里,例如2-7-1绩效体系、人才评价体系等,并且一直沿用至今,很多中国企业包括京东都在复制使用。
绩效管理就是如何确保企业资源和全体员工的工作全部贡献给企业目标的一个过程,确保企业的目标得以贯彻实施。希望通过学习阿里的绩效系统,在面临宏观经济不景气情况下业绩、利润依然能保持增长。
一、什么是绩效管理系统?
作为投资人,我研究、考察过上千家国内外的企业,20多年来能越做越强的中国企业,在管理上都有一个特点,就是用中国理念结合西方标准。
阿里、华为、万科、海尔等优秀的企业最大的特点在于,他们很好地把西方的管理理论运用在中国的管理实践中,把两者做组合。他们既了解中国的理念,同时很严格地遵守制度和标准,我称之为西方管理系统。所以他们的管理效率超越了其他本土企业。
在管理一个企业时,不应依赖于人,我将管理概括为一个关键词——系统,如何打造一套管理系统,就是这个公式:管理系统=制度+表格。
管理就是通过制度规范我们的行为,建立规则、规范行为,并通过表格按部就班的进行工作。
让这些制度、表格落地,还需要配合管理工具,全球也有很多的工具,如全球顶尖的管理学大师德鲁克在50年代的“目标管理MBO”,70年代,哈佛大学教授推出了一种平衡计分卡BSC、关键绩效指标KPI等等;1999年英特尔公司发明的OKR目标和关键成果系统,谷歌、甲骨文、领英公司都在使用。
这些绩效管理工具各有优劣,要看企业特点、行业、企业阶段,阿里就是用KPI绩效管理系统做到世界十大市值公司。
二、绩效考核的维度
出身阿里中供铁军的靖哥哥和我分享阿里绩效考核的维度分成两个部分——
一个是业绩的考核,也就是我们经常说的KPI;另外一个是价值观的考核。
KPI考核有三大作用:
(1)引导员工的注意力方向,将员工的精力从无关紧要的琐事中解脱出来,从而更加关注公司整体业绩指标、部门重要工作领域及个人关键工作任务。
(2)可以有效节省考核成本,减少主观考核的盲目性,缩减模糊考核的推敲时间,将企业有限的财力、物力、人力用于研发新的产品和开辟新的市场。
(3)用来检测管理中存在的关键问题,并能够快速找到问题的症结所在,不至于被过多的旁枝末节所缠绕。

▲阿里巴巴的绩效年度考核表
阿里的绩效管理系统最大的特点是,将企业的价值观纳入考核体系。
靖哥哥说在阿里深圳公司的时候,有一些销售人员业绩很好,个别的销售员,一个人一个月下来可以做到整个分公司10%的业绩都还不止,但是当他的价值观得分很低的时候,一样会面临着被公司开除,因为在整个绩效考核里面,它的维度不仅仅只是业绩而已了,价值观也占了50%的权重。
而价值观的考核,主要是考核这个员工跟企业的默契度和对于企业的认可程度。前面四次分享里面多次提到阿里的价值观,阿里把KPI和价值观并列的原因就是因为它真正需要一批愿意跟着它一起往前走的人,在这个体系里面跟它一起走下去,而不仅仅只是看这个人的业绩和能力。
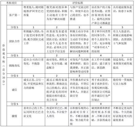
今天我重点和大家分享阿里的价值观评估体系,阿里价值观六个部分:客户第一、团队合作、拥抱变化、诚信、激情、敬业,每一项从1~5分都分为五个级别,并且有详细的描述。
举例说:客户第一,尊重他人,随时随地的维护阿里巴巴的形象,这评为1分,5分就是要做到具有超前服务意识,防患于未然。

▲阿里巴巴价值考核评分标准
所以当你怀着这颗心或者员工有这个弦绷在他心里的时候,他就会去做相应的行为和动作,每时每刻每个员工他心里都绷着一根弦,就会让他朝着客户的这个方向去。
我参与投资多家公司都从阿里公司挖过不少人才,面试后我的感觉是:阿里出来的人好像都差不多啊。
原因就是因为这些人都在一个体系里工作的时候,心里一直都是朝着那个价值观体系的方向去规范自己日常的行为规范和工作里面碰到事情的时候处理态度的。文章中考核说明、评分等级和使用说明,大家可以看文章。

▲考核说明

▲评分结果等级说明

▲价值观评分结果的运用
三、绩效考核的周期
阿里巴巴的这个绩效考核的规则就是我们刚才说的绩效考核的周期是按照季度来做考核的,每季度考评一次。
四、绩效管理的流程
在绩效考核里面它一定会有一个绩效管理的流程的。阿里的绩效管理的流程一般会设置为五个阶段:
首先是一个目标设定。
就是不管怎么样这个企业在做绩效管理的时候,一定要有一个目标的设定在绩效考核的维度,也就是在你的绩效考核设计范畴内,设定一些可参考、可评估的目标设定。
第二个流程就是叫员工的自我评价。
由公司来做一个季度或者一个月,员工先按照 30 条价值考核细则进行自评,再由部门主管/经理进行评价;
第三个流程就是这个员工的直接上司评估。
也就是我们经常说的,比如说主管或者经理级别的针对他的这一个考核周期内的一个评估。
第四个流程然后提交给HR做审核。
第五个HR汇总提交审批之后就会走到下一个流程,叫做反馈面议。
部门主管/经理将员工自评分与被评分进行对照,与员工进行绩效面谈, 肯定好的工作表现,指出不足,指明改进方向。
绩效管理的目的并不是说是减薪开除,它的最大的目的是怎么样才能够让员工真的在这样一个周期的循环里面,最后达成我们想要的那个样子。所以最后一个反馈面议就是复盘最重要的地方。
五、绩效优胜劣汰
通用电气CEO杰克韦尔奇来到中国演讲说:“最好的管理手段是绩效评估”。
阿里就是复制了通用的2-7-1体系,也就是企业的人才的优胜劣汰体系,韦尔奇说在他执政的21年当中,他淘汰了接近5万的员工,因为外部的世界是一个优胜劣汰的世界,市场是一个优胜劣汰的市场,环境是一个优胜劣汰、适者生存的环境,企业内部要把最好的显现出来,把最差的人去掉。
阿里巴巴在绩效考核这个板块里面,就用这种强制打分这种绩效考核方式把员工分成了三等。
在阿里巴巴采取的绩效强制打分的这个布局叫做:2-7-1政策——就是20%的优质员工、70%的普通员工和10%的淘汰或者准备淘汰员工。

阿里巴巴有一个叫做人才坐标的体系,就是绩效评估的一个坐标图,它通过这个坐标图的方式把员工分布到里面去,然后通过对应关系,管理者可以一目了然地看得到自己应该怎么样去对待不同范畴的员工。
举个例子:根据绩效考核的维度,包括两个维度:一个是业绩,一个是价值观。
用一个坐标图来看的话,画一个十字架的坐标图。
1、业绩好、价值观又好的员工,属于明星。就是最好的那种类型的员工。就让他做带头的作用,做榜样的作用,多分享等等,也可以负责带动整个团队。
2、业绩很好,价值观不好呢,这一类员工在阿里巴巴叫做野狗。就是不听话,价值观不好。典型就像是被张飞骂做”三姓家奴“的吕布。
这一类员工是什么地方出问题呢?他一定是在心态上面出问题了,不是能力的问题,对于心态出问题这一类员工,阿里巴巴的做法就是随时的去找这类员工来复盘沟通,然后给出一个期限来。
3、第三种类型的员工,小白兔。比如说它的价值观非常好,但它的业绩不好,那这一类员工在阿里巴巴体系里面叫做小白兔,很乖,但是不能产生绩效了。
我们会发现他的价值观很好,业绩不好是哪个地方出了问题呢?很明显是能力出了问题,我们就应该给他提供相对应的培训,而且这个员工的直接领导就会在固定的一个周期里面加大他的培训等等。当然,对这类型员工我们不能放任很长时间,这类员工阿里巴巴会多给出一个考核周期。
4、第四类员工就是业绩不好,价值观也不好,毫无疑问这一类员工就是被淘汰的员工。

▲阿里巴巴人才评价体系
总结一下,绩效管理核心就是推动企业战略目标的分解和执行,确保企业资源和全体员工的工作全部贡献给企业目标的一个过程,确保企业的目标得以贯彻实施。
单仁老师经常说 ——如果强调什么,你就检查什么。
希望借鉴阿里绩效管理系统,建立自己企业的绩效动力系统 ,更好地将企业做强做大。


评论