
文|苏宁金融研究院高级研究员 付一夫
1
1992年,共和国的春天来了。
接二连三的政策红利,让一群被后人誉为“九二派”的有识之士们率先嗅到了不一样的气息,纷纷下海寻找属于自己的那一方天地;此后更是追随者众,直接催生了一大批民营企业的相继崛起。而这些,也感染着无数心怀梦想而又不安现状的人。
这当中,就有一名来自四川农村的年轻小伙。
彼时,小伙在一家国拖拉机厂做电焊工。在他眼里,这只是一份百无聊赖的工作,倒不如摸索一些其他的发家之路来得实在。于是,他利用空余时间卖过扑克机,倒腾过油票,可都没扑腾出什么水花。
不过小伙并未气馁。经过深思熟虑后,在1994年的3月,他放弃了并不喜欢的电焊工作,说服妻子和另外两个朋友一起凑了8000块钱,在四川简阳县城的一栋临街的二层楼上开了一家麻辣烫店。
然而,小伙毕竟不是做麻辣烫的行家,菜品味道完全比不过其他同行。为了生意的长久,他只得再其他方面多花心思,比如对客人态度好一些,客人要什么速度快一点,客人不满意多陪陪笑脸等等。
久而久之,小伙喜出望外地发现,越来越多的客人愿意来店里光顾,哪怕有服务不周的地方,客人非但不怪罪,反而还会耐心地指点他应该如何做好。更让人咂舌的是,明明菜品味道不怎么样,可是客人在热情服务的“糖衣炮弹”轰炸下,竟也会连连称赞“味道不错”。
这让小伙明白一个道理:口味并非口碑的全部,好的服务能在很大程度上弥补味道上的不足。从此,小伙在服务上做得更加卖力,他帮客人带娃、拎包甚至擦鞋……几乎是有求必应,毫不拖沓。
多年以后,这家麻辣烫店升级为火锅店,除了服务好之外,菜品口味也越来越棒,不仅在简阳当地家喻户晓,还走出了四川,进军全国。终于,在小伙开出第一家店之后的第24年,他的公司成功登陆港交所完成上市,市值超过千亿港币;小伙也完成了从创业草根到商业大佬的逆袭,多年的耕耘收获了最好的回报。
这个小伙名叫张勇,与现今阿里巴巴的储君“逍遥子”同名;他创办的海底捞火锅店,眼下已是现象级的存在。
2
海底捞的生意火爆已是人尽皆知:不管何时到店,总是顾客爆满,排队两个小时已是家常便饭;哪怕天气再差,时间再晚,店里仍然人气不减……
海底捞的生意好到什么程度?除了视觉上的感受之外,我们还可以从其招股说明书中几个财务指标上窥探一斑。
数据显示,截至2017年底,海底捞共拥有连锁门店273间;同时,2015年至2017年,海底捞的营业收入总额逐年上涨,年增增速分别为35.6%和36.2%;而同期的利润复合年增长率为70.5%。相比之下,业内另一翘楚、同样在港上市的呷哺集团,虽然门店总数多于海底捞,但是营收与利润都相去甚远(参见图1、图2)。


其实,在赴港上市之前多年,海底捞就已经火起来了。2011年,一本名为《海底捞你学不会》的畅销书风靡全国,以至于不少卖菜大妈都知道海底捞的存在。而该书作者黄铁鹰主笔的另一部作品《海底捞的管理智慧》,更是成为了《哈佛商业评论》中文版进入中国以来影响最大的案例。
当然,海底捞也曾经经历过舆论危机,诸如“老鼠爬进食品柜”、“漏勺掏下水道”之类的新闻让无数人瞠目结舌,然而这些都改变不了普罗大众对海底捞的热爱与青睐,否则便不会出现门店爆满却仍有人愿意等两个小时的“奇观”。
没有人能随随便便成功,海底捞也是一样。
3
究其成功之道,无数评论人士早已做出了大量详实的解读。不过在笔者看来,最为精髓的地方便在于海底捞真正将“以人为本”落到了实处——而首要任务便是以消费者为本,服务好顾客。
我们不妨先来看两个网上流传颇广的段子:
“今天救天井小猫被蚊子咬了好多包,结果海底捞服务员居然跑到马路对面买了风油精送给我……”
“周六去火锅,朋友不小心把丝袜给挂了,她饭后还有第二轮,正郁闷得不得了,居然结帐时服务员递上了全新的丝袜!还是3双!我一下就怔住了……”
当然,网上盛传的各种关于海底捞的段子并非全部都是真实的,其中不乏商家的炒作与网友的恶搞。然而不可否认的是,海底捞的服务着实给人留下了深刻的印象。
正如前文所言,张勇在创办海底捞初期就已经参透了服务的重要性,可以说海底捞的服务基因是与生俱来的。而后,海底捞始终致力于为顾客提供极致的用餐体验,优质的服务甚至覆盖了客人就餐过程中的所有场景:
在排队等位期间,服务员会为客人送上小食与饮品,并提供美甲、擦鞋等服务;
用餐时,服务员会给客人送上专门的手机真空袋包装,并主动为长发的女顾客提供橡皮筋;
即便是在洗手时,旁边的服务业都会把洗手液挤到客人手中,并提前准备好擦手的纸巾;
而在饭桌上,客人刚准备做手势,服务业已经心领神会地跑过来了……
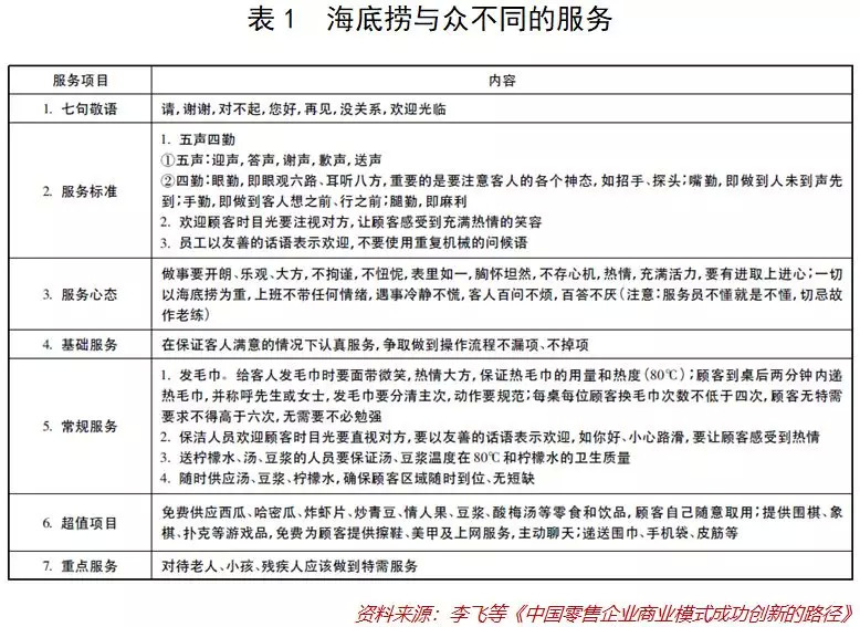
有人详细地总结了海底捞与众不同的各项服务(参见表1),也正是凭借着这些远超客人预期的优质服务,海底捞得以在同质化竞争严重的火锅行业中脱颖而出,并铸造了独特的品牌优势。诚如海底捞在招股书中的自白:
“我们相信服务是铸就我们品牌的基础,也是使得海底捞如今独树一帜、并如此成功的原因。”

值得一提的是,海底捞在加强人性服务的同时,还格外重视技术创新,通过开发与应用一系列特色技术来加强智能服务,从自动下单、定制化口味、二维码排队到虚拟现实及沉浸式就餐,甚至还玩起了送餐机器人的黑科技。而这些,均可显著提升客人就餐效率,进而增强用户满意度与粘性。
不过,优质服务与科技手段终究不是取悦客户的全部内容。作为一家餐饮公司,最根本的竞争力依然在于食材质量与口感好坏。尤其是食品卫生问题的曝光,更是倒逼海底捞进行了一番大刀阔斧的改变。比如,通过自有供应链的打造与冷链技术的应用,海底捞的菜品质量与新鲜程度得到了层层把关,而后厨的机械化设备投入改善了食品操作卫生,等等。
此外,在口感方面,海底捞在“麻、辣、鲜、香、嫩、脆”等传统川渝菜特色的基础上,不断进行着改良与创新。一系列动作之后,效果也立竿见影,打开大众点评,清一色的五星已经说明了一切。
4
如果本文的分析到此结束,那么最为精彩的一环便会被漏掉。
在笔者看来,纵然海底捞的服务已经做到极致,可仍然不是其获得成功的全部——原因很简单,服务的本质虽是用户思维,但持续不断地输出优质服务,根本保障却是企业的组织与管理能力;换言之,如果公司的组织管理机制不到位,员工们不可能具备饱满的精神面貌与发自内心的服务热情。
关于这一点,在西方服务营销理论中有个著名的“服务利润链”概念。具体来说,服务企业的利润是由客户的忠诚度决定的,客户的忠诚度则来自于客户的满意度,客户的满意度又取决于企业提供的服务价值,而最终决定服务价值的一定是企业内部员工的满意度和忠诚度(参见图3)。一言以蔽之,客户的满意度归根结底由员工的满意度决定,这也直接关乎到企业的兴衰。

如果将此逻辑用白话表述,这是一种“企业对员工好→员工有干劲→员工对客户好→客户体验良好→忠诚顾客再次消费和口碑推广→企业获利”的良性循环。其中,企业对员工好是排在首位的。如此看来,所谓的“以人为本”,不光是要以消费者为本,更重要的是如何做到以员工为本。
海底捞就做到了。
受《社会契约论》、《独立宣言》等经典著作的影响,张勇对于“人生而平等”的观念极为推崇。在他看来,任何一个员工都需要被善待,而“平等的意识将激发员工更大的工作热情,把海底捞当做自己的事业来做。”
善待员工不是包吃包住就足够的,更需要对员工予以充分的尊重,而最大的尊重就是信任。张勇对员工表达信任的方式是授权。在实践中,张勇本人在海底捞公司的签字权是100万以上;100万以下是由副总、财务总监和大区经理负责;大宗采购部长、工程部长和小区经理有30万元的签字权;店长有3万元的签字权。这种放心大胆的授权在国内民营企业里极为罕见。
不仅如此,海底捞甚至还将先斩后奏的权力赋予了最为基层的服务员:不管何种原因,只要员工认为有必要,都可以给客人免一个菜或加一个菜,甚至免一餐。这就相当于海底捞的服务员都是经理,因为放在其他餐馆,这种权力都是经理级别的员工才拥有的。
或许有人会问:授权力度如此之大,是否会有风险?这里不妨讲一个小故事:
2009年春天,张勇被邀请至北京大学MBA课堂上讲课,一个学生问:“如果每个服务员都有免单权,那么会不会有人滥用权力给自己的亲朋好友们免单?”
张勇反问道:“如果我给了你这样的权力,你会吗?”
整个课堂上200多名学生顿时间鸦雀无声。
个中滋味,请细细体会。
5
除了尊重与信任之外,海底捞还打造了一套独特的管理制度,以此重新定义了员工与门店的关系,并为其商业版图的扩张提供了坚实保障。这在海底捞的招股书中有详细表述:
“我们认为,成功管理员工与门店的关系,将推动自下而上的裂变式增长,其中包含以下主要方面:
(1)用双手改变命运:这是我们的核心价值观,我们为门店员工设置了公平,清晰的晋升通道,并且实行‘计件工资’制度,让员工的个人薪酬与劳动数量、质量直接挂钩,有效调动了员工的工作积极性。而员工一旦晋升为店长,则有机会享有门店业绩提成;
(2)师徒制:店长不仅可以对本店享有业绩提成,还能在其徒弟、徒孙管理的门店中获得更高比例的业绩提成。在此薪酬体系下,店长的个人收入与其徒弟、徒孙是否获得成功直接相关。因此,店长不仅具有充分的动力管理好其门店,还坚持公平公正的原则,尽可能多地培养出能力、品行都合格的徒弟店长,并带领、指导他们开拓新门店。因此,师徒制使我们自下而上发展战略的核心,从而实现裂变式增长;
(3)与人为善:这是我们的企业文化,也是我们对待员工的理念。我们号召店长关怀员工,并致力于以此形成员工之间、员工与门店之间及员工与海底捞之间的情感纽带,加强凝聚力。”
值得一提的是,海底捞总部在考核门店时,仅以“顾客满意度”和“员工努力程度”作为KPI指标,而其他的经营或财务指标。均不在考核范围内。再加上其薪酬体系与晋升制度的保障,所有员工自然便会每时每刻都表现出饱满的干劲以及用心服务好顾客的热情,并发自内心地把海底捞当作自己的家,在此实现自己的人生价值。
这也是“以员工为本”在企业制度层面的体现。
或许以下三组数据更能直观地表现出海底捞管理制度的优越性:
第一,2015~2017年及2018上半年,海底捞人工成本占营业收入比例分别为27.3%、26.2%、29.3%、30.6%,而呷哺的人工成本占比在25%左右;截至2017年底,海底捞共有50299名员工,人均年薪约为6.2万元,而呷哺为3.9万元;
第二,2017年,海底捞人均创造营业收入为21.2万元,呷哺则为17.3万元;
第三,餐饮业的平均离职率常年超过30%,而海底捞的离职率只有不到10%。
以上,都直接或间接地成就了海底捞的今天。
6
人人都想学习海底捞,不少人也正在学习海底捞。而说的最多的,还是学习他们超强的服务意识与优质的服务水平。
然而,片面地强调服务是远远不够的。试问,如果一个统帅只是一味地要求将士们冲锋陷阵,而不能把他们当作亲兄弟一般体贴与照顾,或者不能做到公正地论功行赏,那么将士们凭什么心甘情愿地为之卖命?
对此,古代先贤早有论断。早在战国时期,孟子就曾经说过:“食而弗爱,豕交之也;爱而不敬,兽畜之也”。翻译成白话文就是“养而不爱如养猪,爱而不敬如养狗”,充分彰显出亚圣对于人力管理的看法与态度。两千多年后的今天,马云在谈论企业员工为何辞职时,也做出了“要么是钱没给到位,要么是心委屈了”的解读。
所以,于企业而言,把顾客视为上帝固然正确,但绝非全部。只有在公司内部做到以人为本,员工才会更有责任感,才会把公司的事情当作家里的事情,才会倾其所有地为公司的发展而拼搏奋斗。
或许,这才是我们最应该向海底捞学习的地方。


评论