记者 |
编辑 | 徐菲
Slim Spa店被投诉了!
2019年5月中旬,看到这份居民投诉材料时,上海市南京西路街道市容管理所所长沈煜既惊讶,又犯难。在沈煜印象中,以往大沽路接到的居民投诉多数集中在噪音扰民及油烟排放上,这次却是新问题。
投诉者提供的照片显示,Slim Spa在店内靠近小区一侧的玻璃窗上掏出两个洞,两根不锈管管道向外排放蒸汽。投诉者称,这些蒸汽带有异味,且热浪袭人,担忧这样的排放,会对健康产生危害。夏天降至,却不得不关闭窗户来防止废气涌入。

除了沈煜,这一投诉还发到了环保、市场监管等多个部门。环保部门曾上门调查并使用专业仪器多次取证,结果显示,管道内排放的是店内蒸汽Spa仪器产生的水蒸气,无毒无害。环保部门无从依据相关法律对该行为进行纠正。
在诉诸法律无果后,投诉者提出,能否协商商家将管道改道,让废气由向上排放改造成向下排放?但这一方案很快被小区物业和业主委员会否决。“因为从楼体外铺设管道会破坏外立面的统一性,同时有安全隐患。”沈煜透露。
协调方案走入死胡同,商家经营合法合规,居民困扰又实实在在。包括沈煜在内的多个政府部门经办人着急又无奈。
实际上,在过去6年间,上海南京西路街道的多数政府部门,从城管、派出所、市容绿化管理、房管办甚至环保局,都与大沽路上产生的夜间投诉打交道。“又爱又恨”曾是他们对于大沽路的集体印象。
在上海市南京西路街道办事处主任王颉鸣看来,大沽路的商业繁荣,是个“人造”的商业奇迹,“大沽路位于成都北路与石门一路之间,背靠延安高架,不靠商圈、不靠主路,是一条标准的后街,没有繁华商圈应有的那些优势。”
但就是这样一条小巷,一步步成长为上海夜间经济的新地标。
2005年中凯城市之光楼盘竣工。该小区沿大沽路一侧底层为商铺。商铺有自带花园与城市人行道相连接,商家可以露天摆出桌椅。“外摆”这一设置后来成为大沽路繁荣的“起点”。
王颉鸣透露,至2010年前后,多位商铺产权人陆续将管理权委托给一位名叫张坚的职业房产经理人。后者在获得委托授权后立即组织招商,“最初是像大型商场那样统一规划、统一招商,想打造出这条街的特色,提升商业价值。”张坚回忆道。

依此安排,一家法国餐厅和一家印度餐厅率先落户大沽路。此后,17个国家的“异国风情”餐厅陆续入驻,70家商铺形成了以餐饮、酒吧、按摩为主导的休闲生活圈,背靠有10万白领的南京西路写字楼,大沽路“夜生活”迅速聚拢了比肩主流商圈的人气。在国外知名旅游网站上,一位游客“安利”大沽路时写到,“这里拥有非常安逸的户外卡座、雅致的装饰以及迷人的服务员,没有什么能比在大沽路喝一杯更美好的了,这绝对是结束上海一天的完美方式。”
“大沽路夜市的形成没有政府招商政策的引导,是由市场行为主导自发形成的。但市场野蛮生长,忽略了对周围环境的负面影响。”王颉鸣概括道。
沈煜回忆,2014年前后大沽路夜市扰民的问题开始凸显。“投诉主要是噪音、油烟扰民。有拨打110,有拨打12345,还有直接找到街道办事处反映问题的,投诉最多时一天之内接近200单。”
按照上海市信访的相关要求,各级职能部门接到投诉后,应立即组织工作人员上门调查取证。“比如一家酒吧多次因音量超限被居民投诉。我们接到投诉后上门取证、约谈负责人、下达整改通知书。流程走下来,至少3至4天。但这期间涉事单位再次发生类似行为,就又会接到居民投诉,并将‘不作为’和‘懒政’的质疑抛给职能部门。”沈煜无奈表示。

面对日益增多的投诉,王颉鸣同样“压力山大”,“让投诉降下去,只要一个月。但大沽路的繁荣是经年累月形成的,如果为了消除扰民问题,采取强势治理手段,势必会波及大沽路其他规范经营的商家,让大沽路夜灯暗下去。”
2017年,上海对全市内违章、违法建筑进行“五违四必”集中整治。大沽路所有商铺户的“外摆”被取消,营业时间最迟不超过凌晨2点。“大沽路扰民投诉量终于降到零,但夜灯也暗淡了下来。”张坚透露,“第一个月,商家营业额降了30%、第二个月降了40%,第三个月降至60%……”2017年夏季,原本属于“夜生活”旺季的大沽路走进了“至暗时刻”。
商家营业额遭遇“腰斩”,纷纷要求张坚降租。但是张坚认为,“降租只能减少商家的日常经营性开支,人气减少的困境仍然存在,生死问题依旧严峻。”
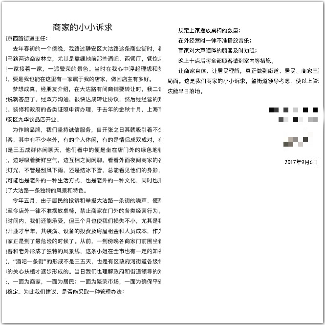
就在王颉鸣为人气黯淡的大沽路忧心不已又苦无对策之时。2017年9月6日,一封题为“商家的小小诉求”的公开信送到了他案头。

信中写到:“去年春初的一个傍晚,我路过静安区大沽路这条商业街,看到马路两边商家林立,酒吧、西餐厅,餐饮店一家接着一家,一派繁荣的景色。当时在我心中浮起理想和梦想,要是我也能在这里有一家属于我的店有多好。梦想成真,去年金秋十月,我的店开业。但是今年五月,由于居民的投诉和举报,使商家至今店外一律不准摆放桌椅,禁止商家在门外的各类经营行为。三个月使我们损失不小。”
除了陈情苦衷,这封公开信中还提出了建议“规定商家摆放桌椅的数量;在外经营时一律不准播放音乐;商家对大声喧哗的顾客及时劝阻;晚上十点后将全部顾客请至室内等措施……”
这封公开信的起草者之一张坚透露,作为商铺委托管理方,在发现商铺营业额直线下降后,他们就组织了业主、居民代表、商家在内的多方会谈。“一个月内开了3、4次会。最终形成了一份公约,要求商家通过自律,规范经营行为,减少对社区居民的影响。”
几经修改,这份公开信最终成为大沽路全部商家同意签字参与的规范经营公约。“以前政策严管企业就死,政策放松市场就乱,商家自律、政府监督的模式会不会改变这一现状?”王颉鸣反思道。反复论证后,南京西路街道职能部门同意按照公约内容恢复大沽路“外摆”。
外摆回来了,张坚的工作才刚刚开始。
为了监督商家经营行为,包括商家代表、居民代表以及张坚在内的多人组成“商家自治委员会”。在公约实施初期,他们手持分贝仪,在夜间经营的“黄金时段”,挨家挨户监控声音级别,严控在70分贝以下。此外,他们还着手对部分餐厅排烟设施及酒吧音源设置做出改造建议。
商家自律公约的效果立竿见影,在外摆恢复之后,居民投诉并没有反弹。“白天有风景,夜晚有风情成了大沽路新写照。”王颉鸣称。
如今商家自治委员会已成为大沽路居民、商家对话的核心平台。自治公约也进化为打分APP,大沽路商家行为评价在上面一目了然。委员会还与派出所、城管、街道、劳动监察等职能部门对接,充当协调政府资源、传递政策、服务商家的“管家”。“就连居民投诉,也不拨打12345,而是直接找自治委员会,因为委员会更熟悉这些商家的实际情况。”沈煜表示。
Slim Spa的投诉信最终也转到了张坚手中。5月26日,张坚与投诉者取得联系,在获悉详情后,他走访了商铺。“商家使用的蒸汽Spa仪器还有不同机型,其中一款完全可以不排放蒸汽。”几经斡旋,商家最终同意自费更换新机。

如今,市场自治、多方参与的“大沽路经验”已复制到南京西路的其他后街。南京西路街道也在自治委员会成立后,新建“后街服务办公室”跨部门协作,为辖区内的小微企业提供证照办理等一站式、一揽子服务。
而在全市范围内,与商家自治委员会功能相仿的“夜间经济首席执行官”也在多个商圈内陆续上岗。市场自律,政府监督并提供服务的方式将会是未来上海协调夜间经济与居民生活关系的主流模式。“政府的管理要从高压转变为受控经营,政府执法要包容,因为夜间经济的参与者多数是草根企业,他们既野蛮,也极具活力。”王颉鸣总结道。
在大沽路所在的上海静安区,还有巨鹿路、富民路、长乐路、铜仁路、陕西北路等一条条夜间经济地标迅速崛起,星星点点的灯光,点亮了南京西路夜晚的星空。这片1.62平方公里,50%居民为老年人口,拥有10万白领就业,企业密度在上海名列前茅的区域,在夜晚依旧活力满满。
“夜晚有灯点亮的城市,让人更有安全感,不是吗?”王颉鸣这样理解正在上海迅猛发展的夜间经济。
相关阅读:【特写】爱上“夜上海”
评论