文|智选车
马自达6在国内的中型车市场拥有过辉煌的时代,不少消费者亲切的称其为“马6”。在换代改名为阿特兹之后,这款中型车少了昔日的光彩,其月均4-5千台的销量表现显然是不温不火,和日系同级车型相比有所差距。8月20日,2020款阿特兹正式上市,新车较老款车型有了较大的进步。那么,新款马自达阿特兹在和日系同级对手丰田凯美瑞的竞争中,表现如何呢?我们对比见真章!
外观·谁是B级车颜值担当
外形上,新款阿特兹基本沿袭了海外版马自达6的设计,相比老款车型在细节方面有所调整。新车前脸中网面积变得更大,内部的横条改成了网格的样式,相比老款要更加精致、动感;侧面线条融入全新魂动外形设计,整体流线感突出;尾部贯穿两侧的镀铬条调整到了尾灯的中间,增加了尾灯的立体感,LED尾灯的样式也进行了重新的设计,下方为双边共两出的排气。
为了和运动风的阿特兹对比更为合拍。小智选择了第八代凯美瑞的运动版车型。第八代凯美瑞因为采用了TNGA架构,整体重心降低了20mm,引擎盖降低40mm,整体视觉上呈现一种贴合地面的姿态美。凯美瑞运动版“X”型的设计凸显了前脸的视觉张力;侧面腰线由翼子板延伸到C柱,相当锐利;车尾扁平的尾灯与装饰板相连,拉伸了横向视觉,配上扰流板和双边四出的排气,凸显了其运动气场。
小结:
新款阿特兹延续了老款车型颜值上的精致感,很多小细节的变化也很出彩,加上其魂动红的配色,出街回头率很高;凯美瑞的造型则很夸张、其视觉表现力更为抢眼。在小智看来凯美瑞的外形给我一种锋芒毕露的张扬感;而新款阿特兹则相对优雅低调。
内饰·谁的档次感更突出
内饰方面,新款阿特兹的整体布局比较简洁。新车在材质选择方面较为厚道,采用了Nappa真皮座椅、中控台和门板处选取了Ultrasuedenu奥司维材质(质地接近Alcantara,但质地更柔软光滑)以及北海道高级栓木饰板来提升内饰的档次感。新车内饰布局也进行了微调,仪表盘由原来的三炮筒样式改为三个平面圆环,空调控制区的实体按键由原来的两排变为了一排,变得更加狭长。
配置方面,新车标配了互联系统、8英寸的悬浮式液晶屏、Apple CarPlay、百度CarLife、语音识别以及电动天窗等配置。其中,高配版本车型还配备了ACC自适应巡航、方向盘加热、换挡拨片、BOSE音响、前排双层隔音玻璃、360度全景影像、AEB夜间行人监测等功能配置,提升驾乘的舒适度和科技氛围。
凯美瑞的内饰采用了不规则的布局打消了老款车型的“呆板感”。材质选择上,真皮座椅、中控软性材质、钢琴烤漆、木纹饰板以及镀铬等材质的运用提升了其内饰的豪华感。值得一提的上,这套内饰还获得了2018年沃德十佳内饰。
配置方面,凯美瑞标配了液晶仪表、膝部气囊、电动天窗、自动空调等配置,其中高配版本车型还搭载了“老板键”、360度全景影像、自适应巡航以及主副驾驶电动调节等功能配置。
小结:
小智认为新阿特兹的内饰质感有了很大的进步,其科技氛围也有所升级,其内饰格调比较讨偏成熟的消费族群,而凯美瑞的内饰布局以及氛围营造更符合年轻消费者的审美需求。
空间·谁的乘坐感更舒适

从这两款中型车的车身尺寸对比来看,新款阿特兹在长度和高度上明显不如凯美瑞,不过其轴距比凯美瑞长出了5mm。
从新款阿特兹的实际体验来看,175cm的乘客前排头部空间有1拳余量,后排腿部有一拳四指,头部空间有3指的余量,此外其后排中央地台有不小的凸起,中间位置并不适合长途坐人。由于车身尺寸没有变化,新款阿特兹的空间表现依旧难令人满意。
坐进凯美瑞的车内,其前排的座椅包裹感和舒适性要优于后排。空间感受上,同为175cm的乘客实际体验,前排头部空间有1拳3指的余量,后排头部有1拳多的余量,腿部有两拳多的余量。其中间地台虽然有凸起,但是没有那么明显。
小结:
就乘坐体验来看,凯美瑞无论是前排还是后排都要比新款阿特兹更为出色。
操控·谁的动力组合更优

新款阿特兹和凯美瑞都搭载了2.0L、2.5L两款自然吸气发动机。通过直观的动力参数对比,凯美瑞的最大功率和最大扭矩都要优于新款阿特兹。
在操控性能上,官方宣称新款阿特兹上搭载的“创驰蓝天技术”进一步升级,包括动力总成、车身、底盘在内的三大模块均经过了全面优化。从发动机喷油雾化方式的改进,到车身结构的140余处调整,再到GVC Plus技术的标配,这些变化使其在驾乘体验上有了明显的升级,同时改善了新车的隔音降噪水平。其实际驾驶体验,小智试驾后再来和大家分享。
凯美瑞在动力技术上值得称道,其2.0L版本车型的发动机搭载了高速燃烧技术、D-4S双喷射系统、电动连续可变气门正时机构、可变冷却系统以及冷却废气再循环系统等技术,压缩比达到了13:1,热效率为40%。就动态表现来看,凯美瑞在经济和标准模式下变速箱的降挡舒缓,油门响应也较为慵懒,其燃油经济性表现不错,但是切换到运动模式,其动力总成变化明显,油门比较灵敏,配合扎实的底盘调教,还是蛮有驾驶乐趣的。
小结:
纯动力参数表现来看,无疑上凯美瑞的表现更为出色,其动力总成的科技加成也可圈可点;动态表现而言参考老款阿特兹以及新车的变化,小智认为新款阿特兹的弯道表现、操控实力应该更为出色。
性价比·同价位车型该选谁?
“必要交代:
对比纬度为“性价比PK”;
选取的是同排量、相近价格段位的车型。
18万-19万元价格段

在18万-19万元价格段段性价比PK中,我们发现这两款车型的指导售价均为18.98万元。安全配置方面,这两款车型各有侧重,凯美瑞多出了膝部气囊、后排侧气囊等配置,但是缺失了前后驻车雷达。在智能化配置方面,该价格段,新款阿特兹的表现更为出色,它搭载了8英寸中控屏、语音识别、CarLife、CarPlay等配置。综合来看,该价格段,新款阿特兹的性价比表现更为突出。
21万-22万元价格段

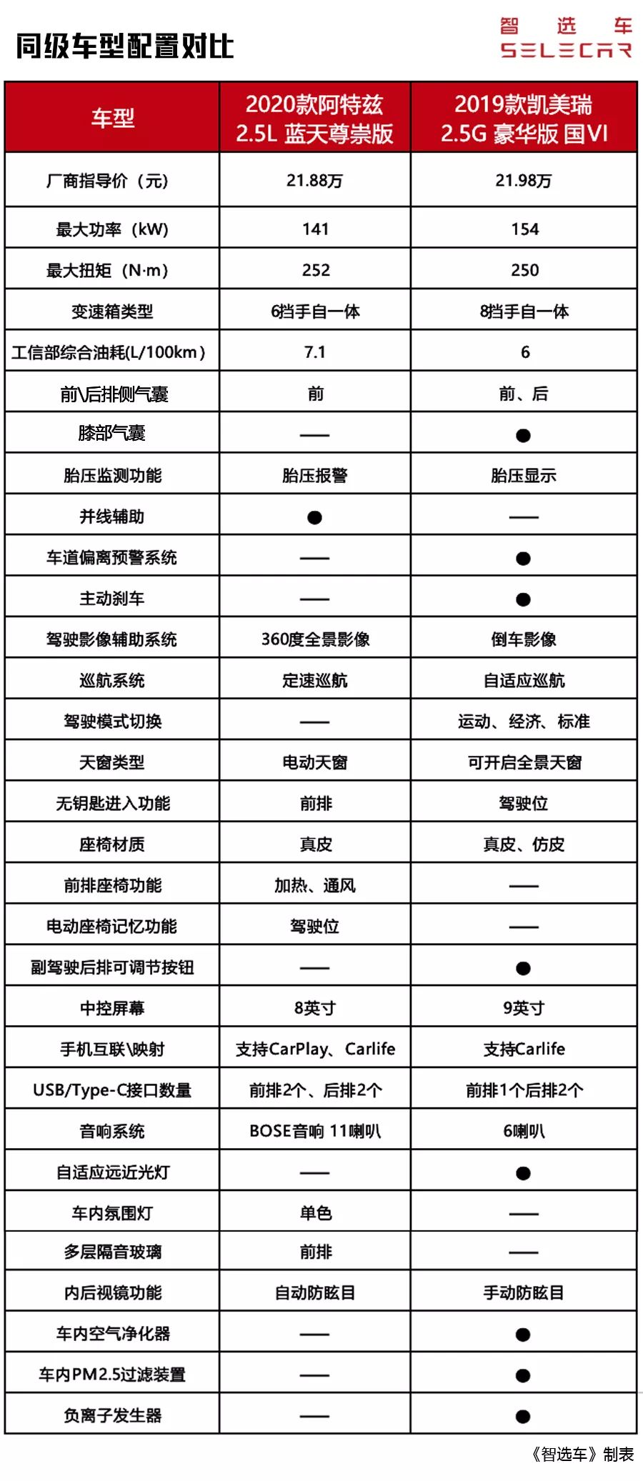
我们还选取了2.5L版本的两款车型进行比较。从指导价来看,新款阿特兹比凯美瑞便宜了1千元。但是配置上却比后者对出了360度全景影像、前排座椅加热/通风、换挡拨片、带记忆功能的电动驾驶席、车内氛围灯、前排隔音玻璃等实用装备。此外,在手机互联方面,新款阿特兹支持CarPlay和Carlife,而凯美瑞仅支持Carlife,新款阿特兹还配备了11扬声器BOSE音响系统。
小结:
纯从性价比角度考量,无论上2.0L还是2.5L版本的主销版本车型,新款阿特兹的表现更为突出。

第八代的凯美瑞如果从市场表现来说,是绝对碾压阿特兹的。回归到产品力对垒,外观而言,我更喜欢运动版的凯美瑞;内饰设计方面:凯美瑞更新潮、新款阿特兹档次感更突出;空间这一票我投给凯美瑞;动力方面,这两款中型车在眼下小涡轮横行的时代,坚守自吸本就不易,而且各自调较也受到了消费者的肯定,不过论操控阿特兹会更占上风;性价比方面,不可否认新款阿特兹的确表现要更好。
总结一下,我认为凯美瑞是一个各方面很均衡的选手,新款阿特兹依旧偏科但个性突出。如果是日常用车一个人的场景居多的话,我会考虑性价比更突出且动态表现不错的阿特兹,如果是家庭的话,我建议购买综合实力不俗的凯美瑞。购车还在摇摆的你,这两款日系热门中型车你更中意哪款呢?欢迎和小智沟通交流。


评论