文|雅斯顿 Zinc
上一篇中,我们聊到了国内新能源快充发展缓慢的市场限制。但技术层面的原因也不能忽视。
为什么会这么说,我们知道锂动力电池仅支持直流充电,快充则是将AC(直流)-DC(交流)转化器外接到充电桩上,因此充电功率可以做得很大。不过就好比人吃饭一样,如果饭量小(电池、电控能力不够),吃的却多(充电功率大),就很容易吃撑甚至得肥胖病(电池损伤)。
举例来说,在采用直流快充时,电池组和功率转换模块的冷却系统会加速工作,以降低电池组和充电系统的温度,从而避免电池组因高温而加速老化或损坏。
如果把最大充电功率翻倍,要控制电池组充电时产生的高温同时确保车辆各项安全性能并非易事,这也是为什么高功率的充电桩未能大量投产的原因之一。
快充技术原理是什么
既然要剖析快充技术层面的难点,自然是要先简单了解下快充技术的原理。
我们知道功率和电压、电流、时间之间存在一个等式关系:W=U*I*t。
这个公式告诉我们,在电池充电能量一定的前提下,若想缩短充电时间,需要加大U*I项,即提升电压、电流。
在锂电池充电时,正极上会有锂离子生成,活跃的锂离子会经由电解液运动到负极上。而负极的碳呈层状则会设计有很多微孔,给这些锂离子的嵌入提供帮助。我们今天主要讨论的锂电池高压直流快充技术,就是在大电流和大电压加持下,让锂离子加速嵌入到负极中,进而缩短充电时间。
不过这种方式会对电学工程以及材料技术产生很大的挑战。
快充对电学工程的挑战
关于快充对电学工程的挑战,我们有必要先介绍下两个背景——充电特点、热影响。

因为锂离子电池的充电过程是一个锂离子从正极脱嵌再跑到负极的空位填充进去的过程,这个过程中很显然一开始正极锂离子会特别多,负极留给锂离子的空位也相应很多,所以充电速度较快。
但到了充电后期,正极的锂离子数量和负极的空位数量会随之减少,锂离子迁移填充的速率自然会减慢,所以锂离子电池的充电过程是一个先快后慢的过程。
锂电池快充目前有三种方式:1.保持充电电压不变,增大充电电流;2. 保持充电电流不变,提高充电电压;3. 同时提高充电电压、电流。但不论哪种方式,都需要对整个充电过程实时精确控制。
除此外,我们还知道物理学上有一个焦耳定律:Q=I2*R*t。
根据定律,电流越大,体系的电阻越大,那么产生热量的功率也就越大。
换言之,在充电过程中,随着电流的持续通过,电池系统以及相连接的充电设备会不断发热。如果发热太快、发热量太大,就容易产生危险。
举例来说,对于普通电动车电池,25℃的温度就已经足够可以在3.5C下进行充电而避免析锂的产生,而进一步增加温度会促使SEI膜增长,可能会降低电池的循环寿命。

图注:锂离子电池充放电过程中,电极材料与电解液在固液相界面上发生反应,形成一层覆盖于电极材料表面的钝化层。称为“固体电解质界面膜”,简称SEI.
正因此,电池内部的散热速率也是影响充电倍率的一个重要因素。如果散热速率慢,大倍率充放电时所积累的热量无法传递出去,会影响锂电池的可靠性和寿命。
所以如果可以通过充电设备有效识别电池的充电状态,再根据充电状态来选用最佳的充电参数,那么就可以充电提高充电效率。
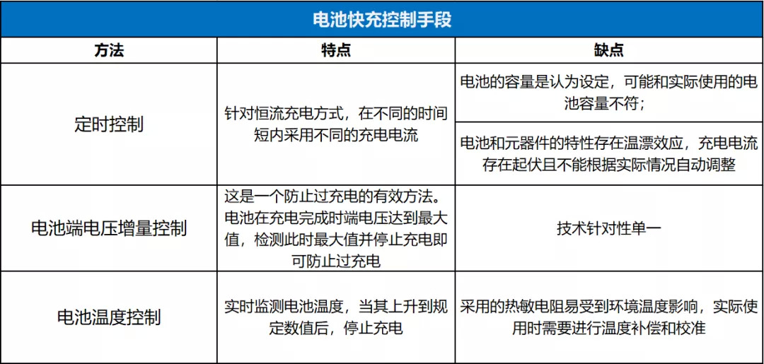
而关于电池的控制,可以细分为定时控制、电池端电压增量控制和电池温度控制等。这些方法因各有利弊,又催生出了一种“综合控制法”。这种方法会综合它们的优点,同时监测判断充电时间、电池温度及端电压是否正常。

在充电过程中,系统会一直判断充电时间、电池温度及端电压是否已经到达或超过了充电保护条件,若其中一个条件满足,系统会终止现有充电方式。
不过相比于其他方法,综合控制法对充电过程的监控会更加复杂。
我们拿特斯拉的快充系统和逻辑设计来说,在进行直流快充充电时,会采用一个快速充电私有网络,并通过主充电器(主要负责对接外面的接口并把CAN的连接器建立起来)、电池管理系统(BMS)和锁止装置、应急解锁等进行控制。
由于控制逻辑未能公开,我们尚无法就细节进行分析,但他们在综合控制法上的独到见解给自家的快充技术提供了有力支撑,所以特斯拉能快速布局快充桩,还真不只是肯砸钱搞基建这么简单。

又或者CATL,其搭载自主研发的热管理系统,能充分识别固定化学体系在不同温度和SOC下的“健康充电区间”,极大拓宽锂电池的运营温度区间。
快充对材料技术的挑战
锂离子电池的充电倍率会受到正极、电解液、负极电极材料的制约。
举例来说,上文我们有聊到锂电的负极表面有一层SEI膜,在高倍率充电下,更容易引发负极表面析锂进而导致电池内部短路。
目前市场上占有统治地位的负极材料仍然是石墨,主要原因还是技术成熟、成本低。但其对于电解液较为敏感,锂的嵌入反应带有强的方向性,因此对石墨进行表面处理,提高其结构稳定性也显得尤为重要。
再或者,在大倍率充电条件下,正极材料的晶格容易受到破坏,负极石墨片层同样也可能受到损害,这些因素都将加速容量的衰减,从而严重影响电池寿命。
除此外,从改善负极的角度来看发展硅基材料体系也是个不错的方向,只不过还有诸多技术层面和市场层面的制约。
再比如,根据焦耳定律,能看到内阻低也很重要。使用高电导的电极材料,比如使用碳包覆,改性提高锂扩散系数,减小粒径缩短扩散路径;使用更多的导电剂、涂布更薄的电极(让传质扩散距离变短)等,都是重要的解决思路。
从近几年看,电池材料技术的前沿新闻有很多,但落地效果并不好。
比如阿克伦大学研发剪切增稠电解质,可提升锂离子电池抗外部冲击能力;我国合成超高容量锂电有机正极材料,可提升大幅电池寿命,等等。但这些都还只是限于实验室阶段,能否在量产程度上接受多次充放电、控制对温度的敏感性等,都还有待考证。
其实强如特斯拉,当年使用松下18650型电池也没那么多浪漫神话。
松下18650电池在1C左右的倍率下循环寿命表现并不好。Model S突破性的在车内装进了85kwh这么巨大的电池,某种程度来说,是希望通过高容量以降低同等工况下的倍率,保证更久的循环寿命;同时大容量的电池也确保了车辆在全生命周期里循环次数足够少。
总结以上来说,电池材料技术的发展还有很长一段路要走。
雅斯顿小结
想要将快充技术发展起来并真正落到实处,还需要一段时间的等待。这其中必然要横跨多个层面的研发,从充电基础设施到电池以及电控,都有提升空间。
当然好消息是,国内外都在大力投入快充技术的发展,资本角逐戏码正在上演。在这个过程中,我们消费者需要做的是要保持冷静、客观不盲从的态度,电动汽车确实很火,但困难依然很多。谁要和你说快充很快就能掀翻传统燃油车市场,那真的是故弄玄虚,虚张声势。


评论