“机器人换人”大潮下,中国已连续两年坐上世界机器人最大消费国的宝座。国际机器人联合会(IFR)发布的数据称,去年中国工业机器人的销量为5.6万台,占到全球总销量的约1/4。
机器人也因此成为地方政府趋之若鹜的新兴产业。接踵而来的,是国内如火如荼的机器人产业园建设风潮。
在北京举行的“工业4.0与中国制造2025全球年会”上,沈阳新松机器人自动化股份有限公司(下称新松机器人,300024.SZ)高端装备与3D打印技术事业部总经理刘长勇表示,“几乎每周都有四五家新的机器人公司出现,就连有些县也在搞机器人产业园。”江西省九江市星子县、重庆市璧山县、河北省固安县以及香河县,都在积极筹建机器人产业园。
界面新闻记者根据公开资料,梳理出全国范围内在建的机器人产业园(包括机器人产业基地、机器人产业集聚区等不同称谓)共有25座;提出产业园建设规划、处于筹建中的则有7座。
长三角、珠三角及京津冀地区,是机器人产业园集聚之地。江苏省有昆山、张家港、南京、常州及徐州5座城市正在建设机器人产业园;广东省有4座在建机器人产业园,其中2座位于深圳,顺德和东莞各有1座,而广州和中山两地亦有筹建的机器人产业园。
各地政府都对机器人产业园提出了预期年产值、招商引资数量等雄心勃勃的目标,以壮声势。哈尔滨和青岛,都将建设目标定为北方最大的产业机器人基地,抚顺则提出了2030年建成国内最大机器人产业基地的远景。

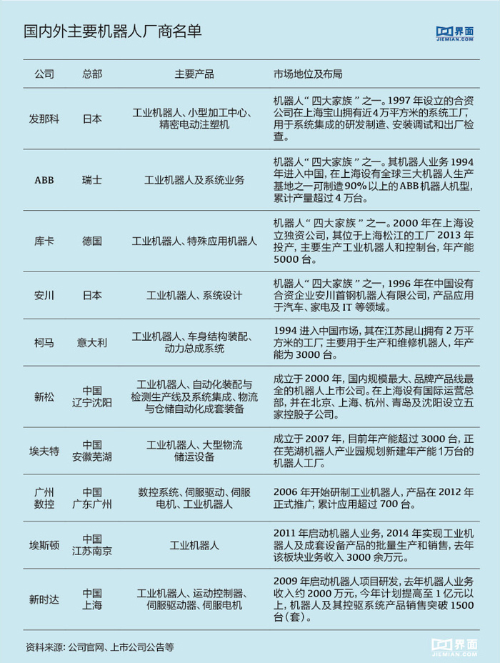
相比于近些年才拔地而起的机器人产业园,包括“四大家族”在内的外资机器人公司早在1990年代就嗅到了市场的机会,它们通过独资或合资的方式进入中国,在汽车制造等领域寻求机器人的应用市场。
凭借多年积累的技术优势,“四大家族”这样的行业巨头很快填补了市场空白,并取得了先发优势。随着这两年中国机器人市场迎来爆发式增长,外资品牌成为了最大的受益者,它们纷纷新建工厂扩张产能,以巩固其市场份额。
而全球最大的中国机器人市场,也吸引着国内企业涌入,“机器人”概念由此变得更加火热。除了本体制造企业“四大家族”,新松机器人、埃夫特以及广州数控等公司也杀入该环节,成为中国机器人市场的佼佼者。

点击查看相关文章:
特别报道
中国机器人产业园泡沫调查之一
中国机器人产业园泡沫调查之三
中国机器人产业园泡沫调查之四
中国机器人产业园泡沫调查专访


评论