文|智东西
在我国人工智能产业强劲的发展浪潮中,研究和应用人工智能技术的企业数量不断增加,人才需求在短时间内激增。但由于我国人工智能起步较晚、发展历程较短,人工智能人才储备不足且培养机制不完善,导致当前高校、企业等各界的人才培养速度还无法匹配产业的需求扩张速度,产业内能够满足需求的有效人才密度不足。以《国务院关于印发新一代人工智能发展规划的通知》中确立的 2020 年实现人工智能核心产业规模超过 1500 亿元为目标,预计当前我国人工智能产业内有效人才缺口达 30 万。
本期的智能内参,我们推荐工业和信息化部人才交流中心的报告,详解我国最新人工智能人才发展情况。
本期内参来源:工业和信息化部人才交流中心
原标题:《 人工智能产业人才发展报告 》
作者:朱秀梅 丁兆增等

人工智能产业发展概况
数字经济已经成为提升经济效率、优化经济结构的重要动力。以人工智能为代表的一大批创新技术和应用将作为数字经济时代的重要基石,推动着传统经济的转型升级和新兴经济的快速增长。可以预见,数字经济将是继农业经济、工业经济之后的一个全新的社会经济形态。2018 年, 习近平总书记在中央政治局第九次人工智能发展现状和趋势的集体学习中指出,人工智能是新一轮科技革命和产业变革的重要驱动力量,加快发展新一代人工智能是事关我国能否抓住新一轮科技革命和产业变革机遇的战略问题。
1、 全球人工智能的发展及产业格局
云计算、大数据和 IoT 为代表的信息技术在快速迭代的同时也加速了人工智能走向实践应用的可能性,而各种数据和图形处理器技术以及以深度神经网络为代表的技术被融合到人工智能体系,更是让人工智能技术进入新的发展浪潮。技术与实践应用之间的差距迅速拉小, 语音识别、图像分类、无人驾驶等若干细分应用领域内人工智能技术已经迈进可用、 好用的阶段,未来人工智能技术应用在场景落地的过程必将迎来爆发式增长的新高潮。
1956 年,达特茅斯会议首次提出“人工智能” 概念,为人工智能产业的发展拉开序幕。在 60 余年的发展过程中,人工智能已经经历了三次发展浪潮,当前全球人工智能正处于第三次发展浪潮之中。
第一次浪潮:1956 年, “人工智能” 概念的提出掀起了人工智能的第一次发展浪潮。该时期的核心是让机器具备逻辑推理能力,并且研发出第一款感知神经网络软件和聊天软件。第二次浪潮:20 世纪 70 年代中期,人工智能掀起第二次浪潮。这一时期内, Hopfield神经网络和 BT 训练算法被提出。同时, 解决特定领域问题的专家系统得到广泛应用。第三次浪潮:2006 年,深度学习理论的突破带动了人工智能第三次浪潮的产生。
这一阶段互联网、云计算、大数据、芯片等新兴技术为人工智能各项技术的发展提供了充足的数据支持和算力支撑,而以“人工智能+” 为代表的业务创新模式也随着人工智能技术和产业的发展日趋成熟,这将极大优化社会的生产力,并对现有的产业结构产生深远的影响。

▲人工智能的三次发展浪潮人工智能的产业格局
随着人工智能产业的快速发展,全球人工智能已经形成较完整的生态体系,在人工智能生态的基础层、技术层和应用层走出了一大批领先的科技创新企业。
(1)基础层:为人工智能产业链提供算力和数据服务支撑。以 AWS、 Azure、阿里云、腾讯云、百度云等行业巨头为代表, 为人工智能的发展提供了充足的算力资源;传统芯片巨头 NVIDIA、 Intel 和国内科技新贵寒武纪、地平线等正致力于为人工智能的计算需求提供专用芯片;另外数据服务领域也存在大量公司,例如国内的数据堂、海天瑞声以及国外的Saagie 等。
(2)技术层:为人工智能产业链提供通用性的技术能力。以 Google、 Facebook、阿里巴巴、百度为代表的互联网巨头,利用资金及人才优势,较早地全面布局了人工智能相关技术领域;同时也有一大批创新公司深耕细分技术领域, 例如专攻智能语音领域的科大讯飞、致力于计算机视觉领域的商汤、机器学习领域的第四范式等。在国外, Proxem、 XMOS 等企业也分别在自然语言处理、智能语音等领域做出了积极的实践和探索。
(3)应用层:面向服务对象提供各类具体应用和适配行业应用场景的产品或服务。目前全球绝大部分人工智能领域的创新科技公司聚集于此, 典型企业有智慧建筑领域的Verdigris、特斯联, 智慧安防领域的 Genetec、宇视, 智慧医疗领域的 Flatiron、推想科技等。

▲人工智能产业链及代表厂商
当前人工智能已经成为各国创新技术竞争的焦点领域,包括中国在内的全球诸多国家将人工智能列入国家科技战略部署序列。中国、美国、欧盟、英国、德国、俄罗斯、日本、韩国、印度等主要国家在 2016 年至 2019 年间密集发布人工智能专项政策及行动规划,引导、推动人工智能产业的发展已成为全球经济共同体的重要共识。

▲全球主要国家的人工智能产业政策(部分)
新一代人工智能正在全球范围蓬勃发展,全球正在迎来人机协同、跨界融合、共创分享的智能时代,深刻影响着各国的政治、经济和社会发展。美国、英国、德国等全球主要国家在本国人工智能战略的引导下,立足本国优势,走出了各具特色的人工智能产业发展道路。
1、美国:人工智能基础雄厚,科研实力强大,占据全球人工智能领先位置。
作为人工智能的发源地,美国在人工智能 60 余年的发展进程中始终领跑全球。无论是人工智能基础研究还是应用落地,无论是民用领域还是军工领域,美国对人工智能的发展始终保持着主动性和预见性。尤其在人工智能芯片研发、人工智能算法攻关、顶尖人才培养等人工智能核心基础领域,美国牢牢占据全球领先位置。
而这离不开美国政府、高校和企业的共同推动,美国国家科学技术委员会、白宫科技政策办公室与国家预算办公室等顶层政府机构将人工智能发展视为国家发展战略重点,麻省理工大学、斯坦福大学、 卡内基梅隆大学等全球顶尖学府与 Google、 Microsoft、 Facebook 等科技巨头致力研发与实践,通用、福特等传统产业巨头紧跟发展步伐,三方合力,效果显著。据美国 2019 年全新发布的《国家人工智能战略》显示,美国未来将会持续关注并投资“基础人工智能研究”、“补充和增强人类能力的人工智能系统”、“人工智能伦理道德”、“人工智能系统的安全和健康性”等各方面的研究和探索。
2、 英国:众多有实力、有影响力的人工智能初创公司保障英国持续处于全球人工智能创新的核心地带。
从“人工智能之父”图灵到引发全球关注的 AlphaGo,支撑英国在全球人工智能的发展中始终占据优势地位。英国拥有悠久的人工智能发展历史,英国政府通过政策指引、资金支持和人才培养,为人工智能打造了良好、健康的发展环境。同时,伦敦、牛津、剑桥形成的“金三角名校”保障了英国人工智能的基础研究实力和人才输出质量,而艾伦·图灵研究所、EPSRC 人工智能研究所与全英最好的剑桥大学、爱丁堡大学、牛津大学、伦敦大学学院、华威大学形成的“2+5 模式”,已成为英国人工智能创新创业的重要动力源。
英国政府、高校、企业形成的良性生态系统保障了英国始终处于全球人工智能创新的核心地带。在全球领先的创新环境下,英国政府着力布局和探索人工智能与生命医学、服务业、农业以及政府公共服务等领域相结合的创新解决方案,致力发展人工智能与数据驱动型经济。
3、德国:工业 4.0 有利推动德国人工智能的发展,新时期德国致力于成为全球领先的人工智能科研场。
依托全球领先的工业基础,德国在 2013 年发布的“工业 4.0 计划”中, 人工智能被列为工业 4.0 的核心支持技术之一,其中以库卡工业机器人为代表的工业智能产品享誉全球。但德国并没有将本国人工智能的发展局限于工业领域,而是通过多项国家战略推动人工智能与更多产业融合,致力于打造全球领先的人工智能科研场。
与此同时,作为目前全球最大的人工智能非营利科研机构——德国人工智能研究中心, 与柏林、慕尼黑、蒂宾根等地的 6 所人工智能研究中心共同形成了德国人工智能研究网络,是德国人工智能科研创新的重要推动器。德国政府在其人工智能战略中明确区分了“强人工智能”和“弱人工智能”,并将未来的战略方向聚焦于“弱人工智能”,主要瞄向“机器证明和自动推理”、“基于知识的系统”、“模式识别与分析”、“机器人技术”和“智能多模态人机交互”五个研究领域。
2、 中国人工智能产业发展情况
人工智能技术的快速发展推动智能产业在多行业、多区域快速兴起,为经济社会发展注入了新动能,人工智能产业规模也随之持续快速扩充。同时,凭借在政策、数据和场景等方面的优势,我国具备了参与全球人工智能产业竞争的强大实力。
随着人工智能产业实践的深入发展,人工智能已经成为数字经济时代的重要标志,以人工智能为代表的数字经济将成为中国经济发展的新引擎。在企业服务市场,人工智能使得政务、安防、制造、金融、医疗、物流仓储以及更多行业的内外部治理变得更加智能与高效,极大程度上促进这些行业内的公司实现数字化转型;在个人消费领域,蕴含人工智能元素的产品和服务也进入了快速发展阶段,智能音箱、家庭机器人、可穿戴设备等智能化设备深受消费者的追捧和青睐。在各种消费场景中,人工智能正在帮助商家“更懂消费者、懂得消费者更多”,提升双方服务交互过程中的质量。根据相关研究机构估算,预计到 2020 年中国人工智能产业规模将达近 140 亿美元,而到 2022 年将超过 270 亿美元。

▲中国人工智能产业规模
中国人工智能产业发展特征:
1、 中国人工智能产业基础研究能力亟待提高。人工智能科研能力是保障人工智能产业持续发展的源动力,现阶段中国人工智能专利申请数量占全球总量的 37.1%,位居全球第一,相关论文产出量也高达 141840 篇。虽然我国在专利申请和论文产出方面已经跻身全球领先序列,但我国从事人工智能基础研究的学者仅占全球总量的 11%,科研机构仅占 5%,仍落后于全球顶尖水平。由此看出,我国需持续加大在基础研究与顶尖人才培养方面的投入,缩小我国薄弱环节与全球顶尖水平的差距,继续抢占全球新一代人工智能产业发展的制高点。
2、 中国人工智能企业众多、应用广泛。2018 年,中国专注于人工智能领域的企业数量已达 1000 余家,位居全球第二,并且仍在快速增长。此外,在快速发展的数字经济环境和庞大的人工智能用户面前,不仅软件、互联网企业是人工智能市场的主要参与者,而且传统工业、金融业、服务业也加速参与到人工智能的实践进程中来。
3、 中国人工智能产业受到资本市场的高度关注。资金是人工智能产业持续向好发展的重要保障,现阶段中国是全球人工智能产业投融资最为活跃的国家之一。总投融资事件数量占全球的 31.7%,投融资资金总额占全球的 60.0%, 有利地支撑和推动了中国人工智能产业化落地和数字经济的深化发展。
中国人工智能产业发展优势:
1、 国家多部委联动, 顶层设计人工智能发展规划,凝聚政策优势。习近平总书记强调,人工智能是引领这一轮科技革命和产业变革的战略性技术,具有溢出带动性很强的“头雁” 效应。加快发展新一代人工智能是我们赢得全球科技竞争主动权的重要战略抓手,是推动我国科技跨越发展、产业优化升级、生产力整体跃升的重要战略资源。
在此宏观背景下,2016 年 5 月,国家发展改革委、科技部、工业和信息化部、中央网信办四部门联合印发了《“互联网+” 人工智能三年行动实施方案》的通知;2017 年 7 月,国务院印发的《新一代人工智能发展规划的通知》;2017 年 12 月,工业和信息化部印发《促进新一代人工智能产业发展三年行动计划(2018-2020 年)》的通知。在中央顶层制度设计的基础上,各地方政府根据各区域产业发展实际需求,纷纷出台了相应的产业发展规划与政策指导意见,为人工智能产业发展提供了良好的社会政策环境。
2、 数字时代助力,广袤市场搭配先进信息技术,累积数据优势。数据是新一轮人工智能的发展需要具备三大核心要素之一, 丰富的市场数据量为人工智能应用的深化实践提供了基础条件。随着我国迈入数字经济时代, 互联网、云计算、大数据等现代信息技术在各领域的持续深入, 当前已积累了大量的消费级数据和企业级数据。据 IDC、希捷统计数据显示,2018 年中国数据总量占全球 23.4%,为 7.6ZB(1ZB≈1 万亿 GB),预计到 2025 年将增至48.6ZB,届时将占全球数据总量的 27.8%。

▲ 2018-2025 年中国数据总量(单位:ZB)
3、 网民基数大,中小企业众多,增强开发场景优势:中国庞大的人口数量和企业基数为人工智能提供了丰富的应用场景,并由此衍生出大量基于人工智能技术的商业和应用模式的创新。2017 年中国企业法人单位为 1809.77 万个,而个体工商户总数更是达到了 6579.37 万户。另外, 2018 年中国人口总数达到 13.9538 亿人,其中互联网上网人数已经达到 8.2851 亿人。人工智能技术作为实践数字经济的重要构成和基石, 逐步与互联网时代的社交电商服务、共享经济服务、网络直播服务和互联网金融服务等融合, 探索出新型应用模式。

▲中国企业法人数和个体工商数

▲2010-2018 年中国人口数量及互联网上网人数(单位:亿人)
人工智能产业人才发展总体现状
数字经济时代,人工智能正成为引领科技创新和产业发展的核心力量。人工智能产品与服务正在持续地渗透到人们的日常工作、 生活、学习和社交等领域, 也推动国内各区域、各类型的科技企业和传统产业企业纷纷向人工智能领域开拓。经过多年的持续发展,中国在人工智能领域取得重要进展,国际科技论文发表量和发明专利授权量已居世界前列,部分领域核心关键技术实现重要突破,但是人才问题仍然是制约该产业发展的关键。
国务院在《新一代人工智能发展规划》 明确提出人工智能尖端人才远远不能满足需求,并在总体部署中将加强人才队伍建设作为构建开放协同的人工智能科技创新体系四大主要支撑之一。在产业实践中,企业对人工智能人才的需求更加精细和多元,从技术研发、应用开发、应用交付到运营维护都需要大量人才支持。
从产业端来看,一方面人工智能产业人才的覆盖面开始扩大,另一方面国内人工智能产业整体人才密度偏低,有效人才供给不足的问题突出。因此,人工智能产业人才供需矛盾将严重影响我国人工智能产业的进一步发展。鉴于此,现阶段高校、人工智能相关企业、社会培训机构等均已经采取诸多措施,加快推进人工智能产业人才的规模化培养。
根据各人工智能企业岗位人才需求,可归纳为高级管理岗、高端技术岗、算法研究岗、应用开发岗、实际技能岗、产品经理岗等类型岗位。这一岗位需求分类也契合人工智能从研发到应用的众多环节。管理、技术和服务等多类型人才协同,推进人工智能应用落地,成为数字经济背景下人工智能产业人才内涵的特色。

▲人工智能产业人才岗位类型
典型岗位类型简介:
1、 算法研究岗:创新、突破人工智能算法和技术研究,并将人工智能前沿理论与实际算法模型开发相结合的岗位。
2、 应用开发岗:将人工智能算法及各项技术(例如机器学习、自然语言处理、智能语音、计算机视觉等)与行业需求相结合,实现相关应用工程化落地的岗位。
3、 实用技能岗:理解人工智能技术的基本概念,能够结合特定使用场景,保障人工智能相关应用快速、高效的规模化产出和稳定运行的岗位。

▲人工智能领域十大紧缺岗位
人工智能产业人才供需情况:
受限于国内人工智能产业的起步较晚、前期积累不足,我国人工智能产业面临有效人才供给不足的窘境。《国务院关于印发新一代人工智能发展规划的通知》提出要到 2020 年实现人工智能核心产业规模超过 1500 亿元的目标。按照此产业规模目标,预计我国人工智能产业内有效人才缺口达 30 万,特定技术方向和岗位上供需失衡比例尤为突出。
本报告通过岗位人才供需比值来反映人工智能产业各技术方向岗位和不同职能岗位的人才供需情况。岗位人才供需比越高,表明该岗位的人才供应越充足。
1、 人工智能各技术方向岗位人才供需情况:本报告选取了人工智能的典型技术方向,包括人工智能芯片、机器学习、自然语言处理等,数据显示人工智能不同技术方向岗位的人才供需比均低于 0.4,说明该技术方向的人才供应严重不足。从细分行业来看,智能语音和计算机视觉的岗位人才供需比分别为 0.08、 0.09,相关人才极度稀缺。

▲ 人工智能各技术方向岗位人才供需比
2、 人工智能各职能岗位人才供需情况:现阶段,算法研究岗、应用开发岗、实用技能岗和高端技术岗的人才供需比分别为 0.13、 0.17、 0.98、 0.45,表明技术类岗位的人才缺口较大,而实际技能岗人才供给处于相对充足状态。相比之下,产品经理岗、销售岗和负责企业经营管理的高级管理岗的岗位人才供需比分别为 4.52、 7.14、 3.44,人才供应较为充足。

▲人工智能各职能岗位人才供需比
人工智能产业人才在需求和供给方面的区域集聚效应尤为突出,这主要受制于区域产业基础、人才积累的差距。京津冀地区、长三角地区、粤港澳大湾区和川渝地区是当前人工智能产业的主要发展高地,同时也是人工智能产业人才资源的主要聚集地,人才需求规模占全国总需求的 90.9%,人才供给规模占全国总供给的 82.9%。
(1) 在人才需求方面,上述四个区域的人才需求占全国总体需求的 90.9%。一方面因为这些区域聚集了全国绝大多数人工智能领域的科技创新企业和接入人工智能技术的互联网、软件企业,相应地产生了大量的人才需求;另一方面由于这些区域内传统产业正加速数字化改革,人工智能与传统产业融合的进程居于全国前列,需要大量相关人才支撑人工智能落地实践的快速推进。
(2)在人才供给方面, 这些区域拥有顶尖的人工智能技术水平、广阔的职业发展空间和可观的薪酬福利,对人才集聚产生了较强的吸引力。目前人才供给端 82.9%的人才有意向进入上述四个区域工作,而其他地区仅能吸引 17.1%人才的关注。

▲全国主要区域的人才的需求情况及求职人才意向的区域情况
人工智能产业人才培养情况:
在国内人工智能产业人才供给不足的大背景下,高校、企业和培训机构纷纷依托自身优势,立足产业实际需求,采取了诸多应对措施,积极推动人工智能产业人才的培养。
高校人才培养情况:
(1)根据产业需求,高校人工智能人才培养呈现出多学科特点。在现设专业中,计算机科技与技术、电子信息工程等专业方向是孕育人工智能技术人才的主要专业方向。除此之外,在行业融合的背景之下,高校也纷纷开设“人工智能+”的跨学科专业,覆盖计算机、数学、电子信息、统计学、心理学等多个专业领域。人工智能专业的设立加速了人工智能与基础教育学科融合,有助于培养出一批具备多专业、跨学科认知的复合型人工智能产业人才。根据招聘网站专业需求数据显示,人工智能领域十大热门专业包括计算机科学与技术、软件工程、数学与应用数学等。

▲人工智能产业十大热门专业
(2)人工智能专业被正式纳入本科专业名单,加速了人工智能产业专项人才的培养进程。在传统电子信息类、计算机类、数学类专业的基础上, 2019 年 3 月教育部公布了《2018年度普通高等学校本科专业备案和审批结果的通知》,人工智能被列入新增审批本科专业名单,全国共有 35 所高校获首批建设资格;2020 年 2 月教育部公布《2019 年度普通高等学校本科专业备案和审批结果》,新增人工智能专业的高校达 180 所。
从学校数量来看,北京、江苏、山东、四川的新增院校较多;从学校层次来看,近两年新增人工智能本科专业的院校既有北京航天航空大学、 北京理工大学、哈尔滨工业大学、浙江大学、南京大学、上海交通大学、复旦大学、同济大学、武汉大学等传统老牌名校,也有如安徽信息工程学院、泉州信息工程学院、东华理工大学等普通院校,共同推进人工智能基础研究型人才和应用型人才的培养。

▲新增人工智能本科专业高校区域分布
(3)高校建立人工智能学院和研究院,重点培养基础研究型和应用开发型人才。除设立人工智能专业外,同期国内各类型高校已经着手建立人工智能学院、人工智能研究院⑧,国内顶尖高校如北京大学、清华大学、浙江大学、复旦大学等,成立人工智能教学与研究机构,主攻人工智能基础研究,包括数理基础、认知科学基础、智能感知、机器学习、类脑计算、人工智能治理以及智能医疗、智能社会等方面,旨在培养并输出具备人工智能基础研究的研究型人才。
国内诸多本科大学和专科院校也已开始筹划和建设人工智能学院和研究院,通过联合人工智能产业链各环节的领先企业,例如百度、腾讯、 科大讯飞等,加强在人才培养、实训课程、项目共享、实践机会等方面合作,着重培养具备人工智能实践经验的应用开发型人才。

▲高校建设的人工智能学院/研究院名单(部分)
社会培训机构人才培养情况:
社会培训机构开展人工智能培训是当前解决人工智能产业人才供应不足的重要补充,并且现阶段政府正着力实施全民智能教育,对社会机构开展人工智能培训也做出了明确的支持。
(1)针对培训机构类型,现阶段既有北大青鸟、达内教育、光华国际等传统老牌职业培训学校,又有小象学院、深蓝学院、咕泡学院等新型培训机构。各类型培训机构在授课方式上已经形成线上、线下相结合的全方位人工智能培训方式。

▲开展人工智能培训的社会培训机构(部分)
(2)针对培训内容,当前培训机构的人工智能相关课程以培训学员的应用开发技能为主,主要包含三种类型课程:Python 培训、人工智能基础入门培训和人工智能细分技术专业培训。此外,现阶段各培训机构均向学员提供分阶段的实战项目教学,众多机构已接入华为、百度、阿里巴巴等科技巨头的实践经验和实践机会。但由于数理知识课程内容欠缺、培训时间较短,当前培训机构输出的人才多数为初级的实用技能型人才。
人工智能产业人才能力素质要求及薪酬画像
人工智能属于高度知识密集型产业,对人才的业务能力、工作经验、教育背景、职业道德等方面都有着较高的要求。随着人工智能技术的不断更迭和应用落地的快速推进,仅具备单一能力的产业人才无法匹配企业的实际需求。产业内迫切需求具备综合能力、专业知识能力、技能能力以及工程实践能力等多维能力的人才队伍。
1、 岗位类型
算法研究岗、应用开发岗、实用技能岗和产品经理岗在实践中的工作重点不同,企业对各典型岗位的职业能力要求也存在较大差异。

▲算法研究岗位能力要求

▲应用开发岗位能力要求

▲ 实用技能岗位能力要求

▲产品经理岗位能力要求
工作年限要求:
应用开发岗对工作经验及年限的要求相对较宽松。29.7%的岗位工作年限要求在 3 年以下, 19.3%的岗位不设年限要求;产品经理岗位通常要求从业者具备丰富的实践经验和行业知识积累,因此 49.5%的岗位要求工作年限为 3-5 年, 21.7%的岗位要求工作年限在 5 年以上。

▲主要岗位的工作年限要求
专业要求:
各典型岗位专业要求中,大多寻求计算机相关专业的人才,其中 60%以上的算法研究岗、应用开发岗和实用技能岗均要求计算机相关专业。除外,算法研究岗、应用开发岗对数学相关专业的需求程度也更高,其中 37.9%的算法研究岗和 42.8%的应用开发岗要求具有数学相关专业背景。相比而言,产品经理岗位专业要求限制较少, 30.6%的产品经理岗无专业限制。

▲主要岗位的专业要求
学历要求:
算法研究岗和应用开发岗的学历准入门槛远高于其他岗位, 45.1%的算法研究岗和 41.9% 的应用开发岗要求应聘人员具有硕士及以上学历;实用技能岗和产品经理岗的准入门槛为本科及以上,相关的岗位占比分别为 88.8%和 91.8%。另外, 当前 6.9%的实用技能岗允许专科学历人才进入,这是由于实用技能岗普遍以计算机相关技能型人才为主, 这一比重均高于其他岗位。

▲主要岗位的学历要求
单月薪酬情况:
目前高达 56.5%的算法研究岗和 46.1%的应用开发岗的单月薪酬达到 35k 以上,算法研究岗、应用开发岗的薪酬水平远高于实用技能岗和产品经理岗,众多企业以百万年薪签约具备人工智能基础研究能力的顶尖高校博士毕业生的事件已屡见不鲜。实用技能岗和产品经理岗的单月薪酬普遍集中于 30k 以下, 20-30k 是目前主要的薪酬区间段,相关的岗位占比分别为 33.8%和 39.6%。

▲典型岗位单月薪酬情况
2、 技术方向
针对人工智能芯片、机器学习、自然语言处理、智能语音、计算机视觉五大典型人工智能技术方向,其技术特点、发展阶段和业务重点在当前略有差异,企业对不同技术相关产业人才的职业能力也提出了不同的要求。

▲人工智能芯片相关岗位能力要求

▲ 机器学习相关岗位能力要求

▲自然语言处理相关岗位能力要求

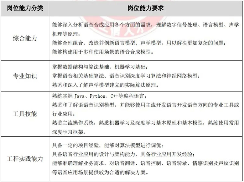
▲智能语音相关岗位能力要求

▲计算机视觉相关岗位能力要求
3 至 5 年的工作经验是当前各个典型技术方向对人才的普遍要求。此外,人工智能芯片和计算机视觉相对来说更能接受“年轻化”的人才, 33.2%的人工智能芯片相关岗位和 32.9%的计算机视觉相关岗位对工作年限没有过高的要求,可接纳工作 3 年以下的人才。自然语言处理技术方向更希望寻求工作年限较长的人才,近 15%的自然语言处理相关岗位寻求工作 5年以上的人才。

▲主要技术方向对工作年限的要求
企业对人才专业背景的要求与技术方向存在紧密关系。其中,人工智能芯片与集成电路产业联系密切,所以当前 48.2%的人工智能芯片相关岗位要求应聘人员具备电子信息相关专业背景;机器学习与其他技术方向相比, 更偏向于基础底层,因此对数学相关专业背景需求程度较高,其中 50.9%的岗位要求数学相关专业。

▲主要技术方向对专业的要求
本科学历是企业对人工智能相关岗位人才的基本学历要求,尤其在人工智能芯片领域, 高达 88.4%的岗位要求本科学历。机器学习、自然语言处理、智能语音、计算机视觉等技术方向岗位大多要求具备硕士及以上学历,其中 50.9%的机器学习相关岗位、 39.6%的自然语言处理相关岗位、 40.4%的智能语音相关岗位和 47.1%的计算机视觉相关岗位均要求硕士及以上学历。

▲主要技术方向对学历的要求
当前人工智能芯片相关岗位的单月薪酬水平相对较低,单月薪酬 30K 以内的岗位占比高达 85.4%;机器学习、自然语言处理、智能语音和计算机视觉相关岗位的单月薪酬水平明显较高, 主要集中在 35K 以上薪酬区间段。另外,机器学习和自然语言处理相关岗位在 50k以上的超高薪酬区间段上的聚集程度均高于智能语音和计算机视觉相关岗位。

▲主要技术方向的单月薪酬情况
人工智能产业人才发展存在的问题
作为经济发展的新引擎,人工智能已经开始广泛渗入和应用于各领域并展现出巨大潜力。但与发达国家相比,我国人工智能产业在基础理论、核心算法、关键设备、高端芯片、人才培养等方面存在较大差距,其中人工智能人才问题尤为突出,主要体现在以下三方面:
一是人才供需不平衡,难以支撑迅速扩张的产业规模;
二是人才结构失衡,在不同层次、不同技术方向、不同岗位结构上均存在失衡;
三是人才质量不匹配,产业端与教育端没有实现有效对接,人才培养质量难以满足产业需求。
现阶段我国人工智能产业人才供需严重不平衡。从需求端来看,在数字化、智能化的转型压力之下,各行各业对人工智能产业人才的需求已经发展到高关注、高需求的阶段:
一是新兴的人工智能企业作为技术提供方,亟需大批高质量高水平的人才,提升自身技术竞争力;
二是传统行业的各类企业作为产业需求方,需要拥抱人工智能浪潮应对产业升级转型。中国国家统计局的数据显示, 2018 年全国软件和信息技术服务业从业人数 643 万人,该数据仅仅显示从事软件和信息技术服务产业的就业人员。如果将在传统产业从事数字化、智能化的人员纳入考虑, 该人才需求量则呈现井喷式增长。
从供给端来看,当前人才供给来源主要有以下两类:
一是院校人才培养,现阶段人工智能领域涉及专业包括计算机科学与技术、智能科学与技术、自动化、软件工程、电子信息工程、通信工程、统计学与应用数学等;
二是行业人才存量积累,主要是从事传统电子信息、软件服务、移动互联网等领域的技术人员通过学习与积累逐渐向人工智能领域转换。尽管我国拥有世界规模最大的工程教育,但与美国相比,我国人工智能人才总量仅为仅为美国人才总量的 50%左右, 其中从事基础研究工作的人才数量更为有限,当前美国人工智能基础层的从业人才数量约为我国的 14 倍。
我国人工智能产业人才供给严重不足主要原因可归为研究起步晚、产业化积累不足,导致人才培养速度没有跟上产业发展需求。我国人工智能研究始于 20 世纪 80 年代,但由于基础不稳、参与研究的科研机构和高校数量有限,因此无法实现规模化培养和输出人才,导致我国人工智能产业人才资源先天不足。
2017 年后,以人工智能学院、人工智能专业为代表的人工智能专项人才培养在全国快速展开。但当前依然处于人才培养方式的初期探索阶段,人工智能产业人才的培养速度依然较慢,而行业内部自发的人才培养还没有成体系发展, 由此现阶段我国院校端和产业端高质量人才供给水平仍然很低。
2、 人才结构不均衡
人工智能产业人才结构不均衡主要体现在三方面:
一是不同层次人才结构失衡,顶尖的基础研究人才和创新应用人才不足;
二是不同岗位类型人才结构失衡,多数人才集中在应用开发岗位,而真正有大量需求的实用技能岗位供给不足;
三是不同技术方向人才结构失衡,相关人才在职业选择时易受舆论影响,追逐市场热点,而忽视自身定位与能力,导致在不同技术方向上显现出与企业需求显著错位的现象。
在岗位类型的选择方面,人才供给多数集中在应用开发岗,而实用技能岗需求量大,但人才吸引力有限。在企业需求的岗位中,应用开发岗的比重为 19.8%, 而高达 30.4%的人才在择业时倾向于该类型岗位。但针对在整体岗位需求中占比高达 34.8%的实用技能岗,仅12.5%的人才有意向进入该类型岗位。

▲各类型岗位对人才的需求情况及求职人才的岗位意向情况
在人工智能技术方向的选择方面,拥有超高关注度的机器学习方向聚集了近 60%的人才供给。在企业需求的岗位中,机器学习相关岗位和计算机视觉相关岗位的占比分别达到了39.1%和 33.4%,是人才需求最为集中的两个技术方向。但是由于“机器学习” 、 “深度学习” 等关键词曝光度高,一定程度上引导了人才供给向机器学习方向聚集。而同样有着较高需求程度的计算机视觉相关岗位却面临人才供给相对不足。

▲各技术方向对人才的需求情况及求职人才技术方向意向情况

▲“机器学习”和“机器视觉”百度指数搜索趋势
3、人才质量不匹配
当前高校培养的人才质量难以匹配人工智能产业的实际需求,反映在企业选人用人和人才求职应聘两方面。一是自 2015 年至今,企业在人工智能相关岗位上对应届毕业生的需求程度始终有限,每年招聘的应届毕业生平均仅占整体需求的 3%左右;二是人工智能求职人才中应届毕业生的比重仍逐年增长, 2019 年增长至 13.9%。
(1) 高校方面。当前人工智能产业人才规模化、体系化培养刚刚起步,过去阶段高校培养的人才无法直接满足人工智能产业的实际需求。同时,现阶段高校内人工智能相关的师资、课程依然不够完善,人工智能产业人才培养难以快速适应和匹配产业发展的节奏和企业的需求。
(2) 企业方面。知识密集、多学科交叉等特性为人工智能产业设立了较高的人才准入门槛,企业对人才的岗位能力有着较高的要求,而应届生缺少人工智能知识储备与实践经验,很难直接匹配企业的用人需求。根据企业调研结果反馈,应届毕业生在岗培养普遍需要一年以上的时间, 这导致绝大多数的初创型人工智能企业缺乏人力、 资金和动力去培养应届毕业生,直接降低了企业对应届毕业生的需求程度。

▲企业需求中应届毕业生的比重和求职人才中应届毕业生的比重
人工智能产业人才相关政策文件分析
面对人工智能产业的快速发展和生态体系内各环节对高质量人才的需求,国家和地方政府已经出台了众多与人工智能产业人才发展相关的政策,并将人工智能产业人才的培养和引进作为推动人工智能产业发展的重要部署。
1、 国家层面人工智能产业人才政策概述
技术创新和应用落地是当前引领人工智能产业发展的主要动力,而人才则是技术创新和应用落地的核心。自 2016 年 5 月国家发展和改革委员会、 科学技术部等 4 部门联合发布《“互联网+” 人工智能三年行动实施方案》以来,众多人工智能产业政策均将人才发展列入主体工作任务当中,在高端人才培养、优秀人才引进、相关学科建设、产教融合发展、国内国外交流、激励政策出台等方面为人工智能产业人才发展确立了可寻、可走的战略方向。

▲ 人工智能政策文件中与人才相关内容
2、地方政府人工智能产业人才政策概述
与国家层面人工智能产业人才的顶层设计相呼应,地方政府在人工智能产业人才的培养和引进方面也做出了积极的探索和实践,正在形成中央和地方的联动效应。2017 年后,地方政府纷纷出台了符合本地产业发展现状的人工智能产业人才政策及落地细则,把控和引领本地区的人才发展方向,推动本地区人工智能产业人才的培养和引进。

▲地方政府人工智能产业人才相关政策发布情况(单位:项)
北京、天津、上海、浙江、江苏、广东、四川等省市基于自身人工智能产业发展现状和地方产业布局特色,在全国率先出台多项人工智能产业人才政策,鼓励并推动建设产学研结合的人才培养机制,并且在人才落户、住房补贴等方面为相关人才的引进制定可落地的激励机制,推动了全国重点区域人工智能产业人才培养环境的建设,同时为其他地区人工智能产业人才政策的制定和产业人才的培养提供了经验和参考。

▲地方政府发布的人工智能产业人才相关政策
人工智能产业人才发展趋势
随着人工智能技术的成熟,人工智能产业应用落地离不开本地服务需求。围绕本地服务,直接刺激了人工智能相关企业对应用型、创新型、复合型人才的需求。在此背景下,由各级政府牵头、高校群体和企业群体共同承担、联合打造的“产学研一体化”人才培养生态体系逐步清晰,生态化人才培养模式的重要性愈发凸显。
1、 人工智能产业人才本地化服务趋势明显
人工智能应用在多区域内的加速落地,逐步凸显人才本地化服务能力的重要性。人工智能的本地化服务能力集中反映在了解某区域本地产业结构和本地企业的智能化需求,快速响应客户服务请求,为客户提供人工智能相关的咨询、开发、运维、售后等方面。不同于传统互联网时代,数字经济的兴起为全国各区域的经济发展带来了重大机遇。因此,人工智能企业积极地做出策略性调整,由过去单一的核心区域模式转变为面向全国提供本地化服务模式,激发了人工智能企业对当地人工智能人才的需求。
国内各区域人工智能产业已经显现出产业人才本地满足的态势。在京津冀地区、长三角地区、粤港澳大湾区和川渝地区等人工智能产业发展高地,人工智能产业人才主要由其区域省市本地供给。除上述区域外,湖北省、陕西省、山东省等科技实力相对较强的省份,其人工智能产业人才的供给也均集中于本省本地人才,这反映了人才培养工作本地化的重要性。

▲意向京津冀、长三角、粤港澳、川渝地区的人才的来源地

▲ 意向湖北省、陕西省、山东省的人才的来源地
2、 产教融合人才培养模式初步形成
伴随着人工智能应用落地的深化,人才需求由基础研究驱动转变为应用落地驱动,产教融合人才培养模式显得重要且迫切。国家高度重视产教融合工作并积极做好顶层设计。
2017年 12 月,国务院办公厅发布了《关于深化产教融合的若干意见》;2019 年 9 月,国家发展与改革委员会印发《国家产教融合建设试点实施方案的通知》,重点强调推动产业需求更好入人才培养过程,构建服务支撑产业重大需求的技术技能人才和创新创业人才培养体系,形成教育和产业统筹融合、良性互动的发展格局。
在人工智能领域,产教融合需求更为迫切,传统的人才培养模式已无法适应快速变化的产业需求。在此背景下,高校依托学术研究、专家资源优势,企业立足实践经验积累与一线市场需求,两个主体在政策和市场的驱动下,正在积极构建并初步形成了优势互补、资源共享的产教融合人才培养模式,逐步发展成为国内人工智能产业人才培养的主导力量。
当前人工智能产业产教融合人才培养模式的相关机构还局限于少数高校和数量有限的人工智能产业巨头,现有的师资力量、课程设置、实训体系等还难以覆盖足够广泛的应用场景。
因此,随着人工智能与其他行业融合的速度持续加快,产教融合人才培养模式需要广泛吸纳各类型、各领域的人工智能相关企业,为更多高校提供多场景的实践经验、实训课程和一线实践专家,保证高校培养的人工智能产业人才能够更广泛地适应多类型的场景需求和行需求,推动产教融合人才培养模式在参与主体和培养方式等方面的进一步完善。
3、 人工智能产业人才培养生态体系建设重要性愈发凸显
全球各主要国家在人工智能领域的竞争主要表现在人才竞争。中国在全球竞争中有着天然优势,尤其在人力资源储备方面。中国有近 14 亿人口、 9 亿劳动力、 1.7 亿受过高等教育和拥有专业技能的人才以及近 4000 万的在校大学生, 使中国在人工智能人才竞争方面具备着强劲的内生动力。
然而仅仅拥有数量充沛的人力资源是不能应对日益激烈的创新竞争,只有将“人口红利”最大化的转化为“人才红利”,建立开放包容的人才培养生态系统,充分依靠各类社会主体的资源、能力与优势,才能推动人工智能人力资源转化为人工智能产业人才资源。
然而,仅仅依靠高校或者企业的力量是难以满足日益增长的人才需求。政府、高校、科研机构、企业需要通力合作共同打造知识网络,推动产学研各主体间的知识创新与应用,同时构建完善人才体系来应对快速发展的产业需求。由于不同主体在机制体制、价值取向上存在差异甚至冲突。
因此,构建人工智能产业人才培养生态体系关键需要做好以下三方面工作:
一是产业主管部门与教育主管部门要加强工作联系,做好顶层设计,充分引导、组织、协调、激励院校、科研机构、企业、人才服务机构等,将产业需求更好融入人才培养过程,形成教育和产业统筹融合、良性互动的发展格局;
二是院校、企业、人才服务机构要明确各自的定位、权益与义务,积极参与人才培养生态体系建设各项工作,提升资金、技术和人才等资源的流动与共享的效率,保障人才培养能够真正跟上产业发展的节奏。
智东西认为, 人工智能产业需要持续加强区域间的人才流动和人才培养合作,一方面利用市场需求优化人才的空间配置,扶持各区域内的人工智能相关企业的发展,并鼓励优势企业在多个区域设立分支机构,为人才在多区域间的流动提供工作机会;另一方面实现各区域间人才标准统一、人才评价结果互认、信息共享等,打破人才跨区域流动的诸多不合理壁垒。


评论