文|华夏基石e洞察 胡伟
编辑|张晓倩
非常荣幸在此与大家分享对干部的理解和培训方法。
我从陕北农村出来,学了数学和计算机两个专业,大学毕业只做过一份工,就是在华为工作15年,真正地被公司从农村小孩培养成一个30亿美金业务盘子的管理干部。希望今天的课程能够给到大家一些帮助。
其实在座每一个人,目前就是公司的干部,管一块业务,或多或少管一些人、管一些产品。而华为公司19万人,这些人是怎么样开展工作的,有什么样的团队,大家可以对标华为,看看华为的逻辑是怎么样的。
一、学习华为“干部管理”,就是为了把业务做成功
1.华为30年:从“走出混沌”,到“正确地做事”
华为的30年,我把它分成三段。1988年到1998年,是“从混沌到走出混沌”。这个过程中,华夏基石的董事长彭剑锋老师,带领当时华为的和人大的团队构建了《华为基本法》。这个阶段我列的关键词是:农村包围城市、创新为本、实用的研发策略、狼性攻伐。
1999年到2009年,华为在思考如何正确地做事。我2003年就加入公司了,记得2017年公司在复盘时说,我们学习IBM引入IPD流程,到底对华为有什么帮助?任总讲,其实我们不能确保它为我们提升了多少效率,增加了多少产能,但它至少确保了华为这艘大船在航行的过程中没有走偏。我非常认同这一点。
这10年中,华为请了全球管理领域的几乎所有顶级专家来给华为赋能。质量,学日本的;管理,学美国的。任总也讲了,华为是穿美国鞋走美国路。这个阶段的关键事件是:IBM流程变革、管理方式变革、轮值CEO、坚持研发策略、建立海外研发中心。所以我把这个10年理解为“思考如何正确地做事”。
从2010年到2019年,华为一直在“正确地做事”。这10年中是没有犯过错误的,中间走过一些弯路。从传呼机到小灵通,华为并没有紧跟着做小灵通业务,一度差点死掉。
我为什么说是“正确地做事”?举个例子,2010年,华为的蓝军参谋部预测,未来可能会人手一部智能手机。当时决定华为要进入手机领域,讨论了半年后被董事会否决掉,原因是华为公司只有to b的基因,没有to c的基因。手机是to c的,我们做不来。之后iPhone4发布了,以一个键,改变了手机的全键盘。公司敏锐地洞察到手机真的是要改变了,开始决定做手机。这是正确做事的一个案例。当你的体系化形成了,有了相关的机制保障,是很难犯错的。
迄今为止,华为公司是世界上唯一一家把to b业务和to c业务都做成功的公司, to c业务做到500亿美金,to b业务做到500亿美金。原因是什么?任总在2017年市场大会上讲,30年来我创办华为也没有做什么事情,就修了两座大坝:一座是人力资源的大坝,一座是财经的大坝。财经的大坝可以做到6000个亿账目相投;人力资源的大坝可以做到,当我想做to c业务的时候,抽调2000人去做,就可以做成。
我们今天来复盘华为,学习华为的人力资源、干部管理,就是为了把业务做成。华为培养了很多非常优秀的干部,对此我有切身体会。
我是一个程序员,做研发出身,进到公司我用了7年时间,做到管一个开发部,1000多人;第9年做到研发管理部部长。第10年,公司要求高级干部要有多维度的发展,要有海外区域经验,我就申请去了海外,在非洲呆了18个月,做尼日利亚国家代表,签了目前为止非洲最大的1个单笔合同。我当时有一个总结,认为公司需要懂研发的人来做市场,才能真正把解决方案和产品给客户讲清楚。后来我被调到了德国,做“重装旅”的负责人,负责整个西欧6国前端市场的拓展。从研发体系到非洲、到欧洲、到市场,我参与了华为整个发展历程中快速成长的15年。一个人努力奋斗之后,奋斗的地方就会留下痕迹,或是浓墨重彩的一笔。所以我觉得自己能讲清楚华为的干部管理。
2.战争打到一塌糊涂的时候,将领的作用就出来了
华为大学的一个教室墙上,贴着克劳塞维茨《战争论》的一句话,说战争打到一塌糊涂的时候,将领的作用是什么?
就是要在看不清的茫茫黑暗中,用自己发出微光,带领着你的队伍前进。谁挺过了最后一口气,胜利就属于谁。
这句话是写给华为的干部的。华为大学除了培训客户,有一个非常重要的任务,就是培养干部。华为的高级干部需要给中层干部讲课,中层干部需要给基层干部讲课。一个员工加入华为,从基层培训到干部培训的整个过程,对这句话会有深刻体会:当业务做到没有方向的时候,就看我们的核心——将领是怎么样来做的。
华为公司这么大的干部管理体系,体制化、整齐化一地有效运作,也是学来的。最早学习西点军校、谷歌、微软、IBM。我去过很多国家,也参观过很多伟大的公司,从全球来看,我认为华为无疑是一个干部生产的工厂。985院校毕业的博士或硕士,在华为用3~5年的时间就能培养成一个基层管理者,5~10年的时间就能培养成一个中层甚至高层的管理者。现在信息很发达,干部的成长速度会更快。基于干部的培养和学习的理念,我们尤其愿意花很大的力气做这件事。
3.华为成功的关键要素——三支队伍
公司所有的事情都要人去干,我创办“今日人才”,就是因为深刻地理解到,华为所有的业务都是人干成的,华为的成功是赌人赌对了、招人招对了。
华为有三支队伍,第一是干部队伍,第二是专业员工队伍,第三是新员工队伍。
干部是火车头。华为对一个人的专业资质和专业认知的要求是非常之严格的,干部既要能管人,还要能管事,还要对行业有洞察力。在华为做一个干部是不容易的,他不是一个纯粹的管理者,而首先是业务里面的领军人物,或者对业务有敏锐的洞察力,才可以做这个领域的总经理。
新员工的招聘要求非常严格。在基层招进来的新员工,就进行定位、贴上标签,弄清是专家型的,还是市场型的、拓展型的。今年招进来的毕业生,是未来5~10年要培养的干部,所以面试新员工的综合面试官要求职级都要在21级以上。为什么会有这么高的要求?当今中国人才格局和公司格局的竞争态势下,大家都希望舀到上面的一瓢水。985每年的毕业学生就那么多,百度腾讯阿里华为都在抢,我们如何能够确保自己的队伍?因此我们都要回到母校去招学弟学妹们加入华为公司。
所以在三支队伍里面,我们用华为的干部标准、专家培养等相关的标准,构建了共同的语言。
二、干部上“货架”,关键是4条衡量标准
货架最开始是在什么地方使用的?是在欧美的超市,是沃尔玛发明了货架。我们去超市买东西,方便面、洗洁精、蔬菜等等,按照货架进行分类。华为已经把干部培养做成了货架,对干部进行了分类,在实践中凝练出来4个经典的、核心的维度。

第一,品德。品德是底线。
我们选拔干部最核心的就是品德一定要好。品德有很多项评价点,我们把品德里重中之重的——商业行为中的道德操守,作为人才的核心竞争力。不能说他停车占用了残疾人车位,随地吐一口痰,就说他品德不好不再录用,因为人无完人,我们要用一个人的长板。最核心的一项品德,就是干部有没有贪污受贿。我离开公司也接受了三个月的离职审计和调查,为什么?因为你作为国家代表,做了一把手的业务,是很容易有一些灰色地带的。
在座的每个人,都在一个商业组织,它是一个盈利组织、商业实体,我们选择人才的过程中,必须把商业行为中干部的道德操守摆在首位,这是底线,也是核心。
第二,核心价值观和使命感。这是基础。
分享一个关于使命感的案例。选拔干部,一定要选拔那些有使命感的人。使命感怎么来鉴别?
2007年,华为公司开始全面推行绩效管理,同时针对性做教练式辅导,把绩效管理落到每个团队。我的团队当时是试点。我们把所有的绩效分为a、b+、b、c、d几个档次之后,人力资源体系犯了一个错误,把所有人的使命感又进行了一次甄别,分为使命感高、使命感中、使命感低,拿到公司去汇报,直接就被老板拍回来了。老板讲了一句话,大家仔细品,“一个人要么有使命感,要么没有使命感,不分高中低”,这一下子就点醒了我们。
选干部选的是他全部的使命感。董存瑞扛炸药包,是使命感的体现,不是因为年薪300万他就扛,年薪30万他就不扛。我刚到非洲的时候,治安不好,条件也不好,整个业务拓展不顺。有一天上班路上,我和三个同事听到枪响,赶紧按之前简单培训的做法,趴在地上,把电脑包搁头上。趴了4个小时,没有被枪打死,差点被太阳晒死。爬起来之后,下属问是回宿舍还是去客户机房,我说去客户机房。因为客户高管是约了很长时间才约到的,这是一个机会,不能失去。这次履约让我们跟客户成了很好的朋友。客户说,华为员工不止是一群人,不止是一群工程师,而是一群战士。其实这是一种使命感的体现。
核心价值观和使命感也意味着公司选择的干部,一定要践行传承公司的核心价值观。如果是一个小公司,比如我的公司创业一年多,你身边的人必须要相信你的故事可以成功。在一个创业公司里面讲怪话,不相信你所讲的“故事”会成功,就早点让他走,你只能留下那些践行你的使命和价值观的人。
同时,干部要对公司的事业充满热忱和使命感。华为公司90%以上甚至99%的干部都是有使命感的,否则是不会被任用的。
第三,绩效。绩效是分水岭。
我在公司研发体系工作了5年,才知道有个兄弟是清华毕业的,湖北黄冈人,当年的黄冈高考状元。我们都是做着黄冈的题考上大学的。但是进了华为,大家从来不问你是哪个学校毕业的,“茶壶里的饺子”我们是不认的。
“绩效是分水岭”的意思,就是要么把绩效干出来,要么不要在板凳上坐着。你干出绩效来的那一天再来谈条件。
不管是哪个商业组织,选人的前提是要非常严格的。想成为华为的一员,门槛非常高,但是入职之后,我们只看你对组织有没有做出贡献,真正的把这个业务做出来。
第四,能力和经验,是关键成功要素。
包含两层意思:能力是支撑持续高绩效的行为;经验是成功的实践。何为持续高绩效?你到市场蒙一个单子是不够的,需要有一套方法、一套理论来支持你做这个业务。
我非常幸运当年响应公司号召去了海外,尽管去了非洲,受到很多次的挑战,甚至可以说多少次想退缩、想放弃,但是最终坚持下来了。如果我一直做研发,没有去海外的5年经历,今天根本不会创业,也不敢创业,因为不懂市场不懂销售,也没有能力管理一家公司。
所以我们鼓励在岗位上的诸位,如果已经做得非常熟练、非常强了,不妨换一个岗位,你可能会有新的发现。你也因此有了更丰富的履历。
用干部标准通用货架,你今天回去就可以衡量干部。如果你没有更高明的方法,就用这4条去衡量,至少犯不了大错,出不了大的问题。
干部货架化了,每年都要进行两次选拔和准备工作,在基层干部里面选高级干部的后备,选拔出高潜力的人才、高潜力的干部,形成整个的体系。
三、干部“货架化”,实现三方面的业务价值
做“货架”有三个方面的业务价值。一是公司统一语言,上下对齐。干部标准代表公司干部队伍的基本要求和整体期望,回答“我们到底需要什么样的干部”。今天在座的朋友,有的公司已经做得比较大,体系也已经比较完善。每个公司干部选人的条件都不一样,有的看重学历,有的看重背景,有的看重年龄,有的看重经验,不妨统一语言,就用货架来选。全公司不管是哪个副总裁选人,只谈这4项,既能提高效率,又能确保选人的大方向。
第二是看清看准干部,有效识人用人。干部标准作为识别干部、评估干部的一种基本方法,帮助各级管理干部基于成功实践和关键行为,看清看准干部,有效识人用人。选错一个干部的成本非常高,浪费了机遇,浪费了时间,可能就浪费了资源,浪费了机会窗。
第三是牵引发展。干部标准牵引干部理解和践行公司的要求与期望,促进干部队伍持续发展,以匹配业务战略的需求。
四、华为的干部“四力”
用货架筛选完之后,再往前走,再细化一点,我们通常通过干部“四力”来做第二轮的选拔。一个干部,要有决断力、执行力、理解力和与人衔接力。

第一,决断力。
何为决断力?公司有个500万的采购,他拍板的,这不叫决断力。我们所说的核心的决断力,主要包含两个层面:第一是战略思维的能力,第二是战略风险承担能力。一个干部如果不敢担当,做不出来新板块、新业务。
战略思维能力就是洞察市场、商业和技术规律,抓住主要矛盾和矛盾的主要方面。这是作为干部的决断力的真正核心。同时,干部只能聚焦在核心的业务、核心的板块上,一定要抓住主要的核心矛盾。
比如在中东市场石油暴涨的十年里,我们敢不敢把战线铺上去?中东地区部是华为公司除了中国地图之外贡献最大的一部,当年我们把巴基斯坦等很多地方的人都抽调到中东,饱和“攻击”,抓住了这一波机会。中东给华为公司培养了非常多79年80年左右的年轻干部。
如果到了今天,可能这个机会就错失了,所以在洞察市场、在商业规律方面,你作为一个干部,能不能抓住这次机会?5G来了,你的公司业务能不能匹配上去?大数据、人工智能来了,你能不能做好业务转型?我创业这一年多也接触了很多民营企业家老板,有的公司从300亿的市值掉到50个亿,还在持续往下掉,因为确实没有没办法转型。这可能就是我们洞察市场商业规律方面出了问题。
第二就是战略风险承担,在风险可控的范围内敢于决策,抓住机会。所谓风险可控,其实有的时候也不可控,在不可控和可控之间,展现的就是你的战略风险承担和战略思维能力。
第二,执行力。
执行力不仅是字面的意思,不是简单地说老板交给我的任务,我干就完了。执行力可以抽象为三个维度。
首先是责任结果导向。干部要思考,这件事今年没有出结果,明年有没有可能实现预期的结果,后年会达到什么结果。在华为公司只有两种情况,一种就是你干出来了,一种是没有干出来。面对责任结果,要有强烈的目标感,有计划、有策略。在南非时我是研发部长,我们割接5次失败,第6次才割接上去。那是一种什么样的挑战?客户已经完全没有任何信任感了,我们200多人在现场两班倒,实在困得不行了就地躺下睡在机房,另外一个人接着继续做。这是真正的、真切的面对责任结果,要有非常明确的目标感和使命感,在问题和障碍面前不放弃。我们要不断的熏陶像我们的干部,像我们的团队,要让他们认知到这些,才能铸造出这样的品质。
美国限制我们之后,华为研发体系主动提出23点下班,把班车调整到23点才发车。我们进入战时状态,所有的研发人员每天要多工作3个小时。我们是在东莞,下班坐班车回到家一个半小时,是12:30,第二天早上7:00的班车赶到松山湖去。这就是一种责任结果的导向。

其次是激励和发展团队。公司选拔你做干部,你有天然不能懈怠的使命,就是培养和激励发展团队。这是执行力一个重要的点:激发团队斗志,能够帮助他人成长,对人才充满热情。一个团队一定是要有斗志的。华为在干部培训和培养时,经常会让大家去看书,看可可西里的电影,看一些能够提升团队士气和团队氛围的电影来激励大家。华为大学的培训课堂上,一个是听,一个是激烈的争论讨论我们应如何做。
然后是组织能力建设。如果你把所有的节点控在你个人手里,觉得自己很牛,那是不行的。华为公司有一个非常伟大的点,是它不依赖于任何一个干部,不依赖于任何一个人。今天我走了,马上有人来接我。任何一个岗位上,都有足够的干部储备的能力,不论谁走了,业务照常增长。原因是什么?是华为把能力赋予组织和流程上,你做代表,就扛5项指标:收入、订货、利润、客户满意度和员工安全。这个要求是提给代表处这个岗位的,不是提给胡伟这个人的。只要你是代表,从早到晚就只想这5个指标。这就是流程。
但是这个流程是日积月累沉淀下来,是你真正要用心去学,下势去钻研,才能沉淀下来。
第三,理解力。我们要有系统性的思维、灰度妥协。系统性思维,就是要具备全面业务的经济逻辑的架构,能够实现整体和局部之间的关系。任何的业务都要一步一步来,都要一点一点啃。替换运营商也罢,替换竞争对手也罢,或者是突破某一个市场,从来都是一点一点做下来的。
我们打进湖南市场,核心就是一块钱中了一个标,第二年就6000万,从此以后每年的回报都在五六千万,这需要的就是识别真正的业务逻辑关系。
妥协和灰度很多华为人听了一定都很熟悉。老板讲,要在灰度中前行,有些事情并不是非要分出黑白的。避免“非黑即白”的处理问题,在对方向和原则的认识下,顾全大局,合理退让,寻求“迂回中的前进”。其实就是希望干部要有一定的灵活性,不需要事事去请示汇报。在你的岗位上,你有一定的灵活度,因为选你做干部,就需要你来担当。
第四,与人衔接力。包含建立客户与伙伴关系,就是要始终保持谦虚的态度,积极探索、及时响应、牵引、满足客户和伙伴的需求,建立基于信任的双赢关系。与人衔接力还包含协作影响力、跨文化融合:要能协助与配合他人,超越局部利益,服务于更高的共同目标;要认识和尊重文化差异,积极融合不同文化,求同存异,让不同文化背景的人成为同路人。“为客户服务”是华为存在的唯一理由,是刻在每一个华为人的骨子里面的,从进入公司的那一天,就在不断地践行。当年我们研发体系里,大概有一两百号人是印度人,还有几十个人从印度团队派到了中国。他们每天要做5次礼拜,礼拜之前要洗手、洗脚,最后打考评,我们都把c打给了这帮人,因为他们工作不够饱和,也没有我们加班多。打c是没有奖金的或者奖金很低的,最后我们被公司纠正了。因为要尊重这种文化和习俗,这些时间不能认为他是没有在工作。
五、华为干部标准的六大内涵
1. 对干部的要求和标准
通过货架、干部标准和干部四力及其内涵的思考,我们定义出来的干部标准,是公司对干部队伍的核心要求和整体期望,作为人才管理机制中“人才需求及人才标准”的重要组成,是各项干部管理工作的基础;支撑干部管理政策和策略的制定以及干部管理流程和解决方案的开展,牵引干部队伍匹配业务战略的需求。在整个人才管理架构里面,干部标准的重要性体现在,它是整个公司在战略输入的支柱。在华为的人才大坝里面,最核心的是干部标准在支撑,我们有多种类型的干部:有扭转劣势的,有守成的,有能够把新业务拓展下来的……无论在人才需求面,或是人才供给面,人才标准也就是我们的货架,都起到支撑的作用。

我们要清晰对干部的要求和标准,简言之:
- 践行核心价值观是衡量干部的基础;
- 品德与作风是干部的资格底线;
- 绩效是必要条件和分水岭;
- 能力是持续取得绩效的关键成功要素;
- 经验是对能力的考验。
以此建立标准形成这个四象限图,x轴是能力,能力从低到高;y轴是绩效,从低到高。把所有的对象排进去,就分成了四类:选拔对象、发展对象、防控对象、淘汰对象。能力很强的人,如果绩效不好,我们一定要去研究,看他是不是没有聚焦,没有真正把心思用在工作中;能力还不够,绩效还不错的,是我们的发展对象;能力和绩效都不错的,就是我们选拔干部的对象。
所以大家选人别选错了,听完分享之后,回去要选拔一批干部,一定要选那些能力和绩效已经产生出来的,即从成功的导向里面,从已经获胜的战场上来选拔优秀的干部。
2.干部标准能力的六大内涵
(1)战略思维:看行业、看客户、看自己
我们再进一步深入分析干部标准能力,进一步理解它们的含义。先看战略思维,在你的本领域里面,要洞察市场、商业和技术规律,抓住主要矛盾和矛盾的主要方面。
怎么去洞察市场?就是看行业、看客户、看自己。
我分享一下自己为什么离开公司创业,以及怎么做战略定位。在公司工作了15年,45岁可以离开公司退休,我想再做一些事情,就早一点离开了,但是做什么业务呢?我受到今日头条很大的启发,思考有没有可能用算法、用技术去改变人才这个行业。
第一,看行业。我看了整个行业报告,在人力资源领域上市公司里,第一名,瑞可利(RECRUIT),一年的销售额是1862亿;第二名,任仕达(randstad),在荷兰,一年销售额是1857亿;第三名,美世(MERCER),在美国,一年1400亿,总之前5名都过了1000亿。中国的第1名是前程无忧,销售额是37.5亿。这个市场是值得我做的。
第二,看客户。这是我用华为的方法经验来看。我发现,去年今日头条招人花了9500万,饿了么花了7000万猎头费,华为每年都在一个亿左右,万达每年都花一点几个亿请猎头给他招人,碧桂园也花了一个亿以上的费用在招人。我觉得客户是有的,只要能够做他们。我现在已经是小米Top1的供应商,人力资源费用有一半在我这里,因为别人根本做不过我。
第三,看自己。我想学头条,头条的核心逻辑就是算法、大数据。我自己是学数学专业出身的,也修了一个计算机的学位,同时我在华为公司做了10年研发,敏捷软件转型的过程是在我的团队试点,并且转型成功了。我是有这个基础的,对标行业,再去选人才,我可以进入一个新的领域。这就是我的战略思维的具体思考。
(2)战略风险承担能力
在风险可控的范围内,我离开华为公司最大的风险会怎么样?创业失败了会怎么样?我刚出来决定做这件事的时候,就有风投有意向投我们,我不用把自己的房子卖掉、股票投进去,那风险就是可控的。实际上,就是要思考我可能承受的最大风险、最差情况,会怎么样,或者能怎么样?要突破常规的思维局限,敢于容错试错,你才可能做出伟大的公司。如果只是抄别人学习别人,你是学不会的。
有人说,如果我不离开华为公司,找一拨人兼职来做这个事情,能不能做成?一定做不成。所以离开华为公司,放弃高薪的收入来创业,这个风险是需要承担的。
(3)激励和发展团队
这方面,我们更强调对团队的及时激励和愿景激励,以及采用差异化、创新性的方式来激发年轻、有创造力团队的斗志,营造有利于行业顶尖人才成长的组织环境,帮助团队成员成长。
其实激励有很多工具和方法,我分享一下华为公司的非物质激励的方法。物质激励是多多发奖金、发钱。非物质激励是指什么?华为金牌奖非常漂亮,是俄罗斯、法国的造币厂造出来的,非常精致。发的“明日之星”的牌子,一些奖章或者勋章,也是非常用心,非常有质感。在非洲那一年我得了金牌奖之后,可以跟老板拍一张单独的合影。在非物质激励方面,也包括高层主管给基层员工、新员工写寄语,高层领导跟基层的新员工座谈等等一系列的方式。
在座的干部,你们不能只是忙于业务,你们还有很多的使命,比如公司一个员工能跟你吃一餐午饭,跟你合一张影,对他的激励就是很大的。
大家用好非物质激励,把团队的能量激发出来了,能发挥他百分之七八十的水平,如果没有被激发,也许只是百分之二三十的水平。这一点我们是有数据测量的。
(4)系统性思维
关于系统性思维,我们更强调具备围绕Go To Market的端到端全局视野和适配不同商业模式的拉通能力,能平衡in-through-out关系,理解零售、渠道、品牌等新业务领域的要素和规律。
这是要用工具去承载的。华为学质量管理,请日本最好的质量大师讲克劳斯比的质量方法论,我们学习任何一个领域,就请最牛的老师来帮你讲课。我非常有幸听过金一南将军到华为来讲课,这对干部的提升到了另外一个层面的高度或者是维度。我们要学会去用系统的工具和方法,比如戴明环PDCA管理方法。你坚持用一套方法、一种工具,比如SWOT法,当这种工具用熟了,你做任何一个产品,优势是什么,劣势是什么,竞争对手在哪里,为什么能做成,就形成了成熟的系统思维。也可以用五WH的方法,为什么、什么时间、什么地点、什么人来参加、什么时候做成、投入多少钱,反复使用之后,形成系统性思维。
既然公司让你来做领导,做leader,你必须要用正确的管理方法管理公司到一定的规模。管理是最重要的事情,否则就是浪费。我给很多公司招人,最后因为5万块钱的年薪没谈成,这人不来了,我就跟公司讲,最好的方法是这样,你回去看公司谁不合格,开掉3个,这边请1个。我总结有一条经验,就是真正的牛人是不混日子的。真正有水平的人不会混你的加班费,他是有使命感的。一个公司的整个前行过程中,大家要在使用工具和方法方面,多一些理解。
(5)灰度妥协
进一步来诠释“灰度妥协”,强调的是以积极、包容的心态向他人学习,善于接纳不同的思想和观点,顾全大局,实现对内、对外的利益共荣。老板讲过一段话,我觉得这段话值得细品。
在变革中任何黑的、白的观点都是容易鼓动人心的,而我们恰恰不需要黑的或白的,我们需要的是灰色的观点,介于黑与白之间的灰度是十分难掌握的,这就是领袖、导师、常人的水平差距。没有真正领会的人不可能有灰度,任何事情都不会以极端的状态出现,因此黑与白仅是哲学上的一种假设,现实生活中并不存在。理想主义在工作生活中要求的合理性,是要在日常生活中实现的,而不是为了拿来和现实对抗、碰撞的。现实中事业成功或者生活幸福的,大多真正理解了灰色。
怎么理解这段话?结合今天来讲,你学了华为的干部管理,回去就要执行得很彻底,那就白色了;一点都没有执行,就是黑色;其实你结合公司的实际情况,可能执行一部分。我们来学习,回去后一定黑不了也白不了,最多是灰色,灰色对你是最适度的。
第六个能力,关于建立合作伙伴关系,很容易理解,就不赘述了。
六、干部标准的应用
1.干部识别
(1)继任计划。通过深入研讨和理解标准要求,针对本区域关键岗位以及组织变革提出的新要求,去识别差异化的岗位要求。干部不会自然产生的,识别之后你要有意识的把他往那个方向培养。培养人的唯一方法就是让他干活,只是看书是不可能培养出来的。你想把他培养成市场的力量,那你就让他去市场,承受和容忍他做错的空间和可能性。
(2)干部考察。运用干部标准的统一语言和评估方法去考量他,不断地考察。他管3000万规模的时候,品德是好的;管3亿规模的时候,也没问题;管30亿规模的时候,品德会不会出现变化、摇摆?所以说品德是底线,是商业行为中的道德底线。
2.干部任用
日常干部任命,要基于对差异化的岗位要求,有针对性地识人用人,实现人与岗的合理匹配。选人的过程中,我们识别了这些人,就大胆去用。别在纸面上、表格里识别了一堆,最后提拔的时候,总觉得他欠一点火候。大家要大胆放开提拔年轻干部。在华为历史上,从来没有因为提拔一些明星干部,导致公司的错误或者产生某些后果,因为他有干劲,他可以学,他调整的速度非常快。我见过太多人说英语不好,不能去做市场。他有这个基础,把他逼到那个份上,晚上陪客户到10:00,回去学英语到2:00,第二天照样见客户,半年他英语就学成了。所以把他丢进那个环境,就可以做出来。
3.干部发展。针对关键人才的发展方向,牵引其对照标准要求自我发展,或提供针对性的发展活动支持。
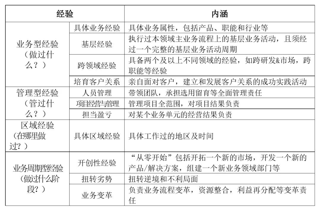
七、华为干部强调四种经验
干部经验非常重要,需要从专业的角度去看待。我们结合下面这张表来看。

我为什么要从研发,去海外,去尼日利亚,去条件差的地方?原因和这个表格的要求息息相关。
1.业务型经验
业务型经验就是你“做过什么”。这个世界上你想成为专家,只有两条路,就是做过,或者没做过,没有第三条。什么叫基层经验?就看你有没有真正在一个基层的业务领域做过。跨领域经验,就是你有没有在两个领域以上,比如研发或者市场,有跨职能的经验。
你想让副总裁懂人力资源,最好的方式就是让他到人力资源的岗位上。这一年多,我已经建议了无数老板把他的副总裁直接甩到人力资源这个岗位上。副总裁刚去的心理是,我管这么大市场,让我去搞人力资源,不搞笑吗?最后发现,人力资源他是做不下来的。一个高管不懂人力资源,他怎么可能管出一个好市场?我不相信他们能把市场管理做好。
在国内,华为经常要与平安、阿里、腾讯等公司去竞争,优势在哪儿?就在具体业务的经验上,真正在培育客户方面,有直面客户的非常强大的能力和经验。
2.管理型经验
我认为一个好的总经理,必须要真正担当过,真正自负盈亏。比如说我现在感觉我管创业公司30个人,难度比以前在华为管3000人大多了,因为华为公司整个流程体系里,很多事情都有人在管。现在这个公司,说句实在话,空调安装你要管,客户投诉你要管,房屋漏水也要管。方方面面的事务,假如没有真正担当和自负盈亏的管理经验,那压力就太大了。
3.区域经验。管过浙江市场的,能不能做好广东市场?能不能做到西北市场?根据他具体工作过的地区及时间,可以给他适配新岗位。
4.业务周期型经验。其中包含开创性经验、扭转劣势的经验、业务变革的经验。扭转劣势的经验,有个最好的案例就是华为手机。在座各位使用华为手机的举手示意一下,看来基本上都用的是华为,这是华为人特别骄傲的事情。在10年之前,华为只有一条产品线干不过中兴,就是终端产品线。当我们认识到未来人手会有一部智能手机,并且做出决策的时候,我们终端的高管兄弟们真正扭转了华为的劣势,把手机做到了这么大、这么好的市场规模。

关于干部能力建设的这些理论,我们学了一定要去使用。比如通用货架,把你的干部都挂在货架上,明确谁是能上货架的,谁上不了货架,谁还缺哪些方面。品德、核心价值观与使命感、绩效、能力与经验,这4点最能帮助你选好一个干部。然后再看能力和经验的共同语言,也就是“四力”和“四种经验”,合起来就是干部资历。具备了“四力”,他有什么样的经验,我们就把他打造成什么样的岗位人才。我们给非洲选干部,给欧洲、德国,或者中东选干部,根据干部资历就能导出来谁最适合。这是整个干部的基础的生长逻辑。
(胡伟,原华为地区部交付副总裁、大T系统部部长、华为大学金牌讲师,今日人才董事长CEO;根据华夏基石商学院变革企业家研修营“复盘华为”2020夏季杭州班胡伟老师分享整理;文字整理/编辑张晓倩)


评论