文|金错刀频道 圆圆
华为“天才少年团”火了。
两位刚出校门的年轻人,一个叫张霁,年薪201万;

一个叫姚婷,年薪156万,他们都是90后,且博士刚毕业。

年纪轻轻,年薪百万,成为新闻焦点。
有人怀疑,给那么多钱,是不是华为看走眼了?
有人嫉妒,就这点资历,会不会过于追捧了?
说这些话的,可能都不太了解华为“天才项目”到底是个什么玩意儿,也不知道“成团”的门槛有多高。
1、天才捕手计划:花最多的钱,找最优秀的人
成为华为“天才少年“需要几步?
如果用打游戏形容,应该是需要7次才能通关。
简历筛选、笔试、初面、主管面试、若干部长面试、HR面试、总裁面试。
看似简单,实则每一关都关乎成败。
哪怕你扛过了前几轮,如果最终没有见到部门最高负责人,或者华为BG总裁,那么,有可能你只是优秀博士,而非天才少年。
在定级方面,发表的论文成为参考价值。
发过8篇论文的才能拿到天才少年的入场券,在署名方面,「一作」< 「顶刊一作」
科普下,一作是指论文署名的第一作者,如果只是以共同作者署名,基本也没戏。
能够看出华为考验的不光是学习,还是多年的积累,以及重新建构的知识体系。
是不是觉得好难?
这就对了,毕竟这个“天才少年”的项目,目标对准的就是“天才”,而天才是少部分人。
那么,这个项目又是如何成立的呢?得从去年七月份的一封电子邮件说起。
当时任正非在EMT(经营管理团队)内部的讲话提到:
“今年我们将从全世界招20-30名天才少年,明年我们还想从世界范围招进200-300名。这些天才少年就像‘泥鳅’一样,钻活我们的组织,激活我们的队伍。”他说,“华为公司未来要拖着这个世界往前走,自己创造标准,只要能做成世界最先进,那我们就是标准,别人都会向我们靠拢。“
简单来说:用顶级薪酬去吸引顶尖人才的项目。
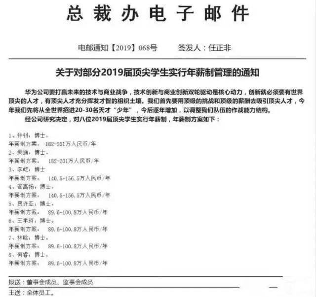
说办就办,2019年7月,任总签发的华为总裁办电子邮件,展示了获得华为顶级薪酬的8位“天才少年”。
而他们的工资都全部按年度工资制度发放,一共三档,分别为89.6万元-100.8万元、140.5万元-156.5万元、182万元-201万元。

而且任总还说,今后逐年增加,也就是说200万年薪不是终点。
众所周知,华为对于人才一直求贤若渴,之前任总也说过,竞争的本质从来都是人才的对抗。美国之所以强大,关键在于美国拥有适合人才成长的土壤和机制。
所以,华为要破格提拔优秀人才,敢于吸收全世界的优秀人才。
一句话:只要你够优秀,花血本也要留住你。
目前,全球仅4人拿到华为“天才少年”最高档年薪,其中有3人来自华中科技大学。

张霁和姚婷, 便是从这里毕业。
一般来说,如此厉害的人物,本科不是985就是211,但张霁和姚婷恰恰相反,姚婷当年就读长沙周南中学的中考成绩是2A4B,非常一般;
而张霁,你根本想不到他是从民办三本一路逆袭过来,成为如今被膜拜的大神。
正所谓起点只是开了个头,如何赢下这场比赛,还得靠中途发力坚持。
2、民办三本,逆袭为王
“我就是个普通人“。
每当有记者夸赞张霁,他总是会这样评价自己。
之所以如此讲,不无原因。
1、“平平无奇三本生”
说来你或许不信,张霁是高考复读一年后,才考上的三本学校,入读的是武昌理工学院(最近刚升的二本)
这个学校在湖北武汉,张霁是咸宁通山人,四舍五入,张霁就在家门口读了个大学,连省都没出。
当时他就读的信息工程学院电信,从网友的回答来看,这个专业需要掌握消化的还真不少。

搁有的人看,张霁当时哪有什么未来可期?
既没有去北上广读大学,还待在这么一所破三本,学这样冷门的专业,最好的出路也就考个研,出来混入人堆找不见。
但谁能想到,逆袭的人生,才刚刚起步。
2、“坚持做好学生”
“昔孟母,择邻处。”
想当年孟母为了培养孩子的学习氛围,都会不断搬家来换取一个良好的教育环境。
就连电视剧《三十而已》里,顾佳为了儿子能够去私立幼儿园就读,不惜放低身价也要打入“太太圈。”
足以证明一个好的学习环境多么重要。
但张霁选择的三本学校,不是刀哥断章取义,也并非贬低三本学子,实在是学习氛围相当不浓厚。
再说一次,刀哥不排除个例,只是普遍来讲。
人是群居动物,很难不被周围人所影响。
但刀哥佩服的是,张霁在这样的环境下,还能一直给自己做心理建设,激励自己去学习。
据曾经的老师回忆,张霁无论上什么课程,他永远选择坐在第一排认真听讲。空闲时间也会带着书本去学校图书馆自习,抱着书本啃。
做好学生其实不难,最难的是大学四年保持一致,张霁做到了。
3、“麦霸文艺青年”
如果你认为他只是个会读书的书呆子,那你可错了。
张霁本科就担任班里的文艺委员和副班长,课外活动没少参加。
他还获得过校园十佳歌手,以及一些学校的摄影比赛奖项,简而言之,这个人不仅有灵光的脑子,还具备有趣的灵魂。
玩的时候,人家也没闲着。
该考的证一个都没落下,还获得了全国ITAT职业技能大赛职业技能证书。
毕业后,顺利考取武汉邮电科学研究院硕士研究生,还成功当选武汉邮电科学研究院13届学生会副主席。
2016年成为计算机系统结构专业博士研究生,在华中科技大学武汉光电国家实验室继续深造。
博士期间张霁以第一作者在ATC, DAC, ICPP, SIGMOD, VLDB, IEEE TPDS等会议和期刊上发表论文多篇。
不知道这些期刊和会议没关系,就把它当成学术界的“奥斯卡”,一切就好理解了。
后来,张霁还去了美国纽约大学库朗数学研究所访问,期间自己独立撰写一篇论文,顺利被ATC(计算机学会A类国际学术会议)接受。
在导师周可的带领下,张霁还去了腾讯实习,并且利用自己专业,真正实现从理论到落地执行的方案,为公司节省成本。
也难怪不止华为一家抛出橄榄枝,甚至还有公司提出年薪369万,但张霁也不为之所动。
大概没人猜到,几年之后的张霁人生完全不同,如此丰富精彩。
从三本到华中科技大学博士,张霁的逆袭成功让大家看到起点低,并不能完全影响未来的发展。
也让人们看到努力、坚持初心,保持永久的学习状态,是有可能冲破天花板出人头地的。
但刀哥要打破大家的幻想了,这样的逆袭,是无法再次复制的。
3、“这就是命,无法复制”
为啥劝各位清醒一点呢,刀哥就来说说原因。
第一,选择比努力更重要。
张霁现在的研究方向是AI for system.
大方向就是人工智能,如今提起AI 无人不知无人不晓,尤其是近些年全球几大互联网公司都将这个领域设为研究重点,自然选择的人也会增多。
早在2019年,就有人提问AI专业的申请已经处于饱和状态,未来更是一大热门。

一旦人数超标,竞争压力就会提高,要想突出重围,就需要耗费更多时间和精力,还有运气。
而张霁在2016年就已经成为相关领域的博士生,所以在这个选择上,很多人已经输了。
第二、人生好导师。
一个导师对博士的影响有多大?
轻则延毕,重则生命危险。
这不是我危言耸听,新闻随便一搜,就是超过一半的延毕率。

眼看其他同龄人不是结婚生娃,就是事业风生水起,而自己还迟迟毕不了业,试问这谁受得了?
再看张霁的博导周可,由于和腾讯成立有联合实验室,所以张霁的博士生涯几乎都是在公司实习,非常难得。
在遇到问题时,周可老师也会主动放权,交给张霁做决定。
所以,好的导师可遇不可求。
3、一直努力努力努力;
说实话,从三本毕业最后进入985·211 攻读博士的学生,恐怕每年没几个能做到。
而张霁是其中之一,除了幸运,你必须承认他很努力。
极致的自律、对未来清晰的规划、放手去做、合理安排学习和休闲,这些是我在张霁身上看到的一点一滴的努力。
纵观这三点,少了哪一个,恐怕都无法成就今日的他。
这种执着的精神,才是可以借鉴的内核。
鲁迅不是说过吗?
“无论爱什么,——饭,异性,国,民族,人类等等,——只有纠缠如毒蛇,执着如怨鬼,二六时中,没有已时者有望。”
逆袭是无法复制的,但反过来看,这才是不设限的人生啊,任何可能都会发生,而你决定了成功的样子。


评论