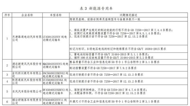
据“工信微报”微信公众号8日消息,为规范新能源汽车产业发展,提升生产一致性水平,保障产品质量安全,近日工业和信息化部装备工业一司约谈了前期监督检查中存在违规问题的25家新能源汽车生产企业,下发责令整改通知书,要求有关企业切实履行主体责任,认真分析问题原因,严格按照《公告》管理要求,限期整改存在问题。同时,按照有关法律法规和《公告》管理规定,根据违规情节轻重,对违规企业依法予以撤销或暂停违规产品《公告》、暂停新能源汽车新产品申报等行政处理,并将违规信息纳入企业信用记录,列入后续重点监管对象。
下一步,工业和信息化部将进一步加强对道路机动车辆产品的事中事后监管,与相关部门密切协作,创新监管方式,丰富监管手段,加强信息共享和联合惩戒,切实保障车辆产品生产一致性和质量安全。
据工信部此前消息,上述存在违规问题的25家新能源汽车生产企业涉及东风、北汽、广汽本田、吉利、比亚迪等。



评论