记者 |
12月8日晚间,工信部发布公告称,工业和信息化部装备工业一司约谈了前期监督检查中存在违规问题的25家新能源汽车生产企业,下发责令整改通知书,、按照《公告》管理要求,限期整改存在问题。对此,工信部表示,此次所发现问题为规范新能源汽车产业发展,提升生产一致性水平,保障产品质量安全而做出的。
值得注意的是,按照有关法律法规和《公告》管理规定,根据违规情节轻重,对违规企业依法予以撤销或暂停违规产品《公告》、暂停新能源汽车新产品申报等行政处理,并将违规信息纳入企业信用记录,列入后续重点监管对象。
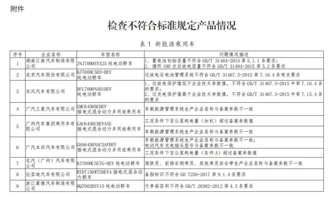
11月17日,工信部根据道路机动车辆产品生产一致性监督检查结果通报制度,在近期组织的对乘用车、客车、专用车等3个类别的新能源汽车产品监督检查中,共有25家企业的27个车型存在生产一致性问题。其中,在乘用车方面,共涉及9家企业的9个车型产品,涉及动力电池容量和保护功能、行李箱容积、轮胎规格、标志标识等项目不符合国家标准或管理规定。

在此次收到整改通知书的企业中,有江南汽车、北京汽车、东风日产、广汽三菱、广汽乘用车、广汽本田、北汽(广州)、比亚迪以及吉利豪情汽车。单从表中我们注意到,北汽两款车型均上榜,其车型名称为BJ7000C5D3-BEV(北汽新能源EU5)、BJ7000C5E7G-BEV(北汽新能源EU300),分别存在过放电后电池管理系统不符合相关要求;安全带生产企业名称与备案参数不一致等。东风代号为DFL7000NAH1BEV的日产轩逸纯电车型,则存在过放电保护值低于企业技术参数值;过充电保护值高于企业技术参数值。
而众泰汽车旗下的湖南江南汽车制造有限公司所生产的JNJ7000EVX25纯电动轿车(E100)则在蓄电池初始容量不符合相关要求;循环100次后放电容量不符合相关要求被责令整改。其余车型则是在配置、参数、登记备案方面出现问题。

整体来看,自工信部10月开始监督检查工作开展以来,已经初显成效,就部分涉事车企也采取了责令整改的批文。
对此,工信部表示,还将进一步加强对道路机动车辆产品的事中事后监管,与相关部门密切协作,创新监管方式,丰富监管手段,加强信息共享和联合惩戒,切实保障车辆产品生产一致性和质量安全。



评论