文|锦缎研究院 潮落竹生
充电桩作为新能源汽车产业发展必不可少的一环。但与整车公司、动力电池产业链等板块相比,一直以来,市场关注度与热度相对有限。之所以成为被“遗忘”的一域,有其现实的原因。
对此我们可以引述雪球用户“红叶归处是秋风”一组投研数据以管窥豹:国家电网的150kw充电桩完整的建设费用在13万人民币,增容费占50%,而德国的380kw充电桩完整的建设费用60万美金,按0.89欧电价收费,30年都回不了成本……所以目前市场的投资者除了政府,还不会有人想在重资产投资里去“做善事”投资电网充电桩基建。
现实问题固然存在,但从中长期视角来看,在产业规律驱动下,我国的充电桩行业必定将有长足发展,并诞生可期的投资机遇。
立足现实,本文全面梳理了充电桩相关的八大问题并试图将其研究透彻,包括:
一、充电桩配得上“新基建”吗?

二、充电桩经历了怎样的前世今生?
三、充电桩市场到底还有多大空间?
四、充电桩行业参与格局如何?
五、目前行业存在哪些痛点?
六、哪类充电桩将成为重点方向?
七、未来会出现怎样的发展趋势与商业模式?
八、充电桩哪些公司最值得关注?
鉴于篇幅较长,我们特将本文涉及的第8个问题单独成篇,具体可见我们的次条文章《起底充电桩“三强”:特锐德vs星星充电vs国电南瑞》。
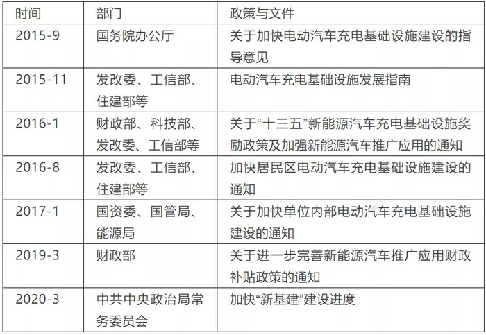
01、充电桩配得上“新基建”吗?

如上表整理的相关政策、文件、会议等,相关部委近年来持续关注、加强新能源汽车充电基础设施即充电桩建设,甚至今年中央还将其纳入了“新基建”——“新基建”包括5G基站建设、特高压、高铁和城市轨道交通、人工智能、大数据中心、工业互联网、新能源汽车充电桩七大领域。
汽车是我国制造业中规模最大的产业,新能源汽车替代传统燃油车是目前看来确定性极高、市场空间极广的大趋势,也是我国从汽车大国走向汽车强国的必由之路。
而充电桩是新能源汽车配套基础设施,包括充电模块、主控制器、检测模块、防雷模块、通信模块等,直连电网负责给汽车充能,推进充电桩建设是落实新能源汽车产业建设的必要条件,若建设乏力,将成为制约新能源汽车推广的首要问题。并且充电桩建设量的规划是达到车桩比1:1,出售一辆新能源汽车就有一台充电桩规划建设。
处于成长期的充电桩与新能源汽车,关联利益大,易受政策波动影响,而在新能源车向市场化方向转型、补贴退坡的情况下,国家政策扶持方向重点转向充电桩理所应当,这一场极其庞大的工程入选“新基建”以开启新一轮发展也合情合理。
02、充电桩经历了怎样的前世今生?
充电桩发展可分为4个阶段:

【1】2010年之前的萌芽期
此时充电桩行业还处于探索阶段,2006年比亚迪建立了首个电动车充电站;08年为了满足绿色奥运,建设了满足50辆电动大巴需求的集中式充电站;09年上海先行建成商业运营管理的充电站。总的来说,2010年以前都是小打小闹,以形式主义为主。
【2】2011-2014的初步发展期
这期间充电桩市场由国家主导,主要参与者包括国家电网、南方电网和普天新能源,且以公共汽车或政府内部用车为主,年新增充电桩不足仅几千台,市场规模还很小,以行业摸索为主。
【3】2015-2018的爆发期与洗牌期
2014年11月《关于新能源汽车充电设施建设奖励的通知》出台,首次将新能源汽车购置环节与充电设施补贴挂钩,特来电、星星充电等民间资本加入市场;2015年发改委、工信部等的《电动汽车充电基础设施发展指南(2015-2020年)》提出到2020年车桩比达到1:1的发展目标,大规模的投资建设开启,行业爆发,各企业跑马圈地,促使2015年、2016年充电桩增速分别达到743%、233%。
由于扩张太快、趋于盲目,建设标准出现一系列问题,2017和2018年充电桩建设增速也骤降到57%、62%,竞争的加剧导致企业差距拉大,部分玩家出局,行业洗牌加快。
【4】目前的新基建时期
2019年,我国公共充电桩总量达到51.6万台,政策补贴由新能源车向充电设施倾斜,行业逐渐成熟,部分企业也开始盈利,而行业的方向由建设端向质量更高的运营端转移,在技术、市场、盈利模式上将产生变革。2020年3月充电桩被正式纳入新基建,国家重视程度加大,窗口期也将缩短,在新商业模式探索、新一轮政策指导作用下,充电桩发展新通道开启,迎来新机遇。
03、充电桩市场到底还有多大空间?
2015年印发的《电动汽车充电基础设施发展指南》中提到的建设目标是到2020年建成480万个充电桩,满足500万辆新能源汽车充电需求,其中,公共充电桩50万个,私人充电桩430万个,车桩比基本达到1∶1。
然而,目前充电网络建设远落后于规划,截至2019年底我国新能源汽车保有量380多万辆,充电桩数量120多万个,车桩比3:1,充电桩建设速度未来需要快于新能源车销售量。
从新能源汽车产业大角度上看,预计新能源汽车2025年渗透率达到18%,2030年达到30%,那么我国新能源汽车保有量将在2025年达到1600万辆,2030年达到5200万辆。要在未来达到较为合理的车桩比1∶1,充电桩数量也差不多是这个数字,发展潜力极强。
【1】5年内国内市场规模超千亿

目前国内车桩比约3:1,短期内将基本保持这个比例,充电桩增量速度会逐渐赶上新能源汽车增量,到2025年前后增量上实现反超,工信部规划的是到2025年建成公共桩200万个,私人桩1000万个,不过估计难以实现,预计到2025年车桩比应在2:1到3:1之间。
直流桩和交流桩比例上,私人充电桩主要是成本较低的交流桩,单个投资额约为0.3万元;公共充电桩2019年直流与交流之比维持为4:6,随着充电效率的需求提高,直流充电桩的比重会持续攀升,这点后面还会详细说,因此到2025年二者比例会朝着1:1发展,单个桩投资额约为8万和0.8万。

所以,根据敏感性分析,假定2025年车桩比的范围在2到3之间,直流充电桩比例在45%~60%,那么我们预计2020-2025年这五年内国内充电桩市场规模超过一千亿元,在1186-2365亿之间。
【2】10年内国内市场规模近万亿
预计到2030年车桩比会接近1:1的合理值,到时我国新能源汽车会达到5200万辆,充电桩10年内增量空间在5000万台左右,是5年内增量的5-9倍,建设规模就将超过5000亿。并且2025年附近运营模式完善、行业格局基本稳定之后,充电桩服务费也会高速增长,带来新的空间,叠加起来可达到近万亿市场。
另外,从2019年国际能源署IEA发布《Global EV Outlook 2019》报告和恒大研究院任泽平的研究上看,到2030年全球私人充电桩预计保有量分别达到12800-24500万台,总充电功率达1000-1800GW,总充电量达480-820TWh;
公共充电桩预计保有量达到1000-2000万台,总充电功率113-215GW,总充电量70-124TWh。
综合全球平均情况看,2030年公共桩均价3万/台、私人充电桩均价0.4万/台、电费0.5元/kWh、服务费0.7元/kWh,因此2030年全球充电桩规模0.81-1.58万亿元,充电费用规模0.66-1.13万亿元,共计约1.5-2.7万亿。
国内市场本就是全球最大的汽车市场,又因为国情不同,公共桩与私人桩比例远高于欧美,因此充电桩价值更高,预计可占全球充电桩市场份额的40%,那么国内充电桩设备和服务市场规模将达到6000亿-1.08万亿。

04、充电桩行业参与格局如何?
【1】私人充电桩比亚迪一家独大
私人充电桩一般随新能源汽车附送或购买,因而份额基本都是车企。我国又以比亚迪独大,一骑绝尘,截至2020年2月,比亚迪运营的私人充电桩41.9万台,市场份额接近6成,北汽、上汽分列第二第三,分别是占比15.9%、13.1%。

【2】公共充电桩三足鼎立
充电桩产业链分为设备制造商、电力供应商等供应端,运营商、新能源车企等运营端,以及地图导航、支付功能等支持端。其中,核心环节是运营端,负责充电桩的投资建设和运营管理。目前,运营端主体中国资企业、民营资本、整车企业皆有参与。

份额上民营企业特来电、星星充电和国资龙头国网公司居前三,截至2019年三家份额分别为28.7%、23.3%、17%,共计69%,保有量达35.6万台,拉开后面的企业一大截,行业集中度高。
其他中小运营商数目十分庞大,各地方运营商数量几乎都超过50家,但其中大多数需要委托主流运营商托管运营,如特来电接入的中小运营商数量就有2175家。因而公共充电桩建投运营基本处于三足鼎立的竞争格局。
目前市占率最高的特来电,其母公司特锐德在充电桩领域已经完成“设备制造-充电运营-方案解决”的全产业链布局,且公司2018年称已经实现了充电业务的盈亏平衡,不过其扩张速度已经明显放缓;
星星充电是其母公司万帮集团布局新能源领域的关键一环,与江苏万帮旗下的充电设备生产子公司万帮德和、新能源汽车销售4S店万帮新能源、私人用户充电桩配套服务云安装共同组成新能源产业服务一条龙,捆绑用户,星星充电也从产业中受益,扩张速度快,2019年同比增速超过100%,继而在公共充电桩数量上超过了国网公司;
三甲中唯一的国资企业国网公司资本实力极其雄厚,资源网络发达,依托国家电网广泛的电网基础设施,重点沿高速公路建设,因此主要以充电功率较大、成本高昂的直流桩为主,虽然在公共充电桩份额上有所下滑,但在快充上优势依然十分明显。
可以看出,因为公共充电桩投建回收期很长,前期会产生大量资本开支,因此行业龙头均是依靠背后的公司提供持续的资金链和设备、资源等,才得以扩大规模占领市场。
部分新能源整车企业在公共桩上也有所涉及,如比亚迪、特斯拉、北汽等,相对其他资本,整车厂商的公共桩主要不以盈利为目的,而是为了配合新能源汽车销售,吸引车主购车。
不过,充电桩建设还处于初期,行业格局仍未完全定型,存在较多变数。运营服务模式上如何改善以带来盈利,或依靠流量数据开展增值服务等也有待后文探索。
另外,充电桩上游设备商涉及A股上市公司较多,我们会在本文最后一个问题“充电桩哪些公司值得关注?”中重点探讨。充电桩下游服务平台上,主要由充电桩运营商、线上地图、网约车三类构成:
第一类如e充电,是国家电网旗下的充电服务平台,也覆盖到了特来电、星星充电等其他大型第三方充电桩,并且自今年3月国网“寻找合伙人”活动起,私人桩用户、各充电桩厂商等均可加入国网e充电管理平台,以开放的姿态力求更远发展,还有一个有意思的贴心小功能,e充电可以根据车型进行百公里成本估算,并和燃油车的油耗价格对比;

第二类线上地图平台如高德地图,依靠阿里的大数据支持和月活用户超过4亿的流量且不与运营商构成竞争关系,接入了包括国家电网、特来电、星星充电、快电在内的绝大多数充电桩运营商的实时信息,覆盖率超过96%,用户超过6000万,发展潜力巨大;
第三类是以滴滴为代表的网约车,旗下小桔充电起步较晚,主要覆盖北上广等大型城市,原先只是专门为滴滴司机服务的,后转变为对外开放的综合类平台,并与百度地图打通平台合作,但发展依然不佳,19年4月特来电、星星充电和万马三家运营商退出了小桔充电平台,另谋合作。
05、目前行业存在哪些痛点?
【1】行业发展痛点:前期不均衡发展导致的运营商盈利困难
在2014、2015年,因为《关于新能源汽车充电设施建设奖励的通知》和《电动汽车充电基础设施发展指南(2015-2020年)》等对充电桩强有力文件的出台,大量资本和企业害怕错过机会,蜂拥进入,而行业方向当时却并不明朗,因此许多企业如无头苍蝇乱钻,发展极不均衡。
首先是因为补贴的偏向性而过度投资成本低充电慢的交流桩,而且过多地考虑了电力成本和场地资源,忽略了市场需求,导致充电桩利用率低,运营商不断亏损,下面的上海公共桩利用率可以看到,近几年除公交外的公共桩利用率基本在1%-3%之间,但是充电利用率一般需高于5%才有机会实现盈亏平衡;
建设标准上当时也参差不齐、质量各异,用户体验感差;还有就是重建设轻运营,几乎仅赚到微薄的服务费,大量用户流量的增值服务没有很好的挖掘。

几大原因共同造成了行业杂乱、盈利困难的瓶颈状态,不过龙头运营商已经意识到这些问题,在发展上日渐趋稳,更注重精细化运营、流量数据价值等轻资产,充电桩建设上也由补贴导向向自身盈利转变,并以用户需求为核心,提高充电桩利用率,增强盈利能力。
【2】公共充电桩痛点:数量少、充电慢、质量差
(1)其实绝对数量上,相比私人桩,公共桩基本达到了2015年的规划数量,但是在用户感觉上依然少,很难找到合适的充电桩。原因可能有几点:
一个是前期的重建设轻运维造成的充电设施布局不合理,部分桩位位置偏僻,没有实际满足到车主很多的常用充电点;
一个是充电场位无人看管,引发燃油车霸占充电车位,根据中国汽车流通协会发布的《2019新能源汽车消费市场研究报告》,35.94%的公共充电桩停车位被燃油车占领;
还有城市的封闭性和品牌的不兼容性,城市里平均有5.82%的公共充电桩不对外开放,北京这一比例达19.22%,品牌上因为前期建设标准不统一,13.33%的国内充电桩品牌相互不兼容。
(2)充电速度上,因为标准和新能源汽车动力电池类型都有差异,技术上也还有发展空间,前期投入太多成本低、充电慢的交流桩,导致充电速度这一极度影响车主充电过程体验的项目成为又一大痛点,而充电速度快的直流桩成本又很高,安全性也存在隐患。
(3)充电桩设备技术门槛低,所以不可避免地会出现大量质量问题,依据上面那份报告,北上深等十大热门城市的充电桩中20.65%的公共充电桩都出现故障,带来诸多抱怨。
【3】私人充电桩痛点:住所限制
《电动汽车充电基础设施发展指南(2015-2020)》中,提出了到2020年新增集中式充换电站超过1.2万座,分散式充电桩超过480万,其中公共桩50万、私人桩430万的预期目标。截至2019年底,公共充电桩保有量已经完成目标,共计51.64万台,然而私人桩完成率仅16.3%,进展缓慢,相比美国近八成的私人桩更是悬殊。


究其原因,主要还是住所的限制。目前,新能源汽车主要集中在我国大中型城市,人口密度高,住房以小区商品房为主,不同于美国独栋房屋多、新能源车分布也相对分散。
因而在私人桩的建设上,物业限制、停车位不足、电网冲击成为阻碍,一方面建立私人充电桩涉及到电路铺设,不容易说服物业;另一方面小区停车位较少,部分车主没有固定停车位;并且部分老旧小区的电网已接近满载,充电桩数量较大的话会对电网容量造成冲击,带来安全隐患。
06、哪类充电桩将成为重点方向?
【1】直流快充是公共充电桩的必然发展方向
(1)我国公共桩比例较高,数量稳定增长
前文也有提过,我国与欧美国情不同,欧美地区很多家庭独栋居住、停车位充足,私人桩建设相对方便,体系成熟,因此对公共桩的需求较弱,私人桩的比例则较高,电动车与公共桩的比例也较高。
我国与日本情况类似,多以小区为主、物业情况复杂、停车位紧缺,私人桩建设非常滞后,因而重点发展公共充电桩,在2019年全球公共充电桩保有量中占比达到56%,并且逐年递增趋势不减。

在近几年重点建设公共桩的趋势下,经历了15、16年的超前投建、盲目发展,投建模式自17年来逐渐成熟,增长率势头已经放缓,进入良性的战略调整期,19年不仅增长率大幅下降到33.3%,绝对增量上12.9万台,也低于18年的14.7万台增量。

(2)交流桩与直流桩的区别
我们制表会看的更直观。

总结来说,交流充电桩优点在于布局方便、成本低、对电池无害;直流充电桩优点则在于充电效率高、充电时间短。
(3)直流桩是未来公共桩的必然选择
目前,公共交、直流充电桩的比例保持在6:4左右,交流桩的比例更多,主要是因为在行业发展初期,慢充的交流桩依靠着结构简单、技术成熟、成本低的特点,非常适合厂商跑马圈地,因此被广泛投放以抢占市场,但是在充电桩技术和市场日渐成熟后,直流桩才是未来公共充电桩的必然选择。
主要原因有三。
A、首先是电动车主对快充的需求十分强烈

在艾瑞和QQ Survey对全国一、二线1034名电动私家车用户调研时,在选择充电桩的决定性因素中,充电速度成为吸引车主最直接的原因,60.8%的私家车主十分在意充电速度和效率。
直流充电桩的平均充电时长为1小时54分钟,85%的用户可以在2.5小时内结束充电,而交流充电桩平均充电时长5小时45分钟,66.2%的用户需要5小时以上的冗长充电时间,这两者将近4小时的时长差距直接决定了车主最明显的使用偏向。

再结合第二、三大因素距离远近和充电价格,在核心位置及交通干线周围以低价策略运营的直流快充桩将成为电动车主的首选。
并且,上面调查针对的是私家车主,对于出租车、网约车等对时间成本特别敏感、日行驶里程长、充电频率高的专用车,对充电效率的要求更高。
B、直流桩功率的提升、成本的下降
公共桩快充占比方面,2019年全球功率超过43kW的直流快充桩比例为23%,中国对此贡献很大,在国内,这一比例达到35%。

原因已经反复强调,即我国对快充直流桩需求较高。所以功率的上升可以迎合了市场需求,也会加强直流桩的竞争力。

2019年新增直流桩平均功率为115.76kW,由于新能源车电池容量的提升和大功率直流充电技术的发展,预计直流桩功率会在合理区间内持续提升。
成本上,也伴随技术进步和行业规模的扩大而下降。充电模块是直流桩的核心设备,成本占比50%,2019年直流充电模块成本价格最低降至0.4元/W,为16年的三分之一,14年的五分之一,这极大缓解了充电桩运营商投建直流桩的资金难题,也促进了他们建设更多直流桩的热情。

C、新能源汽车动力电池容量的上升
动力电池的快充性能决定了快充桩的天花板,直流快充桩想要发展,必不可少需要动力电池的配合。现在的宁德时代、比亚迪等动力厂商电池都在努力提高电池能量密度以加强续航,2019年新上的纯电动乘用车能量密度基本都已经超过120Wh/kg,平均续航里程超过300km。

新能源车续航里程的提升使得大功率的直流公共桩实用度提高,加速车主对于直流桩的偏好,是直流桩成为未来公共桩选择方向的关键原因。
【2】私人桩将成为提升车桩比主力
虽然私人桩建设与预期差距很大,也与美国等欧美国家的比例大相径庭,但是需求数量上依然旺盛,夜间新能源车主不需要充电速度多有快,更在意的是有充电场地、低成本安全的充电,快充直流桩更适合于日常补充应急性的充电需求。
所以未来随着社区改造、私桩共享等措施的推进,以及新建小区将充电桩设备纳入建造规划,私人桩配建率将会逐渐提升,在绝对数量上将远远超过公共桩,成为提升我国车桩比的主力。

私人桩基本都是适合夜间长时间充电的交流桩,因而对公共慢充交流桩有极强的挤出效应。据《2019-2020年度中国充电基础设施发展年度报告》披露,我国公共充电桩从2015年5.78万台增加到2019年51.64万台,年复合增速72.89%,而私人充电桩从2015年0.80万台增加到2019年70.30万台,年复合增速206.17%,三倍于公共桩,占比也从2015年得12.16%大幅提升到2019年的57.67%,超越公共桩。
大多新能源车主购车时都会免费获得赠送附赠私人充电桩,成本也就只有小几千,并且还会赠送随车充,可以直接连接家用220V插座进行充电,不过充电时间太长,多为二三十个小时,属于无奈之举,不会在很大程度上冲击私人交流桩的建设。
【3】负极材料是动力电池快充性能突破的核心要点
前面说到了动力电池的快充性能决定了直流快充桩的天花板,这里就多说一点如何提高电池快充性能。
如果想要达到燃油车加油那样的效率和时长,则需要在5min内完成80%的充电,以目前纯电动车平均单车带电量50kWh来看,需要480kW功率的直流桩才可以达到,而目前市面上的大部分保有直流充电桩功率仅为60kW,即使是2020年新增的快充直流桩平均功率也仅达到120kW,如果再考虑到实际充电功率经常大大低于充电桩的设计功率,那么电动车的充电效率依然与燃油车判若云泥。

其实充电桩的功率提高技术上并不难,上面的龙头企业最大功率均可达到300kW以上,但是动力电池若承受长时间的高功率充电,寿命会缩减,安全性也大幅降低,而电动车带电量提升又是大势所趋,更需要快充功率的加大。
所以实现电池快充的关键就在于提高电池的快充性能,使之适应大功率充电。
动力锂电池负极材料就是其能否突破快充性能的核心要点。
负极上与电解液会反应形成一层钝化层,这层膜紧贴负极表面,Li离子可以自由地嵌入和脱出,因此这层钝化膜被称为“固体电解质界面膜”,即SEI膜。SEI膜具有有机溶剂不溶性,在有机电解质溶液中能稳定存在,并且可以阻止溶剂分子通过,避免了因溶剂分子共嵌入对电极材料造成的破坏,以此大大提高了电极的循环性能和使用寿命。

但是,当SEI膜变厚时,离子导电率变差,电池性能和寿命会急剧下降。根据美国阿贡国家实验室的研究,在充电速度倍率为0.7C到4C之间时(1C指可充电池以电池标称容量大小为单位对电池进行一个小时的持续放电的电流强度),电池性能的衰减主要与SEI膜的厚度增加有关,而SEI的成分没有发生明显的变化,但是在6C的倍率下进行充电,SEI膜的成分发生的显著的改变,导致锂离子电池的内阻急剧增加。
目前一些上市车型快充时间在1小时以内的,对应充电速度为1C-7C,因而会加剧降低电池续航和保值率。
如何解决这一问题,技术方向上主要依靠负极材料的变化。
一方面可以对人造石墨进行二次造粒及炭化,使得颗粒更小,有利于锂离子从各个方向快速地嵌入,保证电解液充分浸润,这也是目前应用最多的方法;
一方面可以使用相对石墨导电性和耐用性大幅提升的石墨烯,不过技术上还有待进步,今年5月广汽宣称其研发的石墨烯电池进入商业化生产阶段,仅需8分钟就可以将电池充电至85%,此电池会率先搭载于Aion车型;
第三种方法还可以使用比石墨材料比容量更高、寿命更长的硅碳负极,贝特瑞则是国内首家实现硅碳负极材料商用化的企业,拥有先发优势,已经成功通过供货松下应用于特斯拉Model 3。
07、未来会出现怎样的发展趋势与商业模式?
【1】提高充电桩利用率是目前运营模式下盈利的核心条件
充电桩运营商盈利能力弱已成为行业共识,仅特来电、星星充电两个龙头宣称跨过盈亏平衡线开始盈利。原因在于商业模式单一,服务费是主要的收入渠道因而公共充电桩的盈利能力也就取决于单桩利用率和服务费价格两大因素。
在行业激烈的竞争和用户对充电费用极为敏感的当前,充电服务价格短时间内是难以提升的。不少城市在制定充电桩管理条例时,会规定充电服务费上限,全国平均充电服务费上限为0.8 元/kWh。

但在数百家充电桩运营公司竞争的格局下,厂商为争夺用户不断压低服务费,进行恶性竞争,导致实际收取的每度价格远低于上限标准,平均大概在为0.5-0.6元/kWh,最离谱的太原实际收取价格一度低至0.1元/kWh。
因此,提高充电单桩利用率是各运营商目前的重点努力方向,可行性大。
对公共直流桩的服务费和利用率进行IRR计算,在服务费0.5-0.6元/kWh的情况下,单桩利用率需要达到5%-6%以上,才可达到高于8%的内部收益率水平,跑赢货币贬值。

并且,若是选取0.6元每度的价格,以60kW直流桩为例,取折现率7%,单桩利用率从8.7%到10.6%,约提升2%时,可以缩短两年的动态投资回报周期,大幅减轻充电桩行业投资回收周期长的问题,提高企业盈利能力。

如何提高充电桩利用率,除了前文说的加大直流桩的投建,更加合理的选址布局、运营商更智能细致的引导、政策的设计等都很重要,所以我们可以沿着提高利用率、增强行业盈利能力这个目标研究未来的趋势。
另外,其实运营商的商业模式也还有很大的改善空间,仅靠收取服务费太浪费资源,食之无味,想象空间也乏善可陈,后文也来探讨下商业模式该如何转变。
【2】行业发展更加深入、智能
(1)智能布局直流快充桩,用数据改善安全性
高速公路是车主对于快充桩硬性需求的地点,国家电网则是国内在高速路建设充电桩的主要参与者,经营区范围内充电桩密度达到16台/100km,而欧洲高速公路平均建有充电桩33台/100km,其中挪威甚至达到780台/100km,这也是其新能源车占比超过50%的必要原因。所以在交通干道布局直流快充桩会成为一大趋势。
类似,其他地点如商场、景区等重点场所如何合理布局快充桩,运营商可以通过对平台中电动车的监测,利用区域内电动车保有量、日均充电、行驶里程等数据信息做好智能规划,更有效率的投建。

城市的趋势上看,新能源汽车替代逐渐由一线城市向二三线渗透,北京上海等市场份额走低,二三线城市的充电桩建设加速,在人口密度没那么大的中型城市,智能化合理的布局公共快充桩更显其重要性,否则利用率会更低。各家也在向智能、细致的运营方向发展,如特来电的“箱变式智能群充电”、易事特的监控系统、66快充的场站智能化选择等。

快充桩还有安全方面的隐忧,通过对充电过程中电池系统电压、电流、温度变化的监测分析,可以实现充电智能化安全预警。特来电数据平台显示,到2018年底,特来电大数据云平台对3780多万次充电过程有安全监控和防护情况,触发25.8万次主动防护,预计预防20~25起重大事故,比例看似不大,但每一次可能出现的重大事故都是对生命的亵渎,也会对企业造成不可估量的名誉损失。
(2)C端私人桩:智能有序充电
公交车、出租车等B端领域的公共快充桩充电需求量大,可以在短期带来现金流,长期利润也很可观,但是新能源汽车下沉过程中,更大的市场毫无意外的是C端私人乘用车,私人桩主要随车附送,运营也主要是车企。
利用率上因为是供自己使用,所以很稳定,也没必要考虑利用率服务费什么的;安全性上因为在家里对充电时长要求低,几乎都是交流慢充桩,没什么风险。运营方面更需要考虑的可能是在于充电费用和对电网冲击上。
多数私家车主在下班回家后会立即充电,高峰时段也就集中在了晚上6点到12点,尖峰负荷在晚上7点到9点,负荷率在40%-50%之间,刚好与生活用电负荷高峰时段严重重叠,在密集的用电小区尤其是老旧社区电网冲击较大,转而在凌晨又有了8个小时左右的低谷期,负荷率低于20%。

因为很多地方用电高峰与低谷电费差别不大,车主也就图方便,下班即充电,很难改变这种习惯。
未来车企运营私人桩这方面是否可以结合当地用电量、电费波谷价格、车主实际可在夜间充电等实际情况来智能有序的引导车主做出最佳选择呢,就像iphone会根据用户习惯在夜间手机电量充到80%后,极其缓慢的涓流充电,到早晨起床前才刚好充满,用户体验感受会慢慢提升,这值得新能源私人桩运营思考和学习。
(3)换电站的建设与优缺点

换电站的建设速度十分惊人,自2019年8月到2020年2月,6个月时间换电站保有量从245座增加63.3%,达到400座,前三运营商分别是奥动、蔚来、伯坦的183、123、94座。到2020年9月,中国电动汽车充电基础设施促进联盟更新这一保有量到525座,较2月又增加了31.25%。
换电模式的建站成本很高,电池规格也难统一,但运营效率高,能迅速补充能源,还没有安全隐患和电池寿命衰减问题,所以适合在公交车和运营车使用。私家车因为定制化属性强,所以一般需要找自家车企,蔚来走在我国电动车销量的前列,这也是为什么蔚来可以坐到换电站老二位置的重要原因。
【3】政策的设计猜想
回顾以往政策,因为车与桩发展不协调,电动车的扶持力度上逐渐减弱,重心向充电桩配套服务设施转移,但补贴格局上总体还是“国补对车、地补对桩”。新基建契机之下,中央的顶层设计和地方政策如何执行对于充电桩的运营发展起到定心丸的作用。
其实在2019年12月发布的《新能源汽车产业发展规划(2021-2035 年)》征求意见稿中,已经指明了方向,即大功率、智能化、网络平台化。
征求意见稿中第六章内容明确提出要完善基础设施建设,而大功率这点也就意味着重点在于直流快充设施的建设,补贴会更向这方面聚集,尤其是新能源公交车、运营车较多的大中型城市。不过,因为还会继续从绝对数量和车桩比两个维度设立建设目标,私人桩作为主力不可或缺,推进居民区充电桩建设、鼓励私人充电桩和公共充电站协同建设大潮流依然存在。
与以前盲目发展、过于注重补贴投建数量不同,第二点智能化对补贴方向有了新要求,政策支持方向也会由鼓励投资转向投资、运营、平台、用户等多角度考量,运营补贴将与运营质量挂钩,真正对因地制宜、合理布局、智能运营、用户第一的企业精准扶持。
第三点网络平台化,说明各运营商的网络流量数据利用和平台之间的互联互通开始受到关注,新的商业模式创新将受到鼓励。
目前,全国已有超过20个省市开始了地方政府充电信息监控平台建设,上海市2020年甚至开始按照信息互联互通和分时共享模式补贴。还可以想到,因为公共充电桩受到国家重视,投资建设广,不能互联互通的话其作用难以展现,因此政府也会支持充电桩产业上下游相关方合作,并协调各方利益诉求,解得行业发展利益最大化。
总体来说,政策上顺应充电桩行业趋势,帮助运营商良性发展,是合理与必然的选择。
【4】商业模式从单纯充电桩运营向综合出行服务运营转变
充电桩运营商收入目前几乎完全依靠服务费,大部分城市服务费最高价格有地方政策限制,以确保电动汽车使用成本低于燃油汽车使用成本。况且在目前激烈的竞争下,充电桩服务费低至0.5-0.6元/度,运营商盈利单一、微薄、投资回收期太长。
未来电动车智能化也是大势所趋,充电桩这一超大型流量入口必然要产生新的盈利方向。因此,充电桩运营商创造“充电桩+”盈利模式,向综合出行服务运营转变才是未来。
(1)综合出行服务运营更容易拿到融资
不仅政策补贴上越来越看重运营质量,当前市场资金也更偏向投资运营优秀的有盈利能力的运营商,率先开展综合出行服务的企业在新基建的加持下会引发巨大虹吸效应。另外,商业模式的转变需要强有力的资源整合能力,拿到较大融资额的企业也容易与竞争者拉开差距,相辅相成,强者恒强。
(2)利用流量入口优势开展出行增值服务
车主寻找公共充电桩需要通过如特来电、e充电、高德地图等手机app,作为流量的大型入口,充电桩头部企业可以依靠自身规模可以积累大量用户,与通信、云计算、智能电网、车联网等技术有机融合,不仅可以利用用户信息的大数据优化充电桩布局位置来提高利用率,还可以挖掘更多数据价值,展开更多的商业模式以及应用场景,如与商场、体育馆、电影院、饭店、景区等商业主体合作,开展“充电桩+”增值服务,既提升了用户的出行服务品质,也为运营商带来多样化的收入。

美国在公共充电桩选址方面更智能、更多样,运营商与百思买、西夫韦、全食超市、宜家等商业巨头合作,在他们旗下连锁店的停车场内安装充电桩,使得新能源车车主在店里停留的平均时间达到以往的3倍,带动更多消费,值得借鉴。
另外,我国C端私人用户对于公共充电桩使用频率较低,品牌意识还未固定,要提升用户黏性的化,还可以在app内推更多服务。像汽车销售、租赁、金融借贷、销售周边产品、培养社区功能等,都能增加营利点,加深运营商与用户的连接,加深流量壁垒。
例如特来电app,就通过查询充电桩位置这一基础功能带来流量,再通过发放一些优惠卷的形式吸引用户浏览,然后与京东白条、招商银行等合作开展金融服务,还逐步在销售一些产品,增加盈利多样性,还有社区功能等,用社交方式增强车主忠诚度。


能利用好充电桩流量的大数据,做好智能化运营,开发多元的服务方式,转变为综合出行服务商,那么充电桩运营商的景气周期将显著拉长。
(3)轻资产平台化运营
充电桩几大龙头目前大多处于重资产运营状态,交叉涉及多个环节,全面负责充电桩投资、供货、建设、运营,既是设备制造商,又是建设运营商,还是整体解决方案提供商,这种模式会对盈利能力与负债率有着较为不利影响。
在运营商重运营、行业专业化分工成为两大趋势的情况下,运营商亦将朝着轻资产方向发展,重点发挥其在建设、运维、服务领域的优势,更专注,做到平台化发展。
国内公共桩已经接入到各个充电桩平台,但私人桩的充电和数据共享还有很长的路,美国的车企在配建私人充电桩时多选择与专业运营商合作,合理分工以共享利益最大化。
ChargePoint在美国的市占率超过75%,全球建有11.28万座充电站,采用的就是轻资产模式,自身不持有充电桩资产,业务收入主要采取与车企合作销售充电桩产品以及联网充电桩收取网络费、交易费、维护服务费,并且做到了针对专用、私人、社会公用等多种应用场景设定不同管理系统,方便业主自主选择收费模式,运营非常细化深入。
【5】多方参与势力的沙盘推演
充电桩市场还远未成熟,倒是吸引了太多关注,充电桩数量的缺口和明确的政策指引也吸收更多不限于传统运营商的新玩家入局。
而且,新玩家容易看清之前行业走的弯路,学会从应用场景倒推所需资源,然后结合自身优势进入各细分领域,促使运营格局和行业生态不断发生变化,优化产业结构产生鲶鱼效应,有望促进行业健康发展。我们对各方势力进行优势梳理,再对可能发生的合作与对抗进行推演、探究。
民营企业:如特锐德、星星充电,已经形成一定规模优势,运转相对灵活,服务能力强,但是资金压力较大;
国企:国家电网、南方电网等,电网资源强大,资金实力雄厚,但是市场化机制相对落后;
新能源车企:特斯拉、比亚迪、蔚来等,有自主车型,客户黏性强,但因为不是主营业务,综合实力稍弱;
地产商:万科、恒大等,掌握重要的场地资源,但需要与运营商寻求合作;
互联网企业:滴滴、高德等,流量、资金方面具有优势,但属于轻资产运营,没有核心技术与重资产运营经验。
(1)运营商之间的竞争与合作
运营商是充电桩行业沙盘推演的核心角色。运营商主导也是充电桩行业现阶段的主要运营模式。
竞争上,充电桩行业集中度较高,龙头企业引领大方向,但是近几年特来电、星星充电和国家电网三龙头市占率小幅下行,一方面是公司不再盲目投建,放慢了速度,一方面也是因为更具竞争力的新玩家的加入。

各大运营商逐渐建立了自己的SaaS软件服务平台,可同时面向用户和商家,但各家共享数据的意愿却不强,导致车桩互联互通性不高,也逼迫了运营能力较弱的企业退出。
新加入的竞争者上,华为的直流充电模块、宁德时代成立的合资充电桩建设运营公司快卜新能源需要关注。两家强大的技术、制造能力和成本优势是有望加速突破电池和充电技术的,也可能通过市场竞争降低充电设施价格。
合作上,目前各个充电桩运营商的协同主要表现在每月定期向中国充电联盟上报数据,以对接到国家电动汽车充电基础设施监控平台,促进产业间的互联互通,避免由于竞争导致价格进一步降低而盈利能力减弱。
(2)车企自建桩与合作建桩模式并存
特斯拉是车企自建自营充电桩的代表。截至2020第一季度,特斯拉在全球建有1917座超级充电站,超过17000台充电桩,而累计Model S/X/3电动车销量为98.6 万辆,车桩比58:1,还有很大空间。特斯拉估值这么高估计也有这方面逻辑。

在我国,随着上海工厂产能抬升,对于特斯拉全球布局的重要性也愈发显现。2020年11月6日,特斯拉官方发布微博表示,到今年底,将在我国建成近650个超级充电站,超级充电桩和交流充电桩总量达7000余个,覆盖全国各主要城市及城市间连接线,京津冀、长三角、珠三角分布密度较高。
更多的新能源车企做不到特斯拉那样的规模,采取与运营商合作建桩的模式不失为明智的选择。比如车企为具备私人充电桩安装条件的用户配套安装私人充电桩,并提供1-2 年的运维和质保期,专业的人做专业的事,这样容易为车主提供更优质的充电体验。
而运营商在公共充电桩的发展也需要车企协同配合,首先是物理接口的互通,需电动汽车厂家和充电桩制造商统一标准;还可以将车企的汽车行为数据,包括车主驾驶习惯、行驶轨迹、用车时长、周围环境等与运营商互通,打破信息桎梏,实现充电数据、车辆数据、电网数据、环境数据、用户数据全覆盖,推动充电桩更合理的布局、更精细的运营和更专业化的服务。不过,这其中的利益分配将成为能否促成合作的关键环节。

(3)第三方平台的行业整合与利益冲突
第三方充电平台一般不直接参与充电桩的投资建设,而是通过自身的的流量优势、资源整合能力和商业模式创新能力将各大运营商的充电桩接入自家SaaS平台,像高德地图、滴滴出行等。
第三方平台目的在于掌握这一未来的需求流量,增加自身涉及环节,为用户提供更便捷的一站式充电体验,而对运营商来说,也可以为自身带来短期的高额流量,增加单桩利用率。
这种模式的难点也在于利益划分。因为收益来源于与运营商的服务费分成和以大数据挖掘为基础的增值服务,利益分界模糊,双方都难以在划分上妥协,例如19年4月特来电、星星充电和万马三家运营商就退出了滴滴旗下的小桔充电平台。
还有支付端,支付方式的互联互通已经将不同运营商的充电桩信息和支付方案接入同一款APP当中,但目前阶段却没有哪家愿意公开自身经营及流水情况,背后也是利益在作怪。
(4)合伙人模式的可能性
合伙人模式指由资源募集方提出需求,招募拥有所需资源的集团或个人共同进行分散式充电桩和公共充电站的建设运营,达成资源的合理分配和利益共享。要达成这类模式,首先要有一个老大哥,例如国家电网的强大电力资源与背景,才有一呼百应的能力,盘活充电桩上下游的产业资源,来改善运营商重资产的运营现状。
万科、恒大、融创等房地产商是可以通过此模式进入的,因为他们掌握了稀缺的场地资源,还可以帮助解决社区用电问题,不过背后估计需要政策和地方政府的牵线才行。
(5)外企还未真正进场
外企运营商还没有真正进场,预计接下来放开市场,外资品牌会加速进入后,会较大幅度的冲击国内产品,尤其是质量参差不齐,运营能力低下的中小运营商,好处是可能带来的新的模式创新和对用户服务的升级。
注:本文图表部分来源于万联证券、天风证券、东吴证券、东兴证券、东北证券、光大证券、川财证券、申港证券、艾瑞咨询、塔坚研究。



评论