文|创业最前线 刘静 王力纬
编辑|蛋总
面馆又一次迎来了高光时刻。
8月7日,瑞幸咖啡创始人陆正耀的“趣小面”正式开业,首批将进入北京、上海、广州、深圳、杭州等十四个城市。3日后,陈小春投资的面馆“七爷清汤腩”的广州分店正式营业。餐饮龙头海底捞自去年开启第一家“十八汆”面馆,也加快了开店的速度,目前3家已营业,6家待开。
盯上面馆的不仅有餐饮大佬、明星,还有商业嗅觉灵敏的资本方。
今年7月,和府捞面完成8亿元E轮融资,估值达60亿元,再次打破餐饮行业里的最高融资记录。截止日前,餐饮业共有亿元及以上的投资9起,其中3起为面馆连锁。红杉、高瓴、鼎晖、腾讯、碧桂园、弘毅百福等投资公司扎堆入局。

2021年7月餐饮业亿级融资项目,图/企查查,IT桔子,蓝鲨研究院
事实上,在这次资本围猎面馆之前,面馆品类就已经火过好几次。
2000年左右,兰州牛肉面开始遍布全国各地;2011年之前,味千拉面风靡大江南北;2014年,重庆小面馆开遍大街小巷,主持人孟非的“孟非的小面”,还有“嘿,小面”、“辣扁担”、“憨胖妈”、“老重庆小面”、“马记小面”等品牌接连涌现......
中国餐饮品类千千万,为什么轮番火爆的偏偏是面馆?
1面条的覆盖范围更广
俗话说,民以食为天。自古以来,中国人在饮食上颇费心思,研发出各种菜系与品类,来自五湖四海的食材触动着亿万人的神经和味蕾,也造就了全国各地千差万别的饮食习惯。
北方人喜欢吃面食,南方人喜欢吃米饭;山东人喜欢吃馒头、煎饼、烙饼,陕西人吃岐山臊子面、羊肉泡馍、肉夹馍,广州人喜欢吃肠粉、叉烧包、煲仔饭.....
有的城市相邻七八十公里,吃的东西都有很大不同。喜欢吃煎饼的鲁南、鲁西南地区中,博山吃酸煎饼,周村喜欢甜煎饼,西河有大煎饼.....
此外,中国老百姓还喜欢每天吃得不重样:早上喝粥,中午吃肉,晚上就得吃青菜;今天吃火锅,明天就想吃炒菜;冬天多炖焖煨,夏天多凉拌冷冻。
各地区形色各异的饮食习惯让餐饮品牌难以走出地域,形成“散点化”发展的中国餐饮市场特色;喜欢变着花样吃的喜好让餐饮行业的流行品类三五年就得换一次。这些是导致餐饮行业难做大、难永续发展的重要因素。
但这些问题,在面条上都解决了。
大江南北的人们都爱吃面,且各地形成了特色面条品类——北方有陕西刀削面、河南烩面、老北京炸酱面等;南方有重庆小面、武汉热干面、云吞面等;东部沿海地区有上海的葱油拌面、苏式汤面、沙县拌面,西部内陆地区有拉条子、兰州拉面、豆花面......
除了覆盖面广,面条不分性别,不分年龄,什么人都爱吃,什么人都能吃得起。
穷有穷吃,富有富吃。自己家煮个挂面加个荷包蛋,配点咸菜就能填饱肚子;星级大厨花十多个小时熬煮高汤,配上精工细作的珍惜食材,就能满足挑剔的味蕾。因此,无论是务工者、白领,还是富豪都对面条情有独钟。
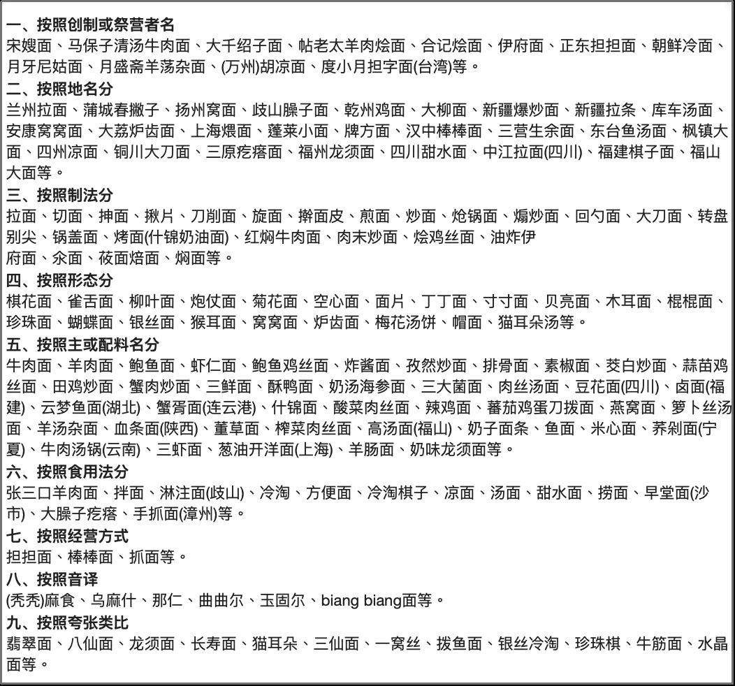
面条广受欢迎的原因,一方面,来自于面条的品类繁多,面条有几百个种类。仅陕西的面条种类就超过100种。

面条分类,图/《中国面条文化的魅力》,马兴仁
另一方面,面条的口味多样。面条的烹饪方式覆盖了中国大部分的烹调方法,如煮、炒、烩、焖、煎、蒸、炸、汆、涮等。随便一份炒菜,往面上一浇,就是一份拌面,一份汤配上一份面,就是汤面。中国有多少种菜肴,就可以有多少种面。
面条的面也有各种花样。根据食材不同分为白面、莜面、荞麦面、鸡蛋面、蔬菜面等;按照形状不同,有条、线、片、花、丁、湖、长、短、粗、细、宽、窄等等之分;还有形态的差异,如圆、扁圆、空心、带馅、糊状、窝窝、珍珠等。不同的食材、形状、形态口味又不一样。
在价格上,一碗面便宜的有4、5元的,贵的有300元。
无论酸甜苦辣咸,无论哪种口味、软硬度、形状和价格,“一面百吃"、“一吃百味”的面条,全部都能满足人们的需求。所以,有人可以天天只吃面都不腻,但天天只吃饺子、包子、馄饨的人很少。
与面条相比,无论是饺子、馄饨、包子、馒头、米饭,从种类、烹饪方式、口味上相对要逊色很多。
米饭的延展少,只有粥、炒饭、盖饭、饭团、汤饭等几种形式;饺子、馄饨、包子可以包裹的食材众多,但就餐形态终归相对有限,难与面条相媲美。其中,对于饭量大的人来说馄饨还容易吃不饱。
因此,能满足不同地区、不同收入、不同性别、不同年龄,不受南北方饮食习惯制约,且消费频次更高,不用进行市场教育的面条,能冲破餐饮区域性和“昙花一现”的限制,有天然做成大品类的基因。
据餐饮协会的统计数据显示,2020年全国共有快餐店近300万家,其中40%都是面馆。这种压倒性的市场基础和发展事实,说明面条品类具有的广泛的民众消费基础和生长土壤。
2面馆更适合大规模发展
事实上,除了更多人爱吃面条而让面馆生意具备一定的优势外,面馆也有更容易规模化的特点。
一方面,面馆操作更简单高效。
面条的关键部分分为面、汤头、浇头。在如今餐饮工业化的发展下,这三个部分全部可以由中央厨房统一供应。
据「创业最前线」了解,面条不仅有统一生产的干面条、预制鲜面条,还有现场出面的智能削面机、鲜面机。近来市场火爆的万杰智能鲜面机,从面粉到压出新鲜面条只需要8秒,面条的粗细软硬还都能调节,操作只需按一下按钮。
面浇头也有中央厨房统一生产的料理包,既能保证口味又能保留营养。操作过程也很简单,用热水烫几分钟复热,或者微波炉加热下,又或者蒸箱中蒸一蒸,剪开袋子倒入面中即可。

面条浇头料理包操作方式,图/1688
有了已经相对成熟的餐饮供应链做支撑,面条的出餐程序变得更简单。下面条有电脑自动控制时间,工作人员只需将煮好的面放入碗中,倒入料理包,有的再放点配菜即可。一碗面从点菜到出餐,2-3分钟就能完成。
以海底捞旗下的十八汆为例,有了煮面机的配合,出餐的整个过程一个人就能负责。有媒体走访十八汆时计算,忙时3分钟能出餐,闲时1分钟即可。
相比起来,其他中餐主食品类,无论是包子、饺子、馄饨的操作效率都不如面条。就算是最传统的操作形式,面条现场和面、擀面、炒卤,操作时间都比包子、饺子少,需要的人工也少。
因为包子要醒面、上蒸笼蒸,因此耗费的时间长。虽说饺子、包子的肉可以统一配送,但是为了保证口感,菜必须当天新鲜现切,还得人工包。
这就是为什么大多数好吃的饺子、包子店,都配有明档厨房,有面案师忙前忙后。这意味着其他主食品类的人工费用增加,经营成本升高,绩效水平面临制约瓶颈。
另一方面,面条的毛利率水平更高。
餐饮行业成本占比最多的三项为食材、人工、店铺租金。其中,食材占总成本比例最大,平均在30%左右。
面条的食材成本相对更低:通常4两左右的面条成本为5毛钱左右;浇头和汤底在真材实料情况下,加起来成本6元基本就能打住。
以相对低价的沙县小吃拌面为例,3两面条加麻酱、葱花,成本不超过1元,售价4-5元,毛利能达到80%;上海葱油拌面平均售价12元,食材成本仅2元,毛利远超80%;在一线城市,一碗兰州牛拉售价26元,食材成本在5元左右,毛利约81%;定位高端的和府捞面,对外披露的食材成本在25%左右。
这样的毛利对米饭类的快餐来说比较难实现。面条可以唱主角,放两三块肉、两三片菜叶,甚至只放葱油就能吃好。除了各种炒饭外,米饭都是配角,必须配足量的下饭菜。一配菜,成本大概率得超过6元。
除了食材,面馆所需要的人工也更少。餐饮工业化、数字化趋势下,面馆省去了对专业厨师、面点师的依赖。浇头烹饪环节的去除,也节省了后厨面积,释放出了更多就餐空间。
饺子、馄饨店的毛利尚可,但人工费用相对更高、操作更麻烦、模式更重。馅料的加工费时费钱,还得配面点师,面点师的培训又增加了时间和费用支出。店铺也必须保留明档、厨房。这让饺子和馄饨的成本很难下降。
而在零售价格上,面条、米饭、饺子、馄饨基本都在10-35元之间。同样的售卖价格,面条无论食材、人工、店面的成本上都更低,净利润自然更多。
总体而言,更多人爱吃面条就意味着这个市场巨大,操作简单则更省人工且更适合规模化,毛利率更高就更容易赚钱,如此看来面馆火得理所当然。
不过,面馆是否会与其他餐饮品类一样,最终无法摆脱昙花一现的命运?
3面馆的火爆才刚开始
面馆的火爆只是开始,真正的大潮远没有到来。
客观来看,餐饮行业是一门永不消失的生意。民以食为天,吃饭是刚需。在衣食住行中,人类不出行、没有住房、不穿衣都能活着,但不能不吃饭。一顿不吃饿得慌,有人的地方就需要吃饭。
在国家政策引导下,城市人口的持续增长也会释放更多餐饮需求。加之,外出就餐和外卖人群比例的持续扩大,增加了餐饮主流消费群体规模。艾瑞调研数据显示,超五成消费者因生活节奏加快而外出就餐频次增加,90后等网生代年轻群体更是其中主力。年轻人不会做饭、不爱做饭,外出就餐正在逐步代替厨房。
据国家统计局数据显示,餐饮行业每年都保持10%左右的增长率。2019年餐饮收入规模达4.67万亿元,同比增长9.4% ,复合年增长率为10.1%。受疫情影响, 2020年市场规模略有收缩,但长期来看依然向好。

2010年-2019年餐饮行业规模及增长率
图/国家统计局、中国饭店协会、中国烹饪协会、Wind
就面馆行业自身来说,整个面馆行业才刚起步。
目前,面馆绝大多数都是夫妻店的经营模式,有品类无品牌。
以全国分布最广、门店数量最多的面品类兰州拉面为例,根据“餐宝典”的调研显示,目前在全国范围内,兰州拉面馆数量大约有5万家,但仍没有一家头部品牌。曾经鼎盛时期的马兰拉面全国的门店总数也不过700多家。
竞争方面,面馆行业内部竞争较弱。面条种类繁多,相互之间差异化明显,互相竞争不激烈。不吃辣椒的不会吃重庆小面,吃拌面的不吃炒面,吃拉面的吃打卤面少......所以,经常看到一条街上两个不同的面馆相邻而开相安无事。竞争弱,就能防止行业因竞争压力侵蚀利润。
替代品上,米饭、其他主食类有便利店、自熟米饭的夹击。但是面馆却因为“需要经过现煮现做才好吃且不能久放”的特性,从而绕开了竞争。
加上餐饮供应链、服务企业的持续发展,面馆只需要做“拿来主义”,重点选定几件事:选品类、定风味、调口味、定价格,定商业模式,选店铺位置,保证食材安全,保证卫生合规,踏实运营。
中国传统餐饮文化源远流长,面条的品类和口味都是现成的,不用太做创新,几百种品类、风味、口味拿来即用。
在商业模式上也有很多参考,比如,众多的西式快餐和中式快餐的商业实践为面馆提供了许多直接和间接的模式经验。产品价格体系和店铺选址,有拿来就能用的成熟模式系统。就连营销工具、管理工具都有很多跑通的模板,面馆只需要把这些现成的模块汇总起来用好。
因此,在具备巨大容量、正在经历精细化趋势的餐饮赛道上,对拥有腾飞潜质的面馆而言,日前的繁荣不过才刚开始。面对海量需求和发展潜力,面馆是一条非常适合创业的赛道,也将孕育着庞大的商业机会。
*注:刘静,系北京先行营销咨询有限公司高级战略研究员;王力纬,北京先行营销咨询有限公司总经理,资深战略顾问。


评论