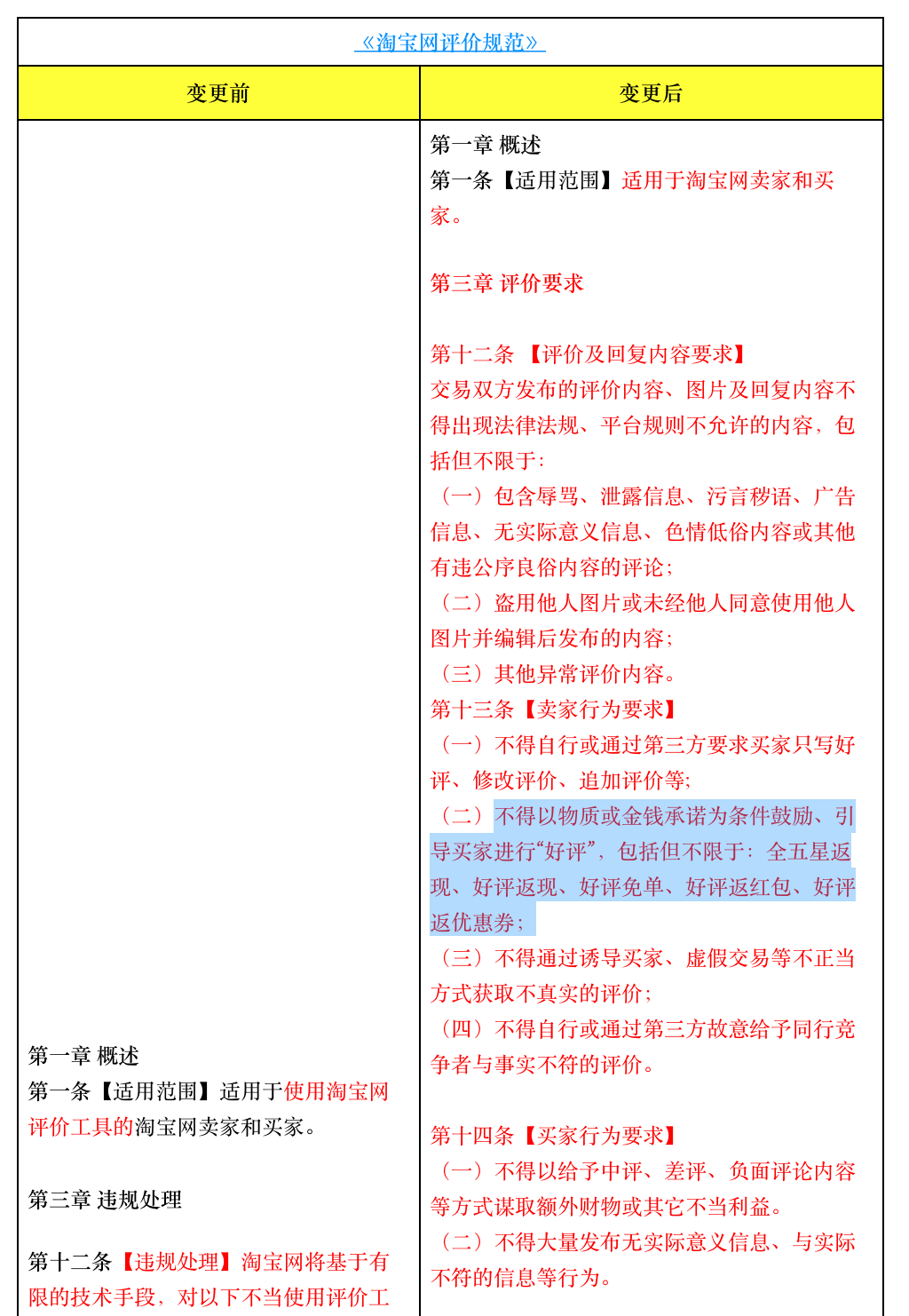
12月22日消息,淘宝网宣布将对《淘宝网评价规范》的相关条款进行变更,以提升评价内容真实性,此次规则变更将于2021年12月28日正式生效。
其中提到,卖家不得自行或通过第三方要求买家只写好评、修改评价、追加评价等;不得以物质或金钱承诺为条件鼓励、引导买家进行“好评”,包括但不限于:全五星返现、好评返现、好评免单、好评返红包、好评返优惠券;不得通过诱导买家、虚假交易等不正当方式获取不真实的评价;不得自行或通过第三方故意给予同行竞争者与事实不符的评价。

来源:界面新闻
12月22日消息,淘宝网宣布将对《淘宝网评价规范》的相关条款进行变更,以提升评价内容真实性,此次规则变更将于2021年12月28日正式生效。
其中提到,卖家不得自行或通过第三方要求买家只写好评、修改评价、追加评价等;不得以物质或金钱承诺为条件鼓励、引导买家进行“好评”,包括但不限于:全五星返现、好评返现、好评免单、好评返红包、好评返优惠券;不得通过诱导买家、虚假交易等不正当方式获取不真实的评价;不得自行或通过第三方故意给予同行竞争者与事实不符的评价。

评论