销量和市场占有率均大幅提升,比亚迪预计一季度净利润最低6.5亿

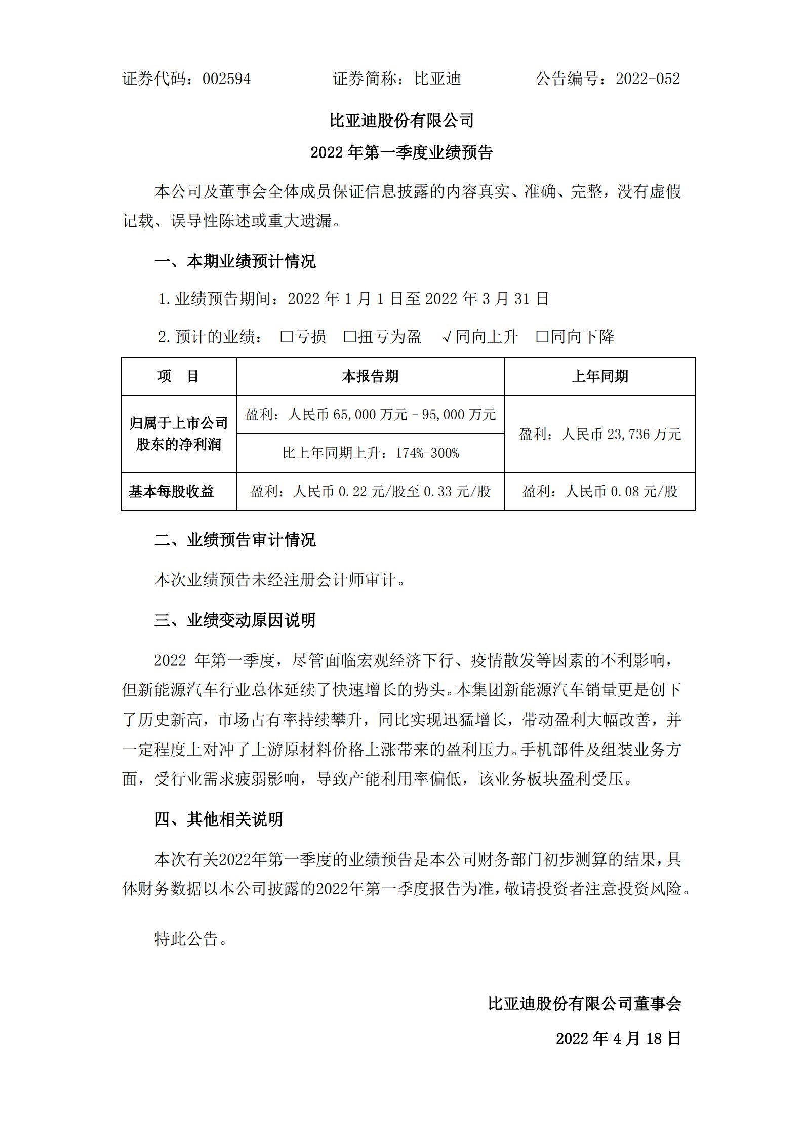
4月18日晚,比亚迪发布了2022年第一季度业绩预告,预告显示,比亚迪第一季度归属于上市公司股东的净利润预期为6.5亿至9.5亿元,同比增长174%至300%。

对于净利大幅增长的原因,比亚迪在公告中称,主要得益于集团新能源汽车销量的走高,市场占有率持续攀升,带动了盈利大幅改善。

比亚迪方面表示,2022年第一季度,尽管面临宏观经济下行、疫情散发等因素的不利影响,但新能源汽车行业总体延续了快速增长的势头。

在第一季度,比亚迪新能源汽车销量达到286,329辆,同比大幅度增加422.97%。

                                                                                                                                                                                    图片来源:比亚迪官方

 

未经正式授权严禁转载本文,侵权必究。

比亚迪

5.4k
  • 年赚近亿!比亚迪财险率先扭亏,车企加速涌入新能源车险
  • 汽车早报|两大央企汽车检测业务进行专业化整合 比亚迪1月德国市场销量暴增1000%

评论

暂无评论哦,快来评价一下吧!