文|红餐网 梁盼
预制菜越来越火了,一些品类也迎来了新的发展机遇。
在众多预制菜单品中,佛跳墙预制菜的发展不容小觑。根据京东数据,今年京东生鲜年货节期间,佛跳墙礼盒的关键词搜索频次突破10万+。
伴随着C端的火热,不少企业也开始布局佛跳墙预制菜。佛跳墙这道硬菜,因此走进了越来越多家庭的餐桌。
那么,佛跳墙预制菜的市场究竟如何?今天,预制菜频道就来和大家聊一聊佛跳墙预制菜的市场现状。
01 佛跳墙预制菜何以走热?
佛跳墙预制菜为什么会走热?
预制菜频道认为,主要有3个原因:
首先,佛跳墙用料奢华,以海参、鱼翅、鲍鱼等富含营养的食材为主,还灌入高汤慢炖,口感丰富,迎合了当下品质饮食以及健康饮食的餐饮消费风口。
其次,佛跳墙用到的食材繁多,烹饪工序也比较复杂精细,耗时也较久,操作难度大。对于不方便制作、不想出门“下馆子”,但又想吃佛跳墙的消费者而言,方便、快捷的佛跳墙预制菜便成为一个好选择。

图片来源:淘宝官网
最后,实现工业化生产后,佛跳墙预制菜的价格通常比堂食消费便宜。预制菜频道观察发现,在各大电商平台和线下商超,佛跳墙预制菜的价格从十几元到数百元上千元不等。
02 相关标准出台,能否推动佛跳墙预制菜持续发展?
不过,市场火热的同时,佛跳墙预制菜也存在诸多痛点亟待解决,比如行业标准缺乏,菜品质量参差不齐、食安隐患等。
比如,由于行业尚未出现统一的标准,在电商平台销售的佛跳墙预制菜出现了诸如图片与实物不符、食材不够新鲜、口味还原度低等问题,导致部分消费者对其并不买账。
不过最近有个好消息传来,在6月,两则关于佛跳墙的标准相继出台,行业乱象或将得到一定规范。
6月6日,京东生鲜联合中国预制菜产业联盟召开了预制菜食品战略媒体沟通会,发布并实施电商渠道首个“佛跳墙预制菜标准”。
据了解,该标准对食品添加剂、重金属、卫生、理化、微生物等涉及健康、安全的5大类指标做出了规范。
同时,在售前、售中和售后各个环节中,都有全方位的规范细则,以此规范佛跳墙预制菜的未来发展。
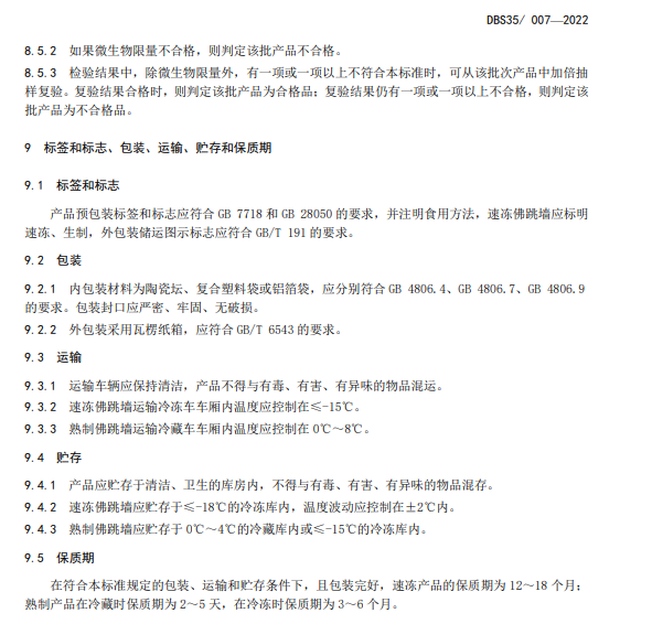
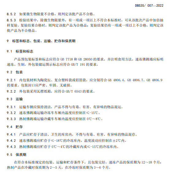
在更早之前,福建省卫生健康委员会也发布了《福建省食品安全地方标准佛跳墙》。

图片来源:《福建省食品安全地方标准 佛跳墙》
据悉,该地方标准将佛跳墙分为速冻佛跳墙和熟食佛跳墙,明确了佛跳墙的定义:以鲍鱼、海参、鱼胶、干贝和其他动物性水产品及制品为主要原料,经原料处理、烹调、包装等工序制成的产品。
同时,该标准还将佛跳墙的辅料、高汤进行了严格界定。对佛跳墙的产品分类、质量等级、技术要求、生产加工过程等也作出了相应规定。
在技术要求上,该标准针对包括原料、感官、理化指标、污染物限量、农药残留限量和兽药残留限量、微生物限量、净含量、食品添加剂等方面做出明确规定。
从这两份“标准”文件中,预制菜频道发现,佛跳墙预制菜的食安问题也得到了重点关注。
在预制菜频道看来,虽然佛跳墙预制菜尚且缺乏统一的国家标准,但相关机构以及地方公布的标准也能在一定程度上约束市场主体的行为,推动行业健康发展。


评论