文|贝克街探案官 车行运
7月4日,华为召开新品发布会,公司与小康(601127.SH)合作的ATIO问界M7同期发布。
华为对问界M7的期望,可以从华为常务董事、终端BG CEO、智能汽车解决方案BU CEO余承东的豪言中略窥一二:“如果说华为今天活不下去了,哪怕去做鞋子、袜子、桌子、凳子,都能打造世界级品牌。”
随后他又补充道:“我说话可能不怎么谦虚,我们华为就是用最严苛的质量标准,提升了产业的质量标准。”
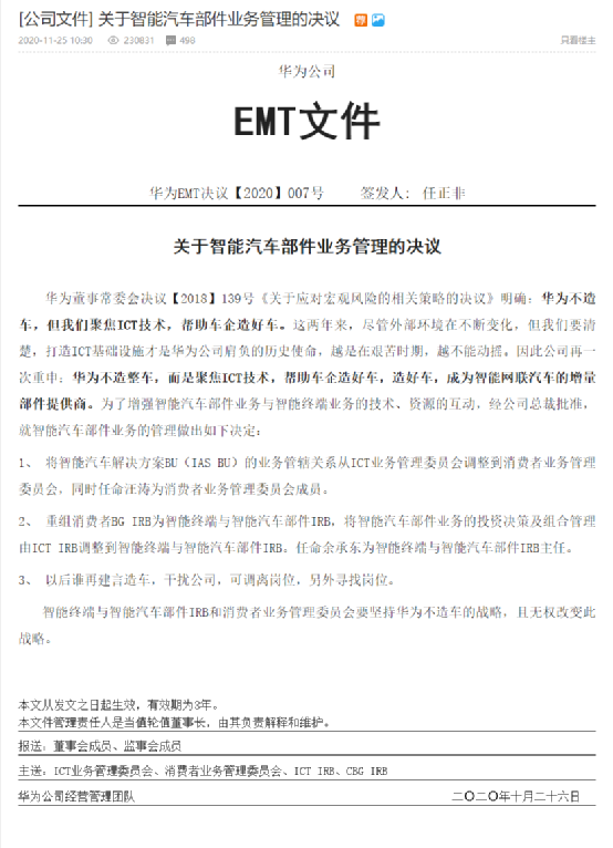
按照余承东所述,华为决定当得起“职业鲶鱼”的称号。而且根据华为心声社区2020年11月流出的《关于智能汽车部件业务管理的决议》,华为不造车的承诺期限为3年,换言之,2023年11月后,华为就有可能跨入整车制造业。

01 华为模式再次成功
无论华为2023年是否制造整车,自2020年至今,华为已经积累了大量经验,新品推出的节奏也越来越快。
进入2022年二季度,在华为与小康股份合作下,连推M5、M7两款新车,间隔仅为4个月,用余承东自己的话说,百年造车历史上,就没有这么快的。其实如果不是今年上海和东北疫情突起,M7面世时间可能更早。
此次小康股份生产的M7出现在华为新品发布会上,再次让外界认为华为已经开始造车。因为小康董事长张兴海甚至没有公布整车发售价格,而是由余承东宣布新车售价。但是换个角度来看,这正显示出华为模式受到整车厂的认可,否则,小康股份也不会同意M7的新品发布由华为做主。
众所周知,如今华为智能汽车解决方案BU的CEO余承东,正是此前手机业务的主要负责人,某种程度上,华为汽车业务和其曾经全球市占率第一的手机业务一脉相承。
2003年11月,在诺基亚、摩托罗拉占据国内手机市场时,华为主要做运营商定制机,在红海竞争中并不占优。9年后,定制机市场遭遇严重挤压,华为发力自主品牌,推出了AscendP1。
此时国内智能手机市场群雄并立,三星、小米、魅族、OPP0、Vivo等品牌掌握着绝大多数市场份额。而华为又因坚持使用当时与高通具有1-2年代差的自研海思芯片,导致P1/P2产品销量口碑双杀。
直到2013年,华为推出搭载海思K3V2改进版芯片的华为P6,才大获成功,此后P系列逐渐迭代,对市场的把握也更为精确。同时因三星大屏手机走红,华为趁势推出Mate大屏商务条列,2014年推出搭载升级版麒麟925芯片的Mate7,成为当时的爆款产品。
中低端市场方面,华为2015年推出畅享系列,主打性价比;2016年OPPO R9大卖,强调“全新拍照手机”,华为也开启定位于中端市场的nova系列,至今已经推出nova10系列产品。
回顾华为智能手机的发展史,产品与品牌共振是华为成为国内龙头的关键。这点如今同样套用在其汽车业务的发展。时至今日,华为已经拥有超过5500家授权体验店,许多门店已有问界M5等新车进驻,远高于各家造车新势力品牌商以及传统车企比亚迪的线下门店量,华为正在做的,就是将公司当年手机业务积累的品牌优势和渠道优势赋能车企,帮助车企卖好车。

02 造车显然“更容易”
众所周知,华为手机业务一度力压苹果、三星成为全球市占率第一,但是因为芯片限售导致整个业务停滞。而整车制造行业摆脱了先进制程芯片的束缚,从该角度来看,造车显然比造手机更容易。
华为依托手机业务的积累,切入智能汽车行业,而不造整车的短期发展策略,还能帮助公司汽车业务研究成果迅速落地。
从华为当前的汽车业务布局来看,华为依托长期积累的ICT技术,找到三种与车企高校合作的方法,分别为类似Tier1的传统零部件供应商模式,这种合作方式下,华为仅提供智能网联汽车的增量零部件或系统,而不参与汽车设计和销售等,目前华为已上市30多款智能汽车零部件(包括激光雷达、AR-HUD等),为产业带来更多技术创新。
第二种是HI(HuaweiInside)模式,华为与车企共同定义,联合开发,并使用华为的全栈智能汽车解决方案,为车企打造高端智能汽车子品牌。合作车企有北汽、长安、广汽等。
其中北汽极狐阿尔法S全新HI版高阶纯电轿车已于2022年5月上市发布,7月将开启交付。华为与长安、宁德时代联手打造的长安阿维塔11也于6月25日发布,并计划年内实现量产交付。
第三种是华为智选模式,这是华为对HI模式的进一步深入,华为深度参与汽车设计、品牌打造,搭载华为全套智能汽车解决方案,并进入华为销售渠道全链条,主要有华为和小康孵化的赛力斯、AITO品牌,问界M5和M7都采用智选模式。
若以华为手机业务来理解,以华为手机路径类比,Tier1模式类似于华为做运营商品牌(如前期ODM和后期麦芒),会持续赋能车企,但不是华为汽车业务主要发展方向。未来华为会将HI模式和智选模式并行。
相较于HI模式,华为通过智选的深度参与,能更好地进行技术支持、品控管理,智选模式或将类似于华为品牌的旗舰手机系列,成为华为内部最高阶的合作模式选择。问界M5销量表现亮眼,6月份M5销量达7021辆,且6月新增订单量达10685台,再创新高。
根据中航证券统计该车型自2021年12月上市以来,已经累计完成销售20193辆。与部分电动SUV竞品比较,在同价位段上,M5已经展现出一定的竞争力,有望继续抢占市场份额。随着问界M5的成功,未来或将有更多车企选择华为智选模式合作。

03 问界M7催化产业变革
对比M5,M7的升级较为明显,有望延续M5强劲的销售势头。
就产品而言,问界M7售价30-40万元,定位6座中大型SUV,长宽高分别为5020*1945*1775mm,轴距为2820mm,尺寸大于同价位段宝马X3、奥迪Q5。
动力系统方面,问界M7搭载Huawei Drive ONE增程平台与1.5T四缸增程器,配备40kwh电池,后驱CLTC工况(中国轻型汽车行驶工况)续航里程/纯电续航里程可达1,220/230km,相较于纯电动ModelY,解决了用户里程焦虑的痛点问题。而且该款车型最大扭矩360N*m,百公里加速度4.8s,在可比车型中居前。
智能化配置方面,M7搭载鸿蒙座舱系统、15.6英寸2K中控大屏、Huawei Sound车载音响、支持L2级辅助驾驶及Petal Maps的地图导航,对BBA等传统厂商在售车型形成了降维打击。
这不是危言耸听,问界M7采取业内首款商用零重力座椅,30°悬浮升降,独创3轴动态调节,6电机驱动,支持座椅通风、加热、按摩;乘员舱空间达到2605mm,空间转化率(乘员舱空间/轴距占比)达到92.4%,超过宝马X7、奔驰GLS400及奥迪Q7L等高端车型。
而最值得关注的是,问界M7搭载鸿蒙座舱操作系统,对比特斯拉ModelY更为流畅,能够与手机、智能家居、智能手表等进行无缝流转,分布式全场景协同,百万应用上车,常用常新。
而其他如128色氛围灯、静音电吸门、无线+有线超级快充、镂空式控制台设计等,无一不提升用户使用体验,仅以无线快充为例,车厢内由于空间密闭及阳光照射等因素,本就容易发热的驾驶舱空间,如果需要给手机无线快充必然会增加手机发热量,华为给无线充电增加了涡轮散热风扇,提升充电速度的同时,大幅提升手机电池充电的安全性。就此而言,问界M7同时解决了车主电动车、手机两个产品的续航焦虑。

从问界配置来看,该车在高阶智能驾驶有所取舍,其实这也无可厚非,毕竟国内路况现阶段并不允许高阶自动驾驶上路,仅逐步扩大高阶自动驾驶试验区间而已,但放弃高阶自动驾驶节省的成本又可以大幅提升内饰等配置,从而满足目标客户群体用车需求。
从2021年12月推出问界品牌至今,小康负责研发、制造、交付、服务以及创造全生命周期的用车体验,华为则深度参与产品定义、品控及渠道销售,一方面充分运用小康整车生产制造能力,另一方面华为凭借在ICT领域的深厚积淀及对To C 端的认知理解提供赋能。如今若问界M7再度突破M5销量记录,与华为深度合作的车企将逐步增加。


评论