文|海克财经 范东成
卡塔尔世界杯号角已吹响两周有余,国内互联网玩家正为了流量各显其能。
拥有版权的抖音提供免费直播,全站热推世界杯相关内容,美团、饿了么将球赛与外卖联系起来。小红书则从内容角度发力,拉来齐达内、穆里尼奥、西蒙尼等足坛大将发布官宣笔记,还与比利时队、西班牙队正式达成战略合作。在小红书的世界杯专题内,用户可以聊比赛、猜比分。话题“卡塔尔世界杯”已有超过16万篇笔记,超过665万人浏览。
放大内容池子以打动更多用户,小红书横向拓展的意图一目了然。国金证券在2022年3月发布的一份研报中称,小红书是女性阵地,女性用户占比89%,男性用户仅占11%。同年6月QuestMobile数据则显示,这两个数字已分别变动为69.3%与30.7%。从美妆、穿搭,到体育、汽车,不同领域的热点填充正在提升小红书的男性用户比例,让平台更大更全。
由覆盖面极广的高光赛事切入,这一策略本身没有问题,但要想在全人群中真正打响品牌,则显然还有长路要走。
我们从小红书与抖音的世界杯落差里或可捕捉一二。

齐达内小红书账号目前粉丝2.8万,热度最高的是因形似吉祥物而走红的卡塔尔小王子,粉丝78.3万。搜索相关关键词可见,邀请小王子本人拍摄或偶遇小王子的视频点赞量几万到几十万不等,平台热度排行靠前。而很多人知道,小王子在入驻小红书3天前既已以相同昵称“拉伊卜小王子”入驻了抖音,短短数日,粉丝暴增至1550万,且时下仍在攀升,其发布的首条短视频,截至海克财经本文发稿,点赞量已逾368万。

要走长路的还不只这些。
上线逾9年,小红书现在的slogan是“标记我的生活”,内容堪称海量,能打的工具却委实不多:视频仍在蓄力,打法玩不过抖音、快手;电商小有斩获,全链路根基尚浅,遑论追赶淘宝、京东、拼多多等头部玩家;社区不无长板,资本向故事性不足,时局因素更是加剧了这一层。
同属互联网社区的微博、B站、知乎,已分别于2014年4月、2018年3月、2021年3月在美上市,又纷纷在港完成了二次上市。与小红书有关的此类小道消息所在多有,且不排除官方主动释放的可能,但迄今小红书无论美股还是港股,既未递表,更未挂牌,估值则已由2021年的200亿美元据传已降至100亿-160亿美元。
依照官宣及第三方调研机构数据,小红书的用户规模仍在持续增长,但其商业化推进则举步维艰,盈利状况亦不明朗。能否上市当然不是研判企业是否成功的唯一标准,但对拿了腾讯、阿里、淡马锡等机构数轮大钱的小红书来说,当前被收购的可能性为0,上市是必须踢出的一脚,而比上市更重要的则是如何基于社区生态找到一条理想的变现路径。
01 潮流是双刃剑
完美日记、花西子、元气森林等品牌的出圈以及露营、飞盘等休闲项目的火爆充分说明了小红书的潮流塑造能力。
这种能力来自规模庞大的年轻用户。
据官方数据,目前小红书用户72%为90后,50%用户生活在一二线城市,其笔记分享者已超4300万。
发烧友KOL在笔记中展示和推广某个项目,受欢迎的项目会在小范围内形成圈层。如果该项目特质与用户需求契合,平台便会推波助澜,使更多用户参与其中并分享笔记,最终汇聚成潮流。
低门槛易拍照且包含社交属性的项目最易流行。
以飞盘为例,这项运动进入国内超过10年,2007年已有第一届极限飞盘公开赛,但它一直停留在小众层面。直到2021年10月越来越多用户在小红书上分享进而引爆,飞盘才渐渐走入大众视野,2022年春季开始流行。相较足球、篮球等传统运动,飞盘更轻量化,对新手较为友好,玩家在训练和比赛过程中还能收获个人照片,自然更易铺开。
露营也是原本较为小众的户外项目。疫情使长途旅游受限,近郊短途游玩成为用户新宠,露营应运而火。帐篷、桌椅、烧烤架、食材等必需品均可以由露营地商家准备,消费者人人皆可参与,只需要到场花钱就可以享受到便捷的服务。
艾媒咨询数据显示,截至2022年8月24日,小红书带有“露营”等关键词的相关笔记数量超过了419万。小红书官方公布的同年7月中旬数据为394万篇。如果两数据均为真,那么,小红书在约1个月的时间里,相关笔记增加了25万篇。另据称目前小红书上露营相关商品数量已超4万件,入驻营地已逾1000家。
小红书基于用户规模和用户黏性而建立起来的潮流塑造能力已渐为人知,但潮流最终去往哪里则是个事关重大的问题。
庞大的用户群体分享真实生活,平台再对其中部分内容进行推流,从逻辑上讲,形成潮流不是难事。但小红书在提高用户打开率和参与度的同时,也使得平台生态泥沙俱下,内容良莠不齐。
拿小红书饱受诟病的炫富问题来说,平台初衷或许只是推动用户记录日常生活,但由照片呈现的精致生活比普通分享更能收获流量,于是博主们开始内卷,你发兰博基尼,我发玛莎拉蒂,吸引眼球的负面效果就是炫富成风。
潮流的形成有其客观规律,流量不会主动分辨内容的真假优劣。一个博主发寺庙拜佛有了流量,万千博主便会蜂拥而至,以至出现所谓的“佛媛”,此外还有“飞盘媛”等。为此,网友一度戏称小红书是“媛宇宙”。
滤镜问题同样由此而来。
许多博主动辄号称挖掘小众美食、小众景点,实际上靠的是后期拉到满格的饱和度,真实情况常常让人大呼诈骗。小红书多次因为此类负面消息出圈。
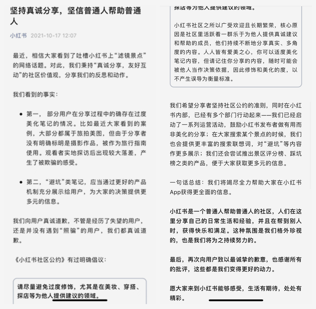
2021年国庆节期间,有网友晒出了自己所拍原图与小红书上图片的对比,直观展现了滤镜的美化能力。在这之后的10月17日,小红书通过官方微信公众号发出了题为《坚持真诚分享,坚信普通人帮助普通人》的致歉信,称会通过改善产品机制来帮助大家获得更全面的信息。

改变事涉生态健康,因此单就想法而言,这一点无可怀疑,但改变的动力有多大、机制调整得够不够则至为关键。站在用户侧打量,小红书因内容野蛮生长导致的问题,此后迄今依旧屡屡发生。
以较高关注度事件为例,在致歉信发出10个月后的2022年8月,四川彭州龙门山镇附近突发山洪,造成多人死伤。一个在当地有着清晰警示牌和物理围挡的地质灾害点位,竟有众多游客兴致勃勃前往游玩,小红书等平台的“种草”与之高度相关。
据海克财经了解,事发前,小红书上关于成都周边游的很多笔记推荐了该地点;而相关内容被处理后,平台上仍有不少博主在积极推荐废弃矿坑、野生瀑布、下游河谷这类并不安全的“小众景点”。
02 距离上岸还远
从小红书自2013年6月创立以来其slogan的频繁变动轨迹中,我们可大略感知其在寻求平台定位上的艰难与焦灼。
历经2014年“找到国外的好东西”、2015年“全世界的好东西”、2016年“全世界的好生活”,再到2018年“标记我的生活”,小红书为自己圈出的生意范围渐渐从“东西”变成了“生活”。
来到“生活”之后,小红书的运营思路有了大幅升维:无论是露营、飞盘,还是炫富、拜佛,都可以是“生活”的一部分,这有助于拓宽内容品类,吸引更多流量。
打出“生活”标签,意味着景点、食物、穿搭、运动项目等都不仅仅代表物品或行为本身,更代表生活方式和品位。正如知乎网友评论,小红书就像葛薇龙姑妈的衣橱,里面是一个华美精致、声色犬马、载歌载舞、令小女孩儿惊讶又向往、心里痒痒的又暖融融的新世界。
当“生活”与消费直接连通,笔记内的品牌、项目、景点就都成了花钱即可买到的“生活品质”,这是显而易见的商业化空间。因此,用户从“种草”到“拔草”的完整行为链条就成为小红书重注追求的商业闭环。这也正是小红书在电商方向上反复尝试的原因之所在。
业内人熟知,小红书甫一上线即投入海淘,社区内容主要围绕“买什么”“怎么买更划算”等购物问题,自带“种草”底色。2014年底,小红书开始着力发展自营跨境电商平台“福利社”。
彼时跨境电商如火如荼,消费者信息需求巨大,小红书本身的发展十分迅速。2015年6月,小红书官宣用户量超过了1500万。根据海淘市场用户规模计算,这指向的是行业大盘里有62.5%的用户会从小红书获取信息。
但福利社的发展不如预想。
小红书未能建立起包括供应链、物流在内的完备而强悍的电商体系,而这导致发货慢、配送慢、售后体验差等一系列问题得不到根本解决。
易观分析数据显示,自2016年起,跨境零售电商市场竞争格局已形成头部效应,天猫国际、京东全球购、网易考拉海购稳居行业前三,市场份额相加超过了60%;小红书跨境电商业务处于腰部位置,市场份额约为5%,且这一数字从2019年开始逐步降低,到2022年第三季度已仅剩2.2%。更直白一点讲,小红书自营电商福利社一直存在,只是它在行业当中已越发无甚声量可言。
小红书咬定电商不放松,但其推进策略不够生猛有力。
受政策变动和市场竞争等多重因素影响,国内跨境电商平台的路这几年越走越窄,洋码头的日渐颓败即为生动一例,海克财经2020年9月25日文章《BAT不爱洋码头》对此有所展开。而小红书从跨境电商转向全面兼及国内供需应该说是明智之举,奈何其在该方向也未交出亮眼答卷。
摸过的石头已经很多,它们包括但不限于以下几个:2019年11月入局直播电商,但战绩难望抖音、淘宝等头部平台项背;2020年10月内测淘宝外链;2021年8月力推“号店一体”,鼓励品牌和博主开店,但不久又切断了外链;带火了露营等项目之后,2022年1月上线了包括露营、滑雪、徒步、户外餐厨等主题在内的泛户外生活方式一站式自营购物平台小绿洲,但从用户评价看,小绿洲仍颇稚嫩;2022年从618到双11再与天猫、淘宝走到一起,力图打通在小红书“种草”后到天猫、淘宝“拔草”的通路。
显见的是小红书的电商运营能力与其社区运营能力并不匹配。许多兴起于小红书的品牌有了一定积累之后往往会将阵地转移到天猫、淘宝等能直接获取电商流量的平台,因为“种草”价值无法在小红书内兑现。
据艾媒咨询计算,2020年小红书电商GMV即商品交易总额不到70亿元。这是个什么概念呢?我们不妨引入一个参照系:同年双11首日,李佳琦直播间与薇娅直播间的GMV相加接近80亿元。
依照官方信息及天风证券等第三方研究机构测算,电商对小红书营收的贡献不足20%,绝对大头是广告,占比超过80%。据称2020年小红书广告营收6-8亿美元,换算成人民币即40-60亿元,而其2022年广告营收目标为240亿元,是2021年的两倍,是2020年的4-6倍。
广告拉动了小红书的营收增长,但上游环境变化正对广告市场形成重压。
QuestMobile数据显示,2022年前三季度,中国互联网广告市场规模分别为1429.2亿元、1474.4亿元、1663.3亿元,同比增长率分别为3.9%、-7.6%、5.1%。广告主们现在更倾向于将预算投入到更为专擅直播和短视频的抖快等平台。小红书的焦虑不难想见。
03 亟需辟出新路
支撑小红书影响力日增的是不断壮大的用户规模。
官宣数据显示,小红书注册用户在2017年5月、2018年6月、2018年10月、2019年1月、2019年7月分别突破了5000万、1亿、1.5亿、2亿、3亿,而其MAU即月活跃用户数在2019年7月、2021年12月分别突破了1亿、2亿,此后迄今未再公开披露最新数据。
但广告增长与用户体验是矛盾的。强大的“种草”能力源自用户的真切感受,但广告往往打着“真实体验”和“种草”的名义,与普通用户日常生产的内容混杂在一起,受众往往难以分辨。
据海克财经观察,小红书广告业务主要包括以下三种:一是广告资源售卖,包括开屏、信息流、搜索竞价等;二是品牌合作抽佣,也就是在内容种草的广告笔记中向品牌方和博主抽取佣金;三是笔记推广,即花钱买流量。
软广“种草”最接近普通用户的真实分享,效果好,但也最容易引致用户反感。品牌和博主还有可能为了免除佣金而绕开平台的官方渠道进行交易,平台难以管控。
由于图文内容制作门槛比视频更低,小红书上代写、代发“种草”帖的灰色产业猖獗。而一旦失去源自真实体验的社区生态,所谓标记生活也就无从谈起,本应建立在公信力基础上的用户忠诚度也便成了无源之水无本之木。
2022年5月,B站UP主“滤镜粉碎机”发布了一条直击小红书代发笔记情况的视频。该UP主杜撰了一款并不存在的护发产品并拍摄了一些“产品图”,仅花5000元就让多位小红书博主发了帖,将产品吹成了爆款。
需要指出的是,小红书此类社区治理其实一直在进行,但尴尬之处在于,治理手段不够精准,这导致灰产并未禁绝,副作用则颇明显。据海克财经观察,很多用户发帖反馈自己发布的笔记完全是个人体验,但被平台判定成了广告,这让他们非常不满。
要解决广告营收与用户体验间的矛盾,最直接的办法是找到新的增长曲线。这是小红书试水旅游等业务的一个重要原因。
2020年,小红书与订单来了、小猪短租等平台合作,开通了预订民宿等功能。露营自小红书而红,亦在其加码范畴。2021年9月,小红书成立了露营公社,上线了露营地预订系统。2022年7月,小红书成立了旅游文化公司璞真乡里。天眼查显示,后者经营范围包括露营地服务、游览景区管理、游乐园服务、公园及景区小型设施娱乐活动等。
撇开疫情冲击不谈,单就旅游行业特质来说,它看似简单,实则颇复杂。机票、火车票、酒店等标品,供应方式各有不同,它们极其考验资源和经验的积累,入局门槛很高。像马蜂窝这样专注旅游多年的垂类社区尚且只扮演了OTA即在线旅行社的中间商角色,新玩家小红书如若做重,挑战就更大。
小红书目前的做法是绕开机酒,从民宿、露营这些以独特体验为招牌的产品切入,贴合社区内容提高转化。但业内有观点认为,这些产品具有非标属性,难以快速规模化,口碑也容易参差不齐,而这将拖慢扩张节奏,平台很难强势打通从社区到商品的完整闭环。
滤镜标签带来的负面影响需要再度提及。
目前绝大多数旅行爱好者并未将小红书作为其获取相关信息及预订行程的首选。风光摄影师小冉向海克财经表示,他会在小红书上分享自己的摄影作品,但做旅行规划时一般不依赖小红书,因为深度长篇的攻略信息较少。他说,之前拍摄北京秋季的黄叶、红叶,他都会使用小红书先搜索目的地的前线情报,但从未使用过旅行相关的预订功能,平时用的还是携程、飞猪等平台。
再看创作者生态。小红书迄今缺少足够出圈的头部KOL,创作者难有分层,而这使整个社区的调性颇为庞杂,不利于培养用户心智。
小红书一度被比附为中国的Instagram,但其体量和商业化程度都与Instagram相去甚远。
Instagram以品牌为导向,广告形式颇为丰富,用户亦颇认可其氛围。2021年,Instagram广告净收入156.5亿美元,而其平台之上还有一众诸如罗纳尔多、卡戴珊等粉丝过亿的顶流IP。更重要的是,Instagram有其自身文化标签,明星带来的调性加上色彩浓重、氛围清冷的照片被并称为“Ins风”,而这些在中国同样备受用户追捧。
国内互联网公司亦对“种草”业务虎视眈眈。除了众所周知被称为男版小红书的电商导购平台什么值得买,抖音亦在加码图文功能,且另行推出了独立APP可颂,再往前回溯则还有微博上线绿洲、知乎上线CHAO等。
横比国内友商,小红书的社区生态优势大概率不会陡然消失,但小红书接下去还能红多久,则要看它能否尽快敲定更具锋芒的战略方向并勇猛拿下前排位置。



评论