文|犀牛娱乐 方正
编辑|朴芳
临近岁末,吴彤PD主导的《无限超越班》因贡献出赵樱子系列抓马演出、惠英红怒摔剧本离场等尴尬片段,为“冥场面”频出的综艺2022书写了精彩的收官一笔。

不得不说,短视频确实深刻改变了很多东西,因为当我们试图回顾综艺2022时,那些反复洗脑的“名场面”总会在脑海自动播放,王心凌《爱你》的高甜暴击、宋丹丹领衔的尴尬九分钟、张婉婷主导的窒息PUA……共同凝结成我们对综艺2022的集体记忆。
都说“黑红也是红”,这句话放在如今的综艺市场简直如真理一般。毕竟在如今多数节目播完都“查无此综”的情势下,能否炮制出全民话题(即便是千夫所指的骂名)几乎是衡量一档综艺成败的主要标准。
回顾2022,虽然综艺市场总充斥着热度低迷、招商乏力等论调,但客观来说,这也是高口碑综艺频出的一年,蘑菇、声生、二喜、向往、浪姐、披哥等项目都给我们带来了足够的惊喜。换言之,2022整体的综艺制作水平其实是不降反升的。
想了很久要从什么角度总结2022,直到犀牛君在梳理这些综艺制作团队的过程中找到了答案。无论大环境如何变化万千,综艺市场可持续发展的终极奥义,是这个行业始终拥有一群默默坚守内容创新的PD团队们。
是他们撑起了国综的过去和未来。
“金牌PD”持续高产
2022是金牌PD发光的一年。
在梳理2022表现突出的综艺PD团队时,犀牛君明显发现,诸多在行业内外拥有广泛知名度的金牌PD,仍不负众望地在今年拿出了“有意思”的新综项目。

自出道就争议傍身的吴彤,今年的创作精力尤为旺盛,《王牌对王牌7》稳定发挥之余,吴彤年中与爱奇艺合作的《萌探探探案2》“还原”了《家有儿女》主创齐聚的情怀场面,年末的《无限超越班》连造爆点话题,几档节目都刷足了存在感。
王牌工作室如今已是蓝台的中流砥柱,吴彤的高产多半要拜资源倾斜所赐。而大千影业的赵林林团队与之相反,《闪亮的日子》质量小而美但全无市场关注度,谁料“最穷剧组”意外捧红《欢迎来到蘑菇屋》的“再就业男团”,后续团综《快乐再出发》在招商和完成度上都取得了励志般的进步。

如果大千影业是短期内异军突起的行业新军,吴梦知团队就是行业里前辈中的前辈。因《浪姐》职位连升数级的吴梦知,今年又亲自下场回归《浪3》《披2》的导筒位,连创王心凌、苏有朋等情怀爆点,彰显出吴PD制片能力的宝刀未老。
两档喜剧综艺仍是话题神作,《脱5》的白洪羽团队今年跳出舒适圈,先用《怎么办!脱口秀专场》开拓出脱口秀IP新可能,再携《战至巅峰》开辟出电竞综艺新赛道;爱奇艺小怪兽工作室的《二喜》维持了前季的热度和口碑,但团队筹备很久的《我们民谣2022》至今还没能与大众见面。
国民级PD也在今年拿出了新作,“爸爸去哪儿之父”谢涤葵的《桃花坞2》又用“尴尬九分钟”拿捏了黑红话题流量;粉丝最多的严敏今年自创职业游历真人秀《新游记》,严敏这次虽然饱受争议,但该节目其实是今年新综项目里最具野心的实验之作。
卫视综艺的PD团队今年也在狂刷存在感,王征宇携许知远重新激活了《向往的生活6》的全新看点,刘伟、刘建立今年临危受命“改版”《快本》,年底的最新一期《你好星期六》终于迎来了大面积好评。
今年很多卫视也都拿出了讨论度尚可的新综项目,从浙视姚译添团队操刀的《奔跑吧6》《嗨放派2》、东方卫视陈虹团队主导的《我们的歌4》、施嘉宁团队制作的音乐剧综艺《爱乐之都》等项目中,我们都窥见到了这些IP的持久生命力。
诸多芒果系PD团队则在今年开发出海量实验新综,洪啸工作室抛弃《歌手》IP后新造的《声生不息》市场关注度颇高,任洋团队一边升级改造《时光音乐会2》、一边从0孵化出美术生综艺,赵文海团队则用《初入职场的我们·法医季》《法医探案团》独创了法医综艺“新物种”。
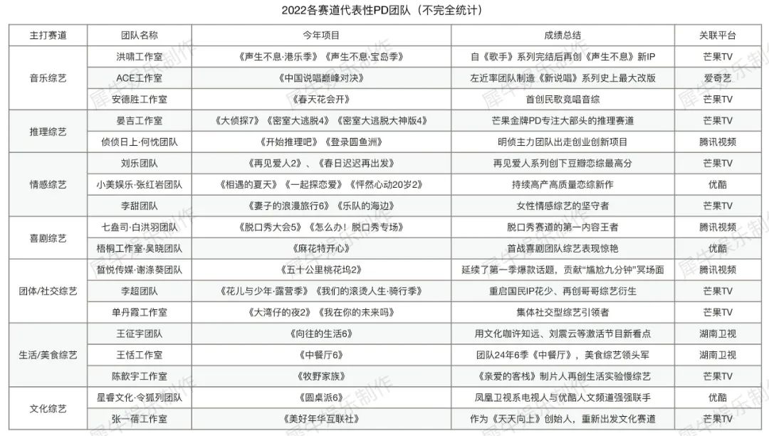
“赛道王者”独霸一方
2022也是赛道王者齐发力的一年。
通常而言,所有个体户开饭馆前都需考虑,是要开一家各地菜系都兼备的综合型饭馆,还是专注研究一门菜系做成特色招牌店。同样的道理,综艺行业有综合型PD作坊,就有赛道型PD作坊。

时至今日,但凡提及某综艺赛道,我们总能自动联想一些如雷贯耳的团队。洪啸工作室就是典型代表,这位洪涛大弟子舍弃《歌手》系列后,于今年炮制的港乐综艺《声生不息》得到了陆港两边的热烈追捧。很显然,已在筹备的《声生不息·宝岛季》必将是明年综艺市场的一个候选爆款。
今年专注音综的PD团队来头都不小,出品《中国说唱巅峰对决》的ACE工作室其实是爱奇艺头号潮综团队“YOH工作室”拆分后的新团队,犀牛君很期待该团队后续的独创音综项目。曾缔造高口碑音综《幻乐之城》的安德胜工作室,今年则拿出民歌竞唱综艺《春天花会开》,这个专注音综的团队正爆发出极强的制作潜能。
推理综艺赛道目前主要被两个团队包揽,一个是知名PD晏吉带领的工作室,这位综艺全才如今专注推理赛道背负着复兴《大侦探》《密逃》IP的使命。另一个是明侦小盒子团队出走自创的侦侦日上·何忱团队,今年与鹅厂合作的《开始推理吧》《登录圆鱼洲》都用实验内容给市场带来了新鲜感。
情感综艺赛道也慢慢被少数团队抢占核心话语权。张红岩团队以产出效率取胜,今年非常夸张地与优酷合制了《相遇的夏天》《一起探恋爱》《怦然心动20岁2》三档恋综。刘乐团队则因为接连制作两季《再见爱人》和《春日迟迟再出发》,开凿出虐恋式情感综艺的广阔新天地。
社交型综艺是典型吃经验饭的赛道,谢涤葵今年凭前季经验再造“尴尬九分钟”名场面,可谓把社交实验玩出了花。相较而言,今年以露营季重启《花少》的李超团队、炮制《我在你的未来吗》新社交综艺的单丹霞团队,好像都没摸到社交综艺的门道。
生活、美食类综艺往往是综N代宠儿,因为“陪伴感”恰恰是该赛道核心价值。今年王征宇、王恬继续操刀的《向往的生活6》和《中餐厅6》,都属于比较稳定能招到商的长线项目。与之相比,陈歆宇今年打造的全新生活实验慢综艺《牧野家族》就难以与前两者的热度抗衡,落了个收视扑街的下场。
文化综艺方面,最注重人文的优酷今年继续与星睿文化的令狐列团队合作,六季《圆桌派》已成为文化人最下饭的“电子榨菜”。而《天天向上》创始人张一蓓时隔多年重回芒果,再次捡回了她执着人文内容的初心,主打青春文化养成的《美好年华研习社》填补了Z世代国风文化综艺的市场空白。

坦白讲,上述这些在各垂类赛道“偏安一隅”的PD团队,其实更值得我们尊重。对于他们而言,每年要在与之打交道多年的赛道里寻求新的内容突破,其实需要更具魄力的内容创新精神,创新难度不亚于金牌PD团队们。
国综市场发展至今,也诞生了诸多在行业内外打出名声的金牌PD,但关于“谁是中国的罗PD”的这个问题其实一直未有定论。但犀牛君想说,2022如此多优质项目证明了,中国可能并不一定需要一个罗PD,各具特色的PD团队“百花齐放”就是保证国综市场生生不息的坚强后盾。


评论