文|连线出行 墨白
编辑|周雄飞
临近年关,沈晖的心情或许较为沉重。
作为威马汽车的CEO,他曾试图通过在微博上的发声,来推广他个人的影响力和威马汽车的品牌力。不是对汽车芯片价格上涨发表看法、就是评论自动驾驶落地难度、亦或者对于一些社会时事进行讨论。
如果粗略统计下他此前发布微博的数量,可以发现其平均每月都会发布15条左右的博文。但近两个月,沈晖变得“沉默”许多。
在沈晖的个人微博中,最近一条微博还停留在上月26日,是他转发了一家媒体对他专访的报道。这条微博的上一条,是他在9月底发布的一则讨论辅助驾驶的博文。相比于之前的活跃,沈晖在这两三个月的微博发声肉眼可见地减少了。

沈晖近期的个人微博,图源微博

如此变化的背后,其实凸显了威马汽车现阶段遭遇的诸多困境。
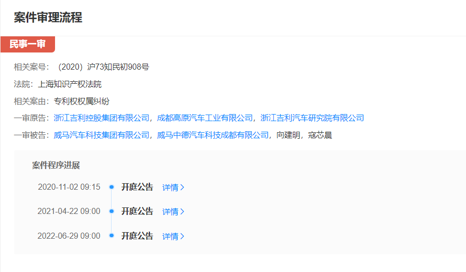
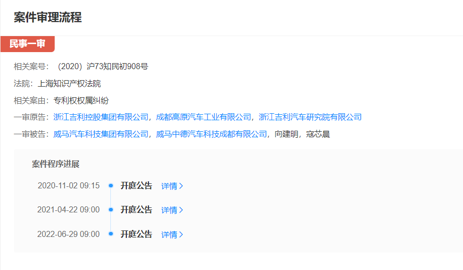
近日,据多家媒体报道,浙江吉利控股集团有限公司(下称“吉利控股”)与威马汽车的侵权案完成了一审判决。法院要求后者赔偿前者700万元以及其他费用,同时还要求威马停止使用涉嫌侵权的设计图纸。
考虑到沈晖在创办威马之前,曾任职于吉利,这事发生后一度被业内戏称为“沈晖被前东家给告了”。虽然威马官方曾透露这一判决对其发展不会带来太大影响,但这或许是雪上加霜的一次不利影响。
近期,威马汽车联合创始人杜立刚离任的消息被众多媒体报道出来,杜立刚曾任威马CFO,是威马汽车内部的关键人物之一。需要注意的是,杜立刚的离职是继陆斌之后,又一位从威马出走的联合创始人。
这些坏消息出现之前,威马汽车就已“命悬一线”。上月底,沈晖发布全员公开信,表示为了应对公司内部资金压力,会通过包括对高管和员工降薪、取消年终奖等降低成本的措施来缓解。
其实,对于威马汽车资金链危机的猜测在行业中一直存在,因为威马旗下产品的销量表现在这几年都不太乐观,其官方甚至在今年下半年通过不公布月度销量来遮羞。销量的走低,也致使威马的业绩表现走入颓势中,这点可以从它“增收不增利”的招股书中看到。
而随着这样一封公开信,进一步把威马汽车此前营造的种种利好假象戳破,内部资金短缺、命悬一线的事实被摆在了行业和公众面前。结合这些威马正在遭遇的不利情况,作为掌门人的沈晖也被业内视为今年造车圈中最惨的人。
在如今这样的情况下,沈晖还在试图通过借壳上市和全员降薪,来支撑威马的存活。那么,这些自救措施能否对威马起作用?沈晖的造车梦还能走多远?
01 遭吉利起诉、高管接连离职,寒气侵袭威马
威马与吉利的这场侵权案,已经延续了四年之久。
早在2018年,吉利控股以“侵害商业秘密”的名义提起诉讼,把威马汽车告上法庭,据连线出行获悉,当时吉利诉讼标的金额总计为21亿元,凭借这一金额,双方的侵权案也成为了国内汽车产业知识产权纠纷索赔金额最高的诉讼案件。
次年,该案件首次开庭,面对吉利控股的质询,威马汽车彼时对外表示,“威马汽车没有任何侵权行为,我们对赢得这起诉讼非常有信心。”
根据威马公开的招股书显示,就在它们这样表态的同时,也预留了6120万元预算,目的就是为了应对商业秘密和知识产权纠纷、以及2022年底至2023年中期完成对涉及纠纷的技术方案或者专利的更换或淘汰。
事实证明,这场历经三年的案件,最终以威马落败告终。根据上海市高级人民法院(下称“上海高院”)判决结果显示,威马汽车需赔偿吉利控股700万元,其中包括经济损失500万元,和为制止侵权的各项花费200万元。

吉利与威马的侵权案详情,截图自天眼查
此外,威马还需停止使用用于EX5车型上的5个汽车零部件图纸,因为就法院审理后认定,这5个图纸相关信息均属于吉利。换句话说,法院实锤了威马对吉利的侵权。
威马对吉利的侵权或许很早就已开始。据出行一客报道,从2016年以来,吉利旗下的成都高原汽车工业有限公司(下称“高原汽车”)有多位离职员工进入威马系工作,这些离职员工在高原汽车中均担任生产、技术和研发岗位。
耐人寻味的是,当这些员工加入到威马汽车内部后,威马旗下相关公司就在短时间内大量申请了与电动车技术相关的专利。在高原汽车看来,这些技术信息正是这些员工在高原汽车工作时掌握的核心未披露信息。
除了员工之外,威马汽车高层管理人员与吉利也有千丝万缕的联系。比如沈晖本人就曾担任吉利控股集团董事兼副总裁,联合创始人杜立刚、陆斌和侯海靖,分别曾担任吉利收购沃尔沃谈判团成员、吉利销售副总经理和吉利控股集团副总裁。
或许正因威马从上到下都显出“吉利系”的感觉,才让吉利很早就对威马展开了侵权的起诉。
就在沈晖面对“前东家”焦头烂额的同时,威马内部也掀起一阵风暴。
2020年3月,据多家媒体报道,当时威马汽车正在对旗下的出行事务部进行调整,该事务部总经理刘立群已经离职,该部门原下属的技术部和产品部正进行大范围减员。
面对这一报道,威马彼时否认了大面积裁员的说法,并把彼时这样的人员调整称为“正常的人员流动”。未曾想到的是,就在一个月后,威马高层又一位大员被曝离职。
同年4月,原威马首席营销官祁立人被曝离职,该职位由原威马华南销售总监唐军营接替其职位;四个月后,包括36氪等在内的多家媒体报道称,威马汽车联合创始人、首席出行官陆斌已离职。
对此,威马很快做出表态“陆斌因个人原因离职,感谢其为威马汽车发展做出的贡献。”
作为联合创始人,陆斌在威马创立初期担任威马汽车战略规划副总裁一职,分管战略规划和执行工作。在他的带领下,威马汽车建立了产品规划、市场营销、销售渠道、客户管理、公关关系、售后支持、出行服务等一系列体系。
也就是说,在2020年一年中,威马相继损失了刘立群、祁立人和陆斌三位高管,再加上此起彼伏传出的裁员消息,让行业内外对威马汽车有了“管理混乱”的认知。
而到了今年,这样的内部动荡还在继续发生着。近日,威马汽车另一位联合创始人杜立刚被曝出离职的消息。他在离职之前,曾担任威马CFO的职位,为威马早期的融资起到了关键作用。
如今,无论是针对杜立刚的离职传言、还是对于吉利对自身的胜诉,截止发稿前威马都没有做出正式的官方回应。在业内看来,或许是沈晖没空应对这些,毕竟在他面前还有更大的困境。
02 命悬一线的威马,努力自救
“Weltmeister”,意思是“世界冠军”,中文谐音为“威马”,这是沈晖为自己造车品牌取得名字。
威马汽车与“蔚小理”等造车新势力们前后脚成立于2014-2015年,彼时国内新能源汽车行业还处于萌芽期,沈晖当时略显自负的取名还招来了一些质疑声,但在他看来或许自己的造车品牌有实力叫这个名字。
相比于“蔚小理”三家的CEO,沈晖在当时可以算是造车领域的“科班出身”。因为他在亲自下场造车前,曾在博格华纳、菲斯克、吉利和沃尔沃等汽车相关企业担任管理岗位,对于汽车的制造、研发等流程在熟悉不过。
反观李斌、李想和何小鹏,在纷纷入局造车领域前,虽然与汽车领域打过一些交道,但本质上还是属于互联网行业,与真正的汽车制造有着过大的距离。正因这样,沈晖的威马汽车在那两年一度被认为最有潜力和最容易成功的造车车企之一。

图源威马汽车官微
起初,威马汽车也是这样表现的。2018年3月,威马旗下首款车型EX5在自家工厂生产下线,并于当年9月实现了交付。由于当时造车新势力中,也只有蔚来实现了交付,因此威马也成了唯二能交付的车企。
到了2019年,威马凭借着率先实现交付的优势,以1.6万辆的年销量排在了当年造车新势力销量排名的第二位,仅次于蔚来。按照一些威马前员工的话说,当时的威马是处于高光之中的,最明显的例子就是在融资时可以挑选投资人。
但这样的高光,威马并未保持多久。
经历了2019年的“寒冬”后,蔚来通过拿着来自合肥政府的融资走出了“ICU”,小鹏和理想也纷纷凭借登陆美股拿到了关键的融资,让自身的发展渐渐回暖。2020年“蔚小理”三家分别实现年销量为43728辆、27041辆和32624辆。
相比之下,威马在2020年的销量表现开始不再亮眼,当年实现销量仅为22495辆,肉眼可见地掉出了造车新势力的第一梯队,“蔚小理”三兄弟对它的超越是快速的。
再到这两年,这样的差距更加明显。根据公开数据显示,小鹏、蔚来和理想三家的销量在去年底均已来到10万辆大关的门前;而到了今年,这三家车企前11个月的销量均已超过了10万辆大关。
而对于威马而言,去年实现了44152辆的销量,今年前十一个月大约实现了3.23万辆。可见威马以这样的成绩与“蔚小理”对比,都已经没有了太大的优势,以至于行业内外有越来越多的人认为“威马已经掉队了”。
更为重要的是,由于威马在去年还未实现真正的规模优势,因此对其来说,仍处于“卖一辆亏一辆”的处境中。
连线出行通过计算发现,威马截至去年年底每卖一辆车,就会亏约18万元。虽然“蔚小理”同期也处于这一处境中,但相比于威马亏得更少一些,分别为4.39万元、4.95万元和0.36万元。
基于这样的单辆车亏损,威马总体的业绩也已陷入颓势之中。数据显示,2019年威马就已陷入亏损之中,当年录得净亏损为41.45亿元;2020年,这一亏损继续扩大至50.83亿元;再到去年,这一亏损甚至达到了82.05亿元,同比扩大了61.42%,三年亏损总额累计达到了174.33亿元。

威马汽车2019-2021年净亏损走势,数据来源于公开资料,连线出行制图
在这样的亏损之下,威马现金储备已然不多。根据招股书数据显示,截至去年年末威马现金储备仅有41.56亿元,不仅只是当年其亏损金额的一半多,同时也很难比得上“蔚小理”同期400-500多亿元的现金储备。
与此同时,威马内部也传出了缺钱的传言。据钛媒体援引相关威马内部人士透露,从去年到今年威马内部的资金压力已经很大了,为了应对危机公司内已经锁紧了大部分财政支出。
就此可以看出,现在的威马汽车早已褪去了昔日的高光,转而跌落到了销量低迷、资金紧张和内部团队动荡的生死存亡边缘。
面对这些,沈晖还在想着办法来拯救自身的造车梦。
他首先想到的办法,就是送威马上市来获得融资。早在2020年,威马就已传出想去科创板上市的消息,立志成为国内“科创板汽车第一股”,但这一上市进程很快被叫停。
遭遇了科创板上市搁浅的威马,在今年6月再度开启上市进程,并把上市地改为了港股。而到了本月,这一上市进程有了新的消息,据连线出行获悉,威马试图通过借壳Apollo智慧出行在香港实现上市。
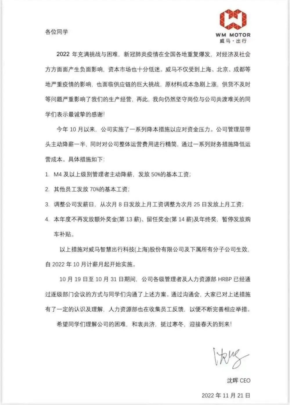
上市找钱的同时,沈晖也在为威马做着“开源节流”。上月底,沈晖发布了一份全员内部信,表示为了降低运营成本,应对资金压力,会对员工进行降薪,具体措施包括M4及以上级别管理者只发放50%基本工资;其他员工发放70%基本工资,取消年终奖等奖金、暂停发放购车补贴等。

网传威马汽车内部全员降薪公开信,图源汽车之家
正因如此,这样看似是“救命稻草”的自救措施是否能起效,就成为了沈晖能否延续造车梦的关键。
03 威马汽车,还能走多远?
威马的上市,还处于较大的不确定性中。
如上文所述,威马在今年6月向港交所递交了上市招股书等文件,按照港交所上市规则,如果预上市企业未能在6个月内通过聆讯,上市招股书将会被判定为失效状态。
连线出行在近日查看港交所官网,可以看到威马的招股书已处于失效状态,其官方截至目前也没有对此进行更新。
“对于威马自身来说,目前的销量还有待提高,自身的科技属性依旧不太明显,再加上其还在持续的亏损。虽然港股比科创板对于新能源车企的专利研发投入要求会低一些,但港股对于车企的盈利能力也是看重的,销量规模也是比较因素,因此威马想要在港股上市具有较大挑战。”出行行业资深专家刘潇对连线出行表示。
或许也是看到了这一上市道路的困难,威马或许会选择借壳登陆港股的途径。但这一途径同样有着一定的风险。
因为威马要借壳的Apollo出行,前身是“力世纪”,这家公司主营业务是从事销售珠宝产品、钟表及其他商品业务,整体业绩表现尚可。在刘潇看来,发展较好的Apollo出行最终是否能与威马达成借壳合作还不一定,同时即便顺利借壳上市,港股较弱的流通性也很难能帮助威马获得更多的资金来源。
追寻上市之外,沈晖在威马内部推行的全员降薪措施,考虑到目前威马还有着较大的亏损漏洞,其想要通过这样的降薪来填充,最终能达到的效果或许只能是杯水车薪。
这样来看,即便港股上市和内部降薪这两个措施在未来可以发挥效果,在业内看来都很难支撑起威马未来的发展。
毕竟对于威马来说,还有较多的短板亟需解决。
产品方面,威马目前在售的车型有三款分别为EX5、W6和E.5,从车型数量上可以算是较多产品的车企,但这些产品并没有在市场上实现全面开花,反而出现了销量快速掉队的现象。
会有这样的现象,主要还是因为产品力不足所致。外观设计方面,威马的大多数产品都不太具有明显的亮点,属于中规中矩的设计;软件上,虽然威马经常鼓吹自身在自动驾驶方面的实力,但其实现自动驾驶功能,更多是依靠外部自动驾驶企业的助力。
以至于中博联智库特聘专家张翔看来,威马在产品软硬件方面,均缺少足够的经验和技术积累,很难在日益竞争激烈的新能源汽车市场中争夺到优势。而作为威马高调宣传的下一代新车型M7,其上市交付也没了太多消息。
根据界面新闻报道,威马M7的上市交付目前已经被搁置,其中原因或许是因为威马拖欠供应商账款导致核心零部件断供。

威马M7,图源威马汽车官微
产品力不足的同时,威马也没有一个明显的品牌力优势。回望威马汽车的发展来看,在整体的产品体系中都缺乏一个爆款产品,从而让消费者对其品牌的认知不会特别深入。
威马目前试图将产品卖给B端,来提高一些销量。但这个举措,其实是把双刃剑,有可能影响自身的品牌力。
除了品牌力和产品力不足之外,鉴于威马近期遭遇的高管纷纷离职,在业内看来势必也会对威马之后的发展造成一定的不利影响。“管理层经历了缺失后,一般来说很难在短时间补齐空位,‘混乱’和‘无序’应该会在威马内部持续一段时间。”刘潇这样说道。
当面对行业内外长久以来对威马掉队的质疑,沈晖不止一次做出否认,并表示新能源汽车赛道是一条长跑比赛,威马还有机会。但在连线出行看来,如果威马不尽快解决以上这些短板问题,或许很难在这场长跑比赛中跑得更远,而对于沈晖而言,“行业最惨”的标签也许还要再戴一段时间。
(文中刘潇为化名)



评论