文|连线出行 周雄飞
华为汽车业务内部正发生着大变动。
近日,据华尔街见闻等多家媒体报道,华为智能汽车解决方案BU(华为车BU)正迎来多项人事调整。其中,以华为车BU COO、智能驾驶解决方案产品线总裁王军已被停职的消息最受关注。
据连线出行获悉,华为入局造车行业以来,主要以三种商业模式来开展相关业务,分别为:以传统Tier 1的身份向车企售卖零部件的零部件供应商模式;二是把华为的全栈智能汽车解决方案运用到车企合作伙伴产品的Huawei Inside模式。
第三种就是华为在产品定义、造型设计、营销、用户体验等各个环节参与更多,与车企在造车领域有更为深入合作的智选车模式,具体的例子就是华为与赛力斯共创的AITO品牌和问界系列车型。
需要注意的是,最近由媒体曝出被停职的王军,正是华为Huawei Inside模式的负责人。对此消息,华为车BU方面虽然对连线出行表示“属于正常的人事调动”,但也凸显出了Huawei Inside模式目前的困境。


Huawei Inside模式品牌logo,图源华为智能汽车解决方案官微
作为搭载了华为全栈智能汽车解决方案的车型——极狐阿尔法S HI版,自2021年上海车展亮相后成为了行业内外关注的焦点,但就销量看来,该车型去年每月销量仅有百辆之多;而阿维塔11,作为长安汽车、宁德时代和华为共创Huawei Inside模式的产品,截至本月初仅卖出了2100多辆。
这样的销量,放到目前的新能源汽车战场上,不仅与特斯拉、“蔚小理”等第一梯队玩家有着巨大的差距,同时在相应的细分赛道上,这些车型在销量上也无法占据优势。由此在业内看来,很大概率是因为该模式还没跑通的现状,让作为负责人的王军难逃问责。
一边是Huawei Inside模式被证明没有跑通、零部件供应商模式也没有太多声量,另一边华为车BU CEO余承东提出了2025年华为车BU要实现盈利的目标。
在这样的现状下,华为向智选车模式给予了更多的重视。
按照一些媒体的报道,北汽和长安都有计划与华为重新讨论是否在智选车模式上合作。此外,华为也被曝出相继与奇瑞、江淮等车企洽谈智选车模式进行共创事宜,同时华为也在与赛力斯智选车的合作中加强话语权。
虽然智选车模式越来越被车企看好,但也有业内人士表示担忧,因为北汽等车企较赛力斯更有实力,与华为智选车模式合作上也会存在更多不确定性。因此,在盈利的大目标下,如果智选车最后一条路都无法真正跑通的话,留给华为的选择或许只有亲自下场造车唯一一条路了。
这就意味着,智选车模式的成功与否,已成为华为是否会真正造车的关键一役。
01 Huawei Inside模式将被放弃?
随着王军被停职,也让Huawei Inside模式陷入不确定的局面中。
针对众多媒体的报道,余承东很快回应称,(此次)是正常的人事调整变动,(华为在车业务)方向上没有变化。华为车BU相关负责人也对连线出行表达了同样的回应。
这样的回应虽然很及时,但并未打消行业内外对华为Huawei Inside模式未来发展的担忧。不仅因为这些官方回应中并未说明这一模式未来会由哪位负责人带领,更为重要的是,这一模式目前已尽显颓势。
2021年,华为以参展商的身份与一众车企参加了当年的上海车展,不仅带来了全套Huawei Inside模式的展示,同时在它展台上还摆放了一辆基于这一模式打造的极狐阿尔法S HI版车型。

极狐阿尔法S HI版
这也是华为Huawei Inside模式在当年HI新品发布会上被发布后,再度向公众亮相。
为了让公众对于Huawei Inside模式的优势有更深的了解,华为在当年车展期间,还高调放出了该模式下智能驾驶方面的路测视频,由于视频中的测试车实现了城市内道路的自动辅助驾驶能力,因此一度引发了行业内外的广泛关注和讨论。
经过自动辅助驾驶路测视频和标了“HI”标的极狐阿尔法S车型双双亮相后,也向外界透露了一个信号——北汽成了华为Huawei Inside模式的深度合作伙伴,极狐这一品牌身上也有了华为“光环”的加持。
那几年,想与华为深度绑定的,除了北汽之外,还有长安汽车。
早在2014年,长安汽车就与华为达成了战略合作协议,这之后两者保持着密切的合作关系,直到2020 年11月,长安汽车董事长朱华荣高调宣布,长安汽车会携手华为和宁德时代联合打造一个全新高端智能汽车品牌。
一年后,长安发布公告称其控股子公司长安蔚来已正式更名为阿维塔科技,也发布了这一品牌旗下的首款车型——阿维塔11,朱华荣彼时表示会与华为、宁德时代携手共创这一新品牌,使之成为全球领先、自主可控的智能电动网联汽车平台(CHN)。

阿维塔11,图源阿维塔官微
与极狐阿尔法S HI版车型一样,阿维塔11同样搭载了华为Huawei Inside模式的全套智能汽车解决方案,按照阿维塔CEO谭本宏彼时介绍,阿维塔11搭载了华为ADS自动驾驶系统,可以实现城市内点到点自动辅助驾驶功能。
按照长安汽车的规划,阿维塔品牌会成为其冲击高端的利器;无独有偶,极狐品牌也成为了北汽新能源突破中低端束缚的主要工具。然而,就是这样两个与华为Huawei Inside模式深度绑定的品牌,并未在之后的发展中承担起提升销量的重任。
从产品上市时间来看,极狐阿尔法S HI版车型在2022年5月率先上市,售价为38.89万元-42.99万元,北汽也表示借助这款车型实现极狐品牌年销4万辆的目标,但就结果来看,极狐品牌去年仅实现了破万,而极狐阿尔法S HI版上市后每月的销量仅过百辆之多。
阿维塔11,相比于极狐阿尔法S HI版晚了三个月上市,据乘联会数据显示,去年12月该车型产生销量为757辆,这一成绩虽然比阿尔法S HI版稍好,但比理想L8、蔚来ES7等车型销量有着较大的差距。
到了今年1月,阿维塔11实现销量为1415辆,虽然环比去年12月有了一定的增长,但相比于理想L8、小鹏G9分别实现6099辆和2249辆的同期销量,还有一定的差距。
看似有着华为光环的加持,但实际的表现却与此前的目标大相径庭,这背后的原因一方面在于产品和品牌层面上的劣势。
“阿维塔和极狐两个品牌,本身相较于特斯拉、蔚来对于消费者来说,就是陌生的;再加上在产品力方面,也无法在行业中占据多大优势,销量很难有很好的表现。”出行领域资深专家刘明对连线出行表示。

阿维塔(左)和极狐品牌logo,图源品牌官微
此外,车企与华为在Huawei Inside模式的合作上也存在着矛盾。据每日新闻报道等媒体报道,北汽极狐一位高层曾在内部会议上直言:“我们跟华为合作了这么多年,华为得到了很大的声量,我们得到了什么?”
对此,余承东曾在去年的粤港澳大湾区车展上如此表示:“按他们(传统车企)的模式去做产品方案,做的车卖不掉,反过来还骂我们,用华为的部件,卖得很差。”
基于以上这些因素的影响下,华为Huawei Inside模式在近几年虽然高举高打,但实际却没有发挥多大的效果,作为负责人的王军自然难辞其咎。而随着这一模式的失利,也让华为在入局汽车行业后的模式之争有了结果。
02 为了盈利,内部赛马终结?
2019年5月,是华为步入汽车行业的起点。
当年,华为首次以零部件供应商的身份参加了上海车展后,很快就宣布成立智能汽车解决方案BU部门,并把负责华为日本运营商业务的王军调回来,任命为智能汽车解决方案BU总裁。
面对华为的这一动作,彼时行业内曾有“华为是不是要下场造车了?”的众多声音出现。为了打消这些疑问,同时让车企没有顾虑地与华为做零部件的生意,当时华为轮值董事长徐直军曾澄清道“华为不造车,而是聚焦ICT技术,帮车企造好车。”

图源华为中国官微
虽然嘴上说着不造车,但华为之后在汽车行业的动作却越来越多。2020年,华为正式对外发布了智能汽车解决方案新品牌“HI”(Huawei Inside),一套包含智能驾驶、三电系统和智能座舱等五大方面的新商业模式也浮出水面,按照华为当时介绍,试图通过这一新模式与车企们进行深度合作。
同年,华为董事长任正非签发组织变动文件,把智能汽车解决方案BU正式划分到消费者BG,隶属消费者业务管理委员会管理。这一调整,也把华为车BU提升到了华为发展“大动脉”的位置上。
华为车BU独立发展后,零部件供应模式和Huawei Inside模式成为了这一BU的商业化“两条腿”。
前者模式主要是与车企保持着浅层合作,为车企提供电驱动系统、电机控制器、HiCar等软硬件的支持;而后者会深入一些,华为向车企提供全套智能汽车解决方案,并授权在车身上使用“HI”的Logo,就此才有了与北汽和长安的绑定合作。
到了2021年,华为车BU迎来新的变化。当年,余承东被任正非正式任命为华为车BU CEO,与此同时华为车BU从ICT业务管理委员会分离,调整到余承东负责的消费者BG(后改名为华为终端 BG),就此余承东成了车BU的实际操盘人。
余承东接手车BU后,一边把华为终端BG和车BU进一步整合,另一边在他的主导下推出了“智选车”模式。由此,华为车BU就形成了零部件、Huawei Inside和智选车三大模式并行的格局。
但这三大模式,并没有让华为车BU形成“1+1+1>3”的优势,反而开始内部竞争。
据连线出行获悉,这三大模式形成后,作为车BU COO的王军主要负责零部件模式,以及Huawei Inside模式的合作推进;而作为负责人的余承东,主要负责“亲儿子”智选车模式的拓圈和合作,很少为其他两条路线站台和宣传。

华为车BU三大模式,图源华为终端官微
暗斗之外,还有明争。另据汽车产经报道,曾有华为车BU内部人士透露,近两年零部件模式有所收缩,内部已形成共识,优先把更多资源给到智选车模式的支持上。
余承东也多次对Huawei Inside模式进行过吐槽,在他看来该模式每年投入那么多,尤其是ADS智能辅助驾驶方面,但结果上没卖几辆车,导致汽车业务成为华为唯一亏损的业务。
反观余承东主抓的智选车模式,虽然遭遇了华为智选SF5的首战失利,但随着AITO品牌的面世和问界系列车型的上市,这一模式被越来越多公众熟知,其产品也受到了许多消费者的欢迎。
以问界M5为例,去年全年实现销量为5.69万辆,而在去年才上市的问界M7,去年也实现了2.12万辆的销量。虽然这些销量比不上特斯拉、“蔚小理”等第一梯队车企,但相比于依赖于Huawei Inside模式的极狐、阿维塔较好一些。
按照徐直军此前的规划,对智能汽车解决方案BU的投入会持续,且不看回报。但随着余承东在去年底提出了盈利目标,内部赛马的华为车BU又一次迎来新变化。
在余承东的设想下,希望华为车BU在2025年实现盈利,如果从时间来看,距离这个目标仅有两年时间。
结合近日王军被停职等动作,在业内看来余承东或许为了实现盈利的目标,不得不对持续亏钱的Huawei Inside模式进行调整。而对于已有盈利希望的智选车模式,会被更加重视,三大模式的“赛马”或许会就此终结。
据常年关注新能源汽车行业的分析师长乐对连线出行透露,华为应该还会坚持零部件配套、Hi模式、华为智选三种模式的推进,但是有可能部分盈利性弱、技术壁垒和差异性不高的零部件业务会被整合,而华为已经主导、就差贴牌的智选模式肯定会成为之后发展的重中之重。
正因这样,智选车模式就成了余承东能否实现盈利目标的关键筹码。
03 智选车模式打前站,华为离亲自造车也不远了?
华为,正在复制在AITO品牌和问界上的成功。
据证券时报等多家媒体报道,除了赛力斯之外,华为已相继与奇瑞汽车、江淮汽车等车企敲定了智选车模式的合作,比如奇瑞汽车与华为的智选车合作上,双方有可能构建一个类似AITO这样的全新品牌。
看中智选车模式的,除了奇瑞这些新玩家之外,还有北汽、长安这样的华为“老熟人”。
去年11月,据相关媒体报道,华为正在与北汽新能源联合开发智选车项目;而对于阿维塔品牌这边,也有消息传出该品牌旗下的第二款车型或将采用智选车模式。
由此来看,华为的智选车模式已成为越来越车企看中的“香饽饽”,通过这一模式的走好,或许能实现余承东口中的盈利目标。但对于这点,业内并不看好,主要的原因在于车企是否能接受华为在智选车模式上的强硬态度。
问界系列车型一经亮相,就被行业内外视为几乎是华为造的车。
有这样的看法,并不令人意外。早在2021年的华为冬季新品发布会上,华为智选车模式下的第二款产品——问界M5正式对外发布。虽然这一车型是赛力斯与华为的共创,但整场发布会看下来,华为和余承东成为了真正的主角。
距离问界M5发布半年后,问界M7在去年7月初正式登场。与前者发布时相同,余承东的“大嘴”贯穿了问界M7的发布全程,为了让这款车更有影响力,甚至拿它对标了整个新能源汽车行业,而作为合作方的赛力斯没有丝毫存在感,由此有网友表示“问界的车,现在就差贴个华为的车标了。”
实现这样的掌控后,余承东和华为或许依然不满足。近日,一张截图在一些汽车销售群中流传,内容主要是疑似华为智选车方面已经与赛力斯方面达成一致,之后华为门店销售在介绍AITO品牌和问界系列车型时,用“华为全面主导”的话术替代此前的“华为深度赋能”。

修改宣传话术聊天截图
这一截图随后很快被多家媒体报道,对此华为方面截至发稿前都没有做出任何回应。在业内看来,随着Huawei Inside模式的失利,华为应该会在智选车模式上投入更多的精力,加强品牌影响力可能是第一步。
与此同时,也有业内人士对于智选车模式未来的发展表示担忧。“相比于赛力斯,奇瑞、北汽等车企的实力和影响力都更强一些,因此这些车企能否接受华为在智选车模式上的主导性,还是一个未知数,因此华为想要通过这一模式来实现盈利,也不太容易。”刘明这样说道。
基于这个原因,也有一些人认为智选车这一模式如果也无法跑通的话,华为或许会选择下场造车,来实现盈利的目标。
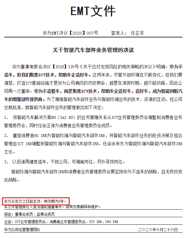
如上文所述,2019年华为成立了智能汽车解决方案BU部门,正式吹响了进军汽车行业的号角。在一年后任正非签发的文件中,表示“华为不造车,聚焦ICT技术,帮助企业造好车,做汽车增量部件提供商。”
但需要注意的是,这份文件的末尾写着“本文从发文之日起生效,有效期为3年”。换句话说,距离“华为不造车”承诺失效的时间,按照时间推算就只剩8个月的时间了。

华为签发文件详情,截图自Wind
承诺快要失效的同时,还有一个点需要注意——余承东是造车的强硬派。在2021年华为全联接大会上,华为轮值董事长徐直军就曾透露:“余承东他想造车。但造车也好、不造车也好,各有各的选择。”他同时表示,对于华为坚决不造车的决议,余承东表示不服气,但他只有一票,只能接受结果。
从华为加强对智选车合作模式的把控,再到“华为不造车”承诺失效时间的临近,再考虑到余承东在车BU内部话语权的进一步提高,或许都指向了一个信号——华为亲自下场造车的可能性不小。
“就目前来看,华为下场造车应该只是时间问题,因为华为已经从智选车模式上看到了盈利的可能,同时也在这一模式上下了很大的功夫,可以视为只差一步就造车了。通过造车,不仅可以带动起其他业务的增长,同时也可以成为华为的新增长点。”长乐这样对连线出行说道。
不过,在长乐看来,即便华为在之后选择下场造车,也存在一些挑战。因为华为要造车,就会面对两个选择:一方面是选择通过智选车作为平台,让车企做代工厂的模式来做;或者是通过收购车企,以便亲自下场造车。
如果选择前一种,就需要处理好与合作车企的关系,尤其是在生产制造和质量品控等决定产品力的方面,华为的强硬能否在短时间内与代工车企磨合好成为关键;而选择后者的话,就需要面对行业日益激烈的竞争与制造量产时间较长的矛盾,能否在上市后取得优势具有不确定性。
在连线出行看来,无论是通过智选车模式,还是最终下场造车,想要支撑起华为车BU未来实现盈利都不是件容易的事情。
不过,对于余承东和华为来说,都不会停住在汽车行业中前进的步伐,因为余承东早已袒露过他的野心——“华为想成为汽车领域的第一,这既是愿景、也是信念。”
(文中刘明、长乐为化名。)



评论