文|时代周报 何明俊
编辑|邱月烨
在广州的一座停车场,停放着数百辆新能源车。平常,除了偶有私家车出入,这里一片死寂,仿佛是新能源车的“墓场”。
橙色和白色新能源车身上,印刷“拉货就找货拉拉”“快狗打车”等标语。时代周报记者拉开一辆汽车,灰尘扑面而来。车内,黑色方向盘套着略微变色的保护套。后视镜挂着一串“保平安”的装饰品,空调扇叶夹着的手机支架也被主人一并弃置。

图片来源:受访者供图
“这些新能源汽车已经停放在这里3年了,它们都属于中海龙(深圳)运输有限公司(下称“中海龙运输”)。”王强(化名)是中海龙运输的员工,他和时代周报记者一同走进停车场,不时要绕过大小各异的水坑和杂草丛。
因为动力电池出了问题,这些新能源汽车不得不“被迫”停在这里。这一直困扰着中海龙运输,背后则牵涉一家市值超300亿元的上市公司鹏辉能源(300438.SZ)。
该拿这些新能源车怎么办?在深圳的一处简易办公楼内,时代周报记者见到了中海龙运输的负责人孙祥(化名)。孙祥用东北腔的普通话向记者讲述了事件全过程。
动力电池衰减严重
中海龙运输方面告诉时代周报记者,旗下560辆东风牌EQ5027XXYTBEV新能源汽车(下称“东风牌5027汽车”)因动力电池衰减严重,半数以上被迫长期停放在停车场。
孙祥向时代周报记者介绍,2017年底开始运营的东风牌5027汽车,是一款充电快、电量大的定制车型,所搭载的动力电池由鹏辉能源提供。中海龙运输希望满足租车司机们的需求,进一步打开市场。让孙祥没想到的是,这批汽车很快出现各种问题。
“别的车2个小时就充满电,这车要4、5个小时。”孙祥回忆说,使用第一年,东风牌5027汽车的电池与续航就衰减得特别厉害。最初续航可达300公里。但是第一年,就有用户开始反映续航里程从300公里一路下降至260-270公里。”

图片来源:受访者供图
动力电池是新能源汽车的核心零部件,容量大小决定了动力电池能存储多少电量。通常来说,容量越大,存储电量越多,可行驶路程也就越长。但动力电池无一例外存在衰减的现象,正常情况下,动力电池容量衰减超过20%就需要更换。
电池问题频繁出现。2018年3月21日,东风牌5027汽车开始第一次全面整改维修。孙祥介绍,动力电池供应方鹏辉能源至今未能解决电池相关问题。电池衰减太快、续航里程急速下降,560辆东风牌5027汽车被租户逐渐退回,不得不闲置。
中海龙运输提供的车辆监控平台故障数据显示,2018年1月1日至2019年9月28日,东风牌5027汽车共出现8996次故障,其中“SOC低报警(电量不足)”出现6600次。对此,孙祥十分无奈,如今这批东风牌5027的电池衰减已快达到70%,搭配的动力电池容量只剩30%左右。
时代周报记者就鹏辉电池、东风牌5027汽车等问题联系鹏辉能源董秘办并提交采访提纲,截至发稿未获回复。
牵涉多方的新能源定制车型
东风牌5027汽车是一款定制车型。
时代周报记者从中海龙运输方面获取的《车型开发合作协议》显示,东风牌5027汽车是由东风特汽(十堰)客车有限公司(下称“东风特汽”)与中海龙(广州)新能源科技有限责任公司(下称“中海龙新能源”)合作开发。
2017年10月,中海龙能源科技股份有限公司(下称“中海龙能源”,现已更名为“广州金海龙能源科技有限公司”)与广州鹏辉能源科技股份有限公司(下称“鹏辉能源”)签署关于动力电池的《购销合同》,合同总金额为130万元,鹏辉能源对质量负责,质保期为5年或20万公里。同年11月,双方再次签署补充合同,动力电池采购数量为600套,合同总金额变更为4793.985万元。
天眼查显示,中海龙能源与中海龙新能源的法定代表人和实际控制人均为罗康英,中海龙能源持有中海龙新能源100%股权。鹏辉能源是上市公司,主营业务为锂离子电池、一次电池(锂铁电池、锂锰电池等)、镍氢电池的研发、生产和销售。

图片来源:天眼查
最终购买方中海龙运输深度参与东风牌5027汽车的设计制造。“我们提诉求,按照前后的空间人员布置,让它(鹏辉能源)来设计能装多少度电,就是现在的2b93串。”孙祥说。
中海龙运输是否与中海龙能源有关联关系?
对此,孙祥向时代周报记者予以否认,“没有关联,中海龙能源是销售方,我们从他们那里买车。”就上述问题,中海龙能源也向时代周报记者予以了否认。
天眼查显示,中海龙运输的法定代表人和实际控制人为黄桥祐,中海龙能源的法定代表人和实际控制人为罗康英,且两家公司的股权穿透并无关联。不过,时代周报记者发现,2017年8月8日,中海龙运输曾将名称从“深圳市神阳新能源汽车运输服务有限公司”更名为“中海龙(深圳)运输有限公司”。
按孙祥所述,选择鹏辉能源的原因是因为对方表态可以在同样空间内实现更多电量。考虑对方既是上市公司又是广州企业,有问题也好沟通,鹏辉能源成为东风牌5027汽车的电池供应商。
电池采购谈妥了,定制车辆很快生产出来。
2017年12月至2018年1月,鹏辉能源向中海龙能源交付600套三元锂电池系统。随后,东风特汽通过两家子公司“广州特客新能源汽车销售有限公司”和“东风特客(深圳)新能源汽车销售有限公司(下称“东风特客”)”分别将51台5027汽车和560台5027汽车销售给宇航快滴(广州)运输有限公司及中海龙运输。
这批车辆交付使用后,电池问题就开始频繁出现。
据中海龙运输提供的新能源车辆远程监控管理系统数据记录,“SOC低报警”是最为常见的故障。但这可能是提醒车主及时充电。然而,“单体电池过压报警”、“车载储能装置类型过压报警”、“单体电池欠压报警”、“电池单体一致性差报警”、“绝缘报警”等一系列故障信号在不同的车辆上出现。

图片来源:中海龙运输提供的《平台电池故障明细》截图
在这份120页、多达8209次的故障信号中,其中一车辆的最高故障次数为46次,出现在2018年2月至2019年9月间。其中,“单体电池过压报警”、“单体电池欠压报警”和“电池单体一致性差报警”为主要故障。
除了充电问题和电池衰减严重外,搭载鹏辉动力电池的东风牌5027汽车还曾发生起火事故。
中海龙运输向时代周报记者提供的资料显示,东风牌5027汽车在东莞、广州、深圳等地都出现过起火事故,因起火造成的财产损失未达到30万元以上且未造成人员伤亡,因此未进行立案。由于动力电池着火涉及的调查复杂,目前火灾事故认定书仍未出具,中海龙运输方面保存着当时的起火车辆残骸。
“未付款”与“无售后”的死循环
2018年4月10日,中海龙运输向东风特客、东风特汽、中海龙能源、鹏辉能源发送《关于东风牌5027车辆鹏辉电池高频率故障告知函》,当中提到28台车辆存在电池质量问题。
2019年5月,中海龙运输向中海龙能源、鹏辉能源发送《关于东风牌5027鹏辉停止售后工作及2018年度损失的告知函》,当中提到“2019年5月我公司收到鹏辉能源《关于暂停售后期间电池保养相关事宜的告知函》,我公司的此批车辆为560辆于2019年5月没有电池厂家的售后服务”。
根据广东省广州市中级人民法院(2021)粤01民终11350号民事判决书,第一次庭审中,中海龙运输陈述有“150台电池无法使用”;第二次庭审中,中海龙运输陈述“装载涉案电池的560辆东风牌5027汽车,有300台左右的车辆在停运中,部分还在运营中”。
那么,在中海龙运输的新能源车电池在出现问题后,作为电池的生产商,鹏辉能源为何没有提供售后服务?
2019年,鹏辉能源将中海龙能源告上了法庭,原因是拖欠货款。上述判决书显示,鹏辉能源主张因中海龙能源拖欠货款,暂时停止免费的售后服务,收到货款后,愿意继续提供售后服务。“一审法院判决中海龙能源公司于判决生效之日起十日内向广州鹏辉(鹏辉能源)公司支付货款约2716.09万元及相应逾期利息。后中海龙能源公司不服判决,向广东省广州市中级人民法院提起上诉。”
也就是说,动力电池的直接采购方中海龙能源未向鹏辉能源支付电池货款,导致鹏辉能源拒绝为最终客户中海龙运输提供售后服务。三方陷入“未付款”与“无售后”的死循环,最终导致数百辆新能源车也被迫闲置在停车场。
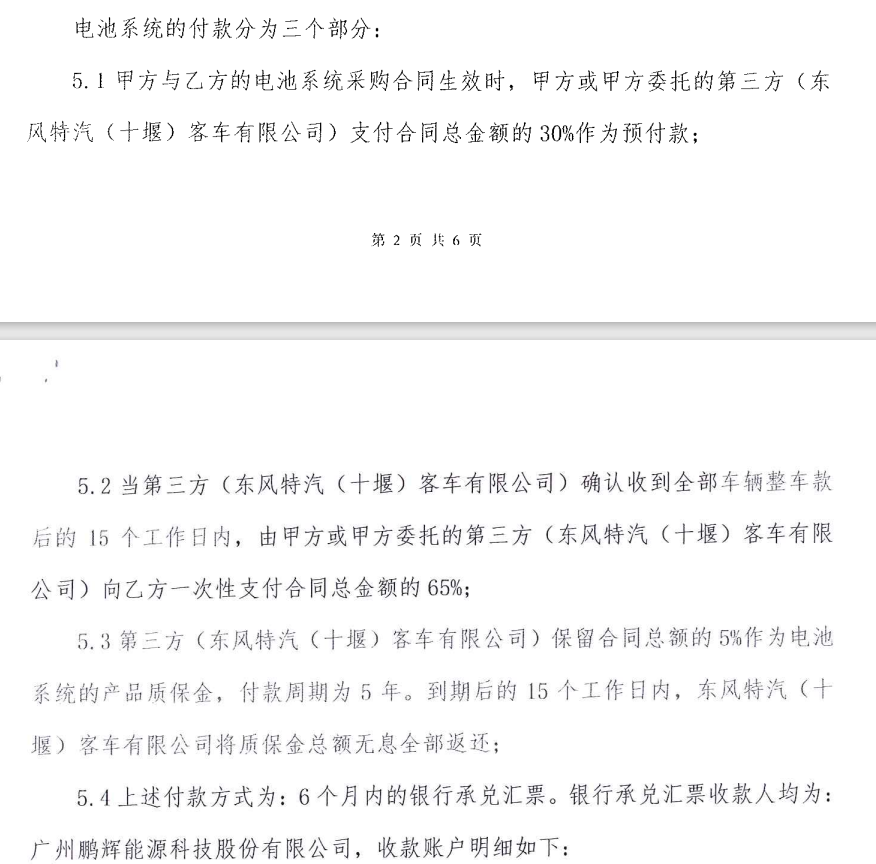
根据中海龙能源与鹏辉能源签订的采购合同,双方约定了三批的付款方式,时间节点分别为采购合同生效时支付30%、确认收到全部车辆整车款后的15个工作日内支付65%、保留合同金额的5%作为电池质保金5年后支付。

采购合同截图。图片来源:受访者提供
中海龙能源未支付鹏辉能源货款,是否仅因为电池问题?
中海龙运输提供了部分聊天记录等相关材料,以此希望证明各方自2018年4月开始,针对此批次东风牌5027车辆的质量问题多次协商,并确定2018年存在420万元的整改损失,中海龙运输公司在2018年4月16日已明确表示有200台电池系统需要更换。其中,鹏辉能源销售总监李陈、售后总监郑高峰、销售助理夏磊等人均出现在聊天记录中。鹏辉能源在庭审中表示,对上述聊天记录的真实性予以认可,对关联性、聊天背景不予认可,李陈、郑高峰因没有收回货款,已被辞退离职。
此外,为了理清钱款的流向,时代记者向相关当事人就货款支付情况进行了求证。孙祥告诉时代周报记者,中海龙运输已将全款分两笔打给了东风特汽,东风特汽亦打给了中海龙能源结清了货款。中海龙能源相关人士也对这笔款项予以确认,但中海龙能源尚未将全部电池款支付给鹏辉能源,原因就是“鹏辉能源的电池问题”。
但鹏辉能源给出的说法却上演了一出“罗生门”,与上述各方有所出入。2022年11月21日,鹏辉能源披露的《2022年度向特定对象发行A股股票募集说明书(注册稿)》提及此案件时称,中海龙能源原股东李丹诉称中海龙新能源对中海龙能源负有4250万余元债务,以及前案中其他被告对中海龙能源负有债务,而中海龙能源怠于向各被告主张,导致中海龙能源无法向鹏辉清偿债务。
基于上述理由,鹏辉能源又将涉案各方告上了法庭,以行使代位权以便实现债权,要求各被告连带支付32957417.47元。该案于2022年8月11日开庭审理,后广州市增城区人民法院做出了裁决,驳回了鹏辉能源的全部诉讼请求。
受访人透露,2018年纠纷发生后,鹏辉能源曾与中海龙能源拟定一份《和解协议》,双方就货款支付、故障费用等方面,作出了约定。

图片来源:受访人提供的聊天记录截图
但关于是否存在和解协议,鹏辉能源与中海龙能源又存在争议。
时代周报记者就《和解协议》、东风牌5027汽车电池问题等事件相关信息进行核实,联系了目前仍在鹏辉能源中任职的夏磊。
“我们就没有给它搞过什么和解协议。”夏磊否认了《和解协议》的存在。对东风牌5027汽车电池问题,夏磊表示,“归根结底还是你(中海龙能源)款一直不给我,想让我一直给你做事,那不可能对吧?我们已多次提醒他,如果他们不履行付款义务,我们将停止提供售后服务。”
无法检验的电池
“中海龙运输是最终客户,鹏辉能源应对最终用户负有售后服务义务。中海龙能源与鹏辉能源之间是另外一个法律关系。”广东华安联合律师事务所律师曹培杰接受时代周报记者采访时说,“中海龙运输购买的是整车,可以先向东风特汽要求售后,而电池由鹏辉能源生产,东风特汽可与鹏辉能源一起为中海龙运输解决售后问题。”
中海龙运输也曾向法院申请鉴定鹏辉能源电池质量,但被法院拒绝。
判决文书显示,法院认为,电动汽车是中海龙运输购买并使用的产品。在经过其他工艺手段对电池进行介入以及出厂时间超过三年后,也难以还原涉案电池的原始出厂状态,缺乏对涉案电池的出厂状态是否存在缺陷进行检验的客观可行性。
另外,法院还给出了一个3个月的检测时限规则。判决书中称:“中海龙运输公司申请电池鉴定的问题,《GB/T31485-2015》和《GB/T31486-2015》均在检验规则中明确‘建议测试对象为3个月以内的新鲜样品’,涉案电池在2017年12月至2018年1月由鹏辉能源向中海龙能源交付,已经超过上述2个标准要求的3个月时限要求,故在本案中缺乏客观条件按照《GB/T31485-2015》和《GB/T31486-2015》对涉案电池进行检验”。因此,一审法院认定中海龙运输申请鉴定不具有必要性,二审法院亦予以采纳。
但3个月的检测时限规则是否合理,仍需打上一个问号——是否电池厂商只需保证电池在交付3个月内不出问题,即可逃避责任?

图片来源:鹏辉能源官网
曹培杰认为,中海龙运输与鹏辉能源之间的纠纷在于电池衰减。据《电动汽车用动力蓄电池循环寿命要求及试验方法(GB/T31484-2015)》第5.2条标准循环寿命规定,循环次数达到500次时放电容量应不低于初始容量的90%,或者循环次数达到1000次时放电容量应不低于初始容量的80%。
“买卖合同纠纷、产品质量纠纷,构成要件是违约行为、损害后果二者之间的因果关系。”曹培杰说,“中海龙运输起诉鹏辉能源等相关方,案由应为买卖合同纠纷而非产品责任纠纷,这会对案件结果产生影响。此外,法院的看法是基于《电动汽车用动力蓄电池安全要求及试验方法(GB/T31485-2015)》等标准,中海龙运输认为案涉电池的循环寿命不符合GB/T31484-2015第5.2条的规定,应申请进行鉴定。”
至今,中海龙能源、鹏辉能源与中海龙运输之间“未付款”与“无售后”的死循环仍未能解开。在行使债权人代位权失败后,2023年1月16日鹏辉能源最新披露的股票募集说明书(注册稿)版本中,相关诉讼表述已消失不见。


评论