文丨直通IPO 王非
曾获中芯聚源比亚迪投资,半导体IP提供商锐成芯微变道IPO。
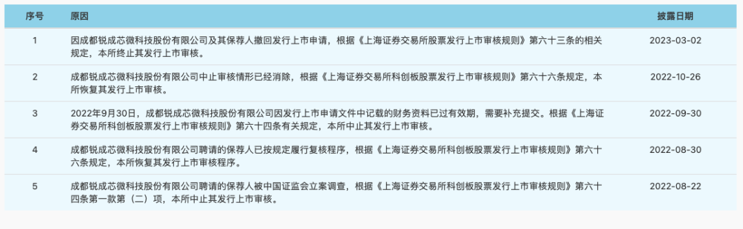
此前,锐成芯微于2022年6月申请在科创板上市并获受理,却在今年3月2日主动撤回了上市申请。
相隔不到半年,锐成芯微重启A股IPO,于8月17日在四川证监局办理辅导备案登记,拟赴创业板上市,辅导券商仍然为招商证券。
相关文件显示,招商证券拟于今年11-12月对锐成芯微进行第三阶段辅导,包括准备辅导对象首次公开发行股票并在创业板上市的申请文件。
换言之,锐成芯微最快将于今年底正式向创业板发起冲刺。
连遭上交所14问,是否存在商业贿赂等引发关注
事实上,锐成芯微冲刺科创板并非一帆风顺。
2022年8月,锐成芯微聘请的保荐人被中国证监会立案调查,上交所因此中止其发行上市审核。
一个月后,锐成芯微发行上市申请文件中记载的财务资料已过有效期,需要补充提交,上交所再次中止其发行上市审核。

来源:上交所官网
而除了上述因素,锐成芯微自身的原因也在首轮问询中有所暴露,连遭上交所14问。其中,实控人向建军的资金流水核查结果是问询函关注的问题之一。
根据问询回复,向建军为向小琼设立(张支云酒业区域)经销商公司提供借款支持;锐成芯微财务人员曾为一品妙代理记账;锐成芯微客户、供应商、员工与一品妙存在资金往来情况,系购买“张支云”白酒交易。
上交所要求锐成芯微说明:向建军、发行人员工购买白酒的储存、消耗情况,是否存在向客户、供应商商业贿赂的情况;以及向建军通过代持方式设立的鑫芯合伙是否与发行人客户、供应商存在业务或直间接资金往来,是否存在替发行人代垫成本费用情形,是否存在商业贿赂。
在锐成芯微科创板“撤单”后,半导体领域法律咨询机构芯法(ChipLaw)金融法律顾问冯琼也曾表示,企业运营不规范是国内企业上市失败的常见原因,这表现在内控机制薄弱,比如锐成芯微存在的知识产权纠纷,这些会影响到企业持续盈利能力。
在问询回复的“诉讼”一节中,上交所要求锐成芯微全面梳理与微阵列、迈瑞微等公司的合作历史、诉讼纠纷情况,逐一列示案件受理情况、基本案情、诉讼请求、判决结果及执行情况,诉讼事项对发行人的影响等。

来源:锐成芯微招股书
目前,迈瑞微、微阵列与锐成芯微专利权权属及侵害技术秘密纠纷案,以及锐成芯微与迈瑞微、微阵列、李扬渊侵害技术秘密纠纷案均已结案。而锐成芯微与微阵列、李扬渊集成电路布图设计合同纠纷案仍在重新审理中。
锐成芯微在问询回复中称,即使败诉,其向微阵列支付赔偿款(不超过100万元)不会对发行人的财务情况产生重大不利影响。上述三个案件不会对其正常经营产生重大不利影响。
国内第二大半导体IP供应商,年入近4亿净利润近5000万
锐成芯微是一家具有创新能力的物理IP提供商,主营业务为提供集成电路产品所需的 半导体IP设计、授权及相关服务,主要产品及服务包括模拟及数模混合IP、嵌入式存储IP、无线射频通信IP与有线连接接口IP等半导体IP授权服务业务和以物理IP技术为核心竞争力的芯片定制服务等。
经过多年发展,锐成芯微已拥有覆盖全球20多家晶圆厂、14nm~180nm等多个工艺节点的500多项物理IP,积累并搭建了智慧城市、智慧家居、工业互联网、可 穿戴设备等多种物联网芯片IP解决方案。
根据IPnest报告,锐成芯微是中国大陆排名第二、全球排名第二十一的半导体IP供应商。公司的模拟及数模混合IP排名中国第一、全球第三,2021年全球市场占有率为6.6%;公司的无线射频通信IP排名中国第一、全球第三,2021年全球市场占有率为4.5%。
招股书显示,2019-2021年,锐成芯微营业收入分别为1.05亿、2.32亿、3.67亿元;净利润分别为-1534.95万、375.10万、4658.51万元;主营业务毛利率分别为18.95%、21.75%、29.85%,毛利率逐渐上升;研发投入占营业收入的比例分别为21.57%、12.77%、12.41%,呈下滑趋势。

来源:锐成芯微招股书
需要注意的是,锐成芯微虽然自2020年期实现了扭亏为盈,但其实是在税收优惠和补贴的双重输血下方才实现。
锐成芯微也在风险提示中言明,报告期内公司因享受研发费用加计扣除、优惠所得税率等税收优惠政策而获得的税收优惠金额合计45.82万、231.32万、938.49万元,扣除股份支付后的利润总额为-873.67万、1492.58万元、6153.92万元,税收优惠金额占扣除股份支付后利润总额的比例为-5.24%、15.50%、15.25%。
而在补贴方面,锐成芯微计入当期损益的补助金额分别为797.84万、470.19万、1719.49万元,占扣除股份支付后的利润总额的比重分别为-91.32%、 31.50%、27.94%。
换言之,若剔除上述两个进项,锐成芯微实际要到2021年才实现扭亏为盈。
此外,锐成芯微还面临着芯片定制服务业务供应商集中的风险:公司合作的晶圆代工厂主要包括中芯国际、华虹宏力和华润上华等,合作的封装测试厂主要包括华天科技、上海伟测、甬矽电子等。
报告期内,锐成芯微向前五大供应商合计采购金额占当期采购总额的比例为93.45%、82.97%、 86.31%。其中,向中芯国际采购金额占当期采购总额的比例为55.57%、46.35%、 68.12%,集中度较高。

来源:锐成芯微招股书
中芯聚源比亚迪相继押注,位列第5、第11大股东
成都锐成芯微科技股份有限公司成立于2011年12月,法定代表人为向建军。生于1977年的他,拥有兰州大学半导体器件与微电子学专业本科学历,曾在成都华微电子、上海新进半导体、芯原股份、四川南山之桥微电子、四川和芯微等公司任职。
招股书显示,向建军直接持有锐成芯微33.53%股份,同时作为芯丰源、芯科汇普通合伙人及芯晟合伙的有限合伙人间接持股0.34%、0.94%、5.02%,合计控制公司40.09%的股份表决权,为实际控制人。
自成立以来,锐成芯微先后获得了中芯聚源、比亚迪等多家知名机构的投资。
早在2015年,中芯聚源(苏州聚源)就携手艾派克、大唐电信完成了对锐成芯微的投资。而也正是凭借提早入局,中芯聚源、艾派克、大唐电信成为锐成芯微的第三、第四、第五大股东,分别持股5.79%、5.68%、4.88%。

来源:锐成芯微招股书
2020年底,汽车行业缺芯愈演愈烈,各家车企开始加速投资加码芯片公司,以加强自身资源储备。
锐成芯微拥有车规级嵌入式非易失性存储MTP IP方案等,于是在2021年1月,该公司获得比亚迪战略投资。招股书显示,比亚迪持有锐成芯微2.27%股份,系后者第十一大股东。
需要注意的是,锐成芯微计划于科创板募资13.04亿元,并将其中的1.5亿元用于战略投资与并购整合。实际上,在科创板IPO项目中,将募资用于产业并购的并不多见。
锐成芯微认为,半导体IP行业准入门槛高、研发投入大、产品开发要求高,其中物理IP细分种类繁多、各类IP存在一定技术差异。若企业仅依靠自身研发形成完善的IP产品线所需时间较长,需通过并购完成各细分类别和各应用场景的物理IP布局、夯实并提升技术水平。
事实上,锐成芯微也确实具有较为丰富的并购经验。
2016年,锐成芯微完成对美国公司CMT的并购,取得多项境外发明专利,因此逐步完善嵌入式存储IP的技术积累;2020年,公司完成对盛芯微的并购,取得一项境内发明专利,进一步拓展至无线射频通信IP业务。
值得一提的是,上交所在首轮问询中,关注上述专利在锐成芯微核心技术、产品中发挥的作用。
锐成芯微表示,公司存储IP在并购前已有技术研发基础,在整合资产继受专利后,公司进行了技术再创新,产品类型不断丰富,合作晶圆厂、覆盖工艺线大幅增长,且产品指标与性能有所提升。
目前,尚不清楚锐成芯微创业板IPO项目的募资规模和用途,我们也将持续保持关注。


评论