文|奇偶派
2023年已经接近尾声,但中国新能源车市却并不平静,一个未来的“庞然大物”,正在逐渐成形。
11月25日,长安汽车与华为技术有限公司签署了《投资合作备忘录》。经双方协商,华为拟设立一家从事汽车智能系统及部件解决方案研发、设计、生产、销售和服务的公司,而长安汽车拟投资该目标公司并开展战略合作,持股比例不超过40%。
而在获得长安汽车与中国兵器装备集团的支持后,11月28日,在智界S7及华为全场景发布会上,华为常务董事、智能汽车解决方案BU董事长余承东“隔空喊话”,向赛力斯、奇瑞、江淮、北汽发出股权开放邀请,并将橄榄枝抛向了中国一汽,希望一汽集团也能够加入进来。
同日,与华为绑定最深的赛力斯在官方微信公众号紧急发布情况说明称,欢迎华为设立股权开放的汽车智能系统及部件解决方案独立公司,同时表示已受到相关邀请,正在积极论证参与投资与合作的相关事宜。
而在三日之后的12月1日晚间,江淮汽车也发布公告称,表示将基于华为智能汽车解决方案,在产品开发、生产制造、销售、服务等多个领域全面合作,着力打造豪华智能网联电动汽车。
至此,华为车BU在年终迈出了脱离集团、走向独立运营同时扩大朋友圈的重要一步。
那么,为什么华为要选择“造车”,又为什么要以这样同车企合作、提供技术的形式切入新能源汽车赛道?而不选择同小米一样亲自下场造车?华为造车的路上又有哪些可见的困难呢?
1、华为,为何要“跨界造车”?
华为车BU的分拆,其实并不是一时念起,回溯华为车BU的发展历程与中国新能源车的进化史,相关逻辑便能简单窥得一二。
从2016年向厂商提供标准化的零部件入局造车,到推出HI(Huawei Inside)、智选模式供车企选择,再到车BU迈出独立的重要一步,选择如此打法其实并非只是华为在凭借自身的技术实力来开拓更多的增长空间,更大的背景是中国汽车行业在进入智能化下半场后,车企仍在使用已经“落后”的思维来造车,此时,出现一位想要整合整个产业的“天命”企业也自然不会让人感到奇怪。
从产业进程来看,自汽车普及以来,消费者用车需求实际上已经经历过了合资车时代与电动化进程,目前正在向智能化渗透的阶段演进。
合资车时代,大致同C端乘用车普及阶段重合,这个阶段里,决定一家车企行不行的硬实力大多体现在优秀的制造工艺、品控、成本、三大件等之上,代表企业有广汽、上汽、长安等,他们和海外大厂合资,在生产销售中不断学习,打磨自身的制造工艺和管理经验,凭借扎实的质量、可控的成本打造出高性价比高销量车型。
但在燃油车到达鼎峰之日,电动汽车产业内的技术研发人员也完成了包括电池在内的诸多技术难题的克服,逐渐开启了电动化的进程,那些较早押注于新能源汽车且走出自己技术路径的特斯拉、比亚迪站上的风口,为消费者提供了更加平价、实用的车机产品,并在这个过程中得到了资本市场的认可。
而在经过动力系统从油向电的转变后,新能源车也不再囿于电动化的怪圈,逐渐走向了智能化渗透的下半场,一场完全不同于合资车时代与电动化进程中的竞争,已经悄然开始。
但这样的迭代,谈何容易?
我们能看到的是,目前,中国乃至世界巨头车企们面临最大的问题是,传统企业的开发模式与新时代新制造新需求的矛盾。
过去,车企们侧重于传统的零部件与系统通用性的提升、设计参数的可共享和生产模具与辅具的模块化共用,来完成降本的目的。简而言之,就是打造可共用的汽车硬件开发平台。
但在智能化时代中,新车在智能驾驶和智能座舱的权重太高了。以蔚来为例,其副总裁@白剑 NIO 微博发文谈及相关成本时,表示其负责的智能硬件大致占整车成本的20%,叠加智能软件等价值后,相关智能化产品在整车的价值量占比已经十分巨大了。
而如此大的智能化产品占比,也就意味着车企就算在过去的道路中走到尽头,也无法实现真正的降本增效。

图源:芝能汽车
从支出的角度来看,目前如此多的车企在砸钱研发的平台是远不够经济的,但如果企业不跟上智能化的“潮流”,则必将面临被市场所淘汰的处境,如此囚徒困境之下混战带来的结果自然是整个汽车行业利润的“崩塌”。

图源:芝能汽车公众号
在技术实力与成本投入的共同推动之下,中国汽车智能化时代注定需要一个可以充当火车头的平台或企业,而华为内部的“造车派”,在被三令五申不允许亲自下场造车之后也转向了该方向。在谈及车BU分拆后成立的新平台公司之时,余承东表达了同样的意向:“我们一直认为,中国需要打造一个由汽车产业共同参与的电动化智能化开放平台,一个有‘火车头’的开放平台。”
而除去行业的“需求”之外,华为二十多年来深耕底层技术,发力消费者业务所获取的经验,也为汽车互联提供了软硬件上不同程度的支持。
其中,在智能驾驶领域,华为ADS 2.0感知融合方案在某种程度上,可能是“遥遥领先”。
在用于训练智驾的数据方面,ADS 2.0借由华为AI训练集群构建丰富的场景库进行训练。截至2023年9月,长距离领航平均接管里程已经提升至200km,相比于四月的114km提升75%,而伴随着智能驾驶系统上车量的提升,数据量也会快速增加,加速算法的迭代更新。
软件方面,华为融合特斯拉的BEV鸟瞰感知能力,首创业内GOD 2.0网络(通用障碍物检测,识别异形物体),可以识别通用障碍物白名单外的异形物体,对形态各异、大小不一的障碍物都能看得懂。
同时,与RCR 2.0(道路拓扑推理网络,匹配导航地图与显示网络)相互配合,使用类似于特斯拉BEV+占用网络的算法架构,减少对高清地图的依赖,覆盖更多无图场景实现功能落地,而在落地推进中,据多家媒体报道,华为或将于今年年底之前开放所有城市道路的无图智驾服务。
硬件生态中,华为发布的激光雷达与毫米波雷达,是业内的佼佼者,同时华为也通过哈勃投资积极布局智能汽车传感器的相关企业,包括括纵慧芯光、炬光科技、南京芯视界等。
可以说,即使放眼世界,在智驾技术领域除特斯拉与小鹏、华为处于同一梯队,其他车企都处于一个追赶者的地位。
而在与智能驾驶共同被称作汽车智能时代双子星的智能座舱的建设中,华为多年消费者业务积累下来的经验成为了为用户提供更优质服务的最好依仗。
华为智能座舱叫做鸿蒙智行,其实从名字之中便可看出该智能座舱为鸿蒙操作系统在车领域的延伸,也承接了鸿蒙生态的优势,可以与其他鸿蒙生态的硬件无缝衔接共享,使人车出行体验更加便捷和智能,为用户提供更加优质的交互体验。
鸿蒙出行在车机系统的设计中,显然做了“轻出行重体验”的改动,与绝大多数车企选择的将车机界面分割为功能区、应用区、导航、车载音乐的设计,鸿蒙车机将这些功能全部集成了起来,最大程度地留给了壁纸,更加类似平板电脑,进而实现给用户更好体验的目的。
此外,据方正证券报道,超级桌面、PC协同、查车位及跨楼层车位导航、碰一碰轻松导航、座舱K歌房、沉浸式游戏等车机功能,都是华为赋能车机系统的表现。

资料来源:问界官网,方正证券研究所
而在硬件方面,华为也专门为鸿蒙智行4.0推出了最新一代的车规级座舱芯片麒麟9610A,该芯片在高性能、低功耗方面表现出众,计算性能可达20万DMIPS,是当下主流车规级芯片高通8155算力的两倍。
在智能化下半场的相关技术外,华为在智能电动领域也是行业内的佼佼者。
华为强大的ICT实力和智能驾驶技术“遥遥领先”并不令人意外,但在电驱电动领域中,华为多合一驱动系统DriveONE也出奇地强力。
据电车天空统计,以最新发布的智界S7搭载的150kW电机为例,华为DriveONE方案整备质量78kg以下,较行业平均水平90kg轻约10%。对于电动车来说,驱动单元的减重意味着更大的“推重比”和对乘员舱空间的更少侵占,也让智界S7最快零百加速达到3.3秒,超过纯电的百万级跑车保时捷Taycan 4S。

图源:电车天空
同时,为了提高整体效率和稳定性,华为自研的SIC芯片模组,有效支撑总成电机效率97.8% ,相比传统硅基IGBT模块,能够显著降低电能消耗,提高能源利用效率,
而在智能驾驶、智能座舱、智能电控等技术外,智能车云、智能光学、智能网联、智能车控等智能化技术,共同构建起了华为造车的核心壁垒,成为了华为“跨界造车”赋能车企,与制造端合作伙伴能联手的最大依仗。
2、华为,为何不“下场造车”?
既然华为有着如此强劲的技术实力,那么如小米一般借助智能化的浪潮切入造车的渠道,拥有自身的造车能力与实力岂不更好?这样的想法固然美妙,但在内外的共同“绞杀”与“教训”之下,华为还是坚定地走在了为其他车企提供服务的道路上,而这样的转变,要从一份文件说起。
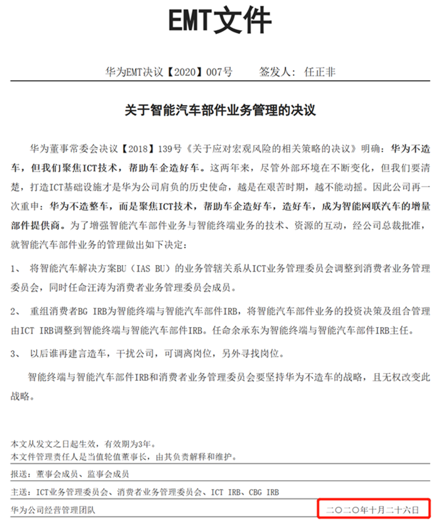
2020年10月,华为了签署不造车决议,原本到今年10月,任正非签署为期的3年《华为不造车决议》即将过期,而这份文件的过期,也意味着不造车的思想钢印彻底解放。

正是因此,年初问界汽车的宣发开始出现大量的华为元素,无论是HUAWEI AITO、华为问界、华为汽车、换菊花标,都是在想方设法凸出华为的参与度。
但正是在外界猜测华为是否会彻底下场,来“改造”中国汽车行业之时,任正非在愚人节的前一天,动用华为董事长权限,给这份《华为不造车声明》又续了5年,并坚决重申华为不造车,只帮车企造好车的理念。
同时,对于华为内部一些积极下场做自己品牌的“造车派”们的越界行为,轮值董事长徐直军在内部会议上进行了严厉批斗。“有些个人、部门或者合作伙伴在滥用华为的品牌,这些事情在查处过程中,华为三十多年构筑的品牌不会被谁滥用,华为不造车,也没有任何品牌的车。”
显然,任正非的角度要站得更高一些。
站在华为内部的角度来看,近年来,国外对华为实施了一系列的制裁措施,包括禁止与华为进行商业往来、限制华为销售等。这些制裁措施使得华为在全球范围内的业务受到了一定程度的限制,甚至只得断腕求生,在这样的情况下,华为需要更加谨慎地选择其投资方向。
同时,汽车制造业作为一个资本密集型的产业,是一个需要“砸钱听响”的红海行业,从研发、生产到销售,造车涉及的环节实在太多了,以国产新能源车龙头企业比亚迪为例,其2022年实现业绩和净利润率暴增的双重增长,结果销售净利润率也才4.18%,毛利率水平才17%左右。
相比之下,华为在消费电子领域的投入回报比简直太过惊人了,毕竟谁都不愿意去做吃力不讨好,投资不赚钱的生意,对于一家被西方世界倾力“制裁”的企业更是如此。
而最重要的,则是华为最初的定位,在最初涉足汽车行业之时,华为便给定了自己的身份为“赋能者”,即使现在表示不造车, 头部厂商们尚且不愿意交出“灵魂”与华为合作,此时下场造车,无异于掀桌子一般,同行业内所有玩家翻脸。
而在华为内部的考量之外,互联网大厂下场深度参与汽车开发的结果,也大多不尽人意。
目前,除去阿里、腾讯等通过股权与小部分技术开发参与造车的企业,同华为一般下如此多精力于造车之中的大厂有百度、滴滴、小米。而百度与滴滴已经同吉利、小鹏达成交易,即使手中还握着相关的股权与技术,但结果与失利已经毫无差别。而目前尚且没有失败的小米,也是因其产品还未上市的缘故,这样一条没有大厂走通的道路,着实与华为调性不符。
过去三十几年中,华为最重要的方法就是靶向思维,具体来说就是先瞄准,再开枪,这也是华为在过去得以跨越不同行业的核心秘密。而当前在消费电子厂商跨界造车尚无成功先例的前提之下,并不存在那个靶,也自然无法让华为扣动下场造车的扳机。
文至此处,华为要参与造车的底气与为什么不亲自造车的缘由大致已经说明,但选择的合理只是成功的第一步,即使是堪称中国技术实力最强的华为,在造车之路上也并不一帆风顺,而与车企的具体合作之中,仍存在诸多难解的问题。
3、大集团不愿放弃“灵魂”,华为造车远非一路坦途
华为造车最大的优势,在于电动化向智能化转型期间可以为车企们提供技术上的支持与服务。但只有技术,并不意味着能够成功。与之相反的是,华为与车企们合作最大的问题,便就是出自其中。
按理来说,如果传统车企们不愿意做新时代里的“诺基亚”,有这样一个外部更加廉价便可获得相关技术的机会,车企业们应该是求之不得的。但是,对于上汽这样庞大的老牌车企,对于引入华为这种希望在整车设计和系统研发中获得更大的权限与自由度的企业这件事上,实在得慎之又慎。
于是,一场针对造车“灵魂”的争论开始了。其实,出现如此情况并不难理解。对于传统的车企而言,在智能时代与技术优势的科技公司合作,往往都会有着这样的担忧,担心最终沦为科技公司的代工厂。这就像一柄悬在老牌车企头上的达摩克利斯之剑。
如果华为选择自己下场造车,选择不将最先进的技术共享,老牌车企们该怎么办?
此外,华为2002年曾经说过的不造手机,但最后却成为了国产最有竞争力的手机厂商。之前也说过不造电视,但还是推出了“华为智慧屏”。那等到任正非签署的不造车文件期限过后,华为同各大汽车厂商深度合作,把握住车企命脉之时再突然下场,又该如何?
而在代表老牌汽车集团的上汽外,像蔚小理这种带着互联网思维和尖端技术入局造车的新势力企业,已经孕育出了自己的调性与灵魂,他们也绝对无法成为华为朋友圈中可以坦诚交换技术的企业。
可以说,在不愿受制于他人的思维之下,老牌车企不会与华为合作。在出身及技术实力的综合考量后,新势力没有与华为合作的可能。于是,只有赛力斯这样已临深渊,选择“放手一搏”的企业才有可能给华为极大的自由。其他车企就算同华为合作,也只是划出某个项目交由华为,距离共赢还有很远很远的距离。
但除开造车“灵魂”一说,能扮演帮助车企造车一角的,也不止华为一个。
作为最早入局造车的互联网企业,百度一手扶持到大的集度虽然更名极越,相关造车企业股权的主导也交由吉利,但这仅仅代表着百度放弃了主导造车的可能,而是转向与成熟车企合作,利用自身智能化能力提供智能驾驶等解决方案的战略转移,也彻底站在了与华为一样的位置之上。
而同样与华为出身消费者业务的小米,选择了重资产造车的道路,这样可以更加如指臂使德完成造车,如果车机亮相后得到市场认可,也不排除不会选择向外输出“灵魂”的道路。
如此看来,华为造车,也并非一路坦途。
参考资料:
1.《华为将如何影响中国汽车产业格局》,芝能汽车;
2.《华为造车?野心不止于此》,宇凡微电子;
3.《任正非“绞杀”华为造车,余承东悲鸣!》,酷玩实验室;
4.《华为拆分造车“灵魂”,一手技术,另一手销售》,首席商业评论;
5.《分析| 从华为车BU分拆聊小米造车,选择加入还是“保住灵魂”?》,二师兄玩车官号;
6.《华为DriveONE电机最高转速25000,全球第一,超越特斯拉和Lucid,重量78KG,排名第二!》,电车天空;
7.《电子行业深度报告:华为赋能自动驾驶,国内智驾产业发展加速》,东吴证券;
8.《明星主机厂产业链系列深度之一:华为汽车深度解读-高壁垒、广生态、强联合》,平安证券;
9.《华为智能汽车专题六:长安华为战略携手,打造中国智能驾驶龙头》,方正证券。


评论