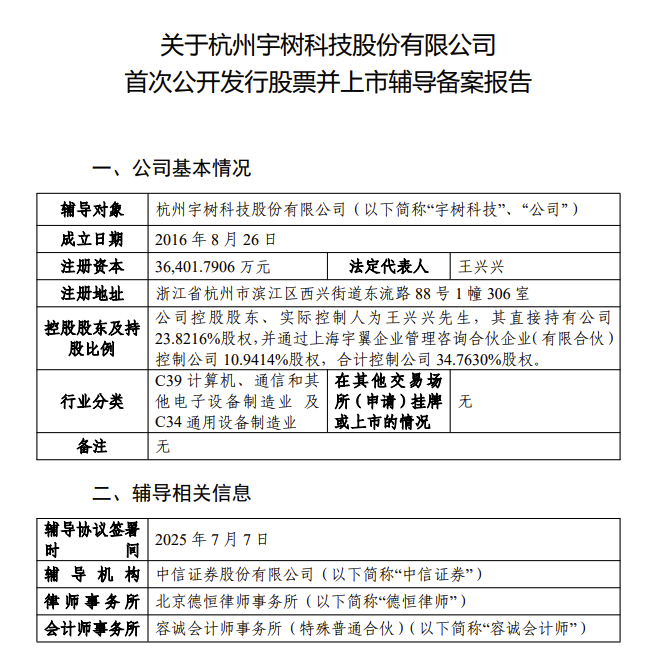
7月18日,中国证监会官网显示,宇树科技已开启上市辅导,由中信证券担任辅导机构。辅导备案报告显示,宇树科技控股股东、实际控制人为王兴兴,其直接持有公司23.8216%股权,并通过上海宇翼企业管理咨询合伙企业(有限合伙)控制公司10.9414%股权,合计控制公司34.7630%股权。

来源:界面新闻
7月18日,中国证监会官网显示,宇树科技已开启上市辅导,由中信证券担任辅导机构。辅导备案报告显示,宇树科技控股股东、实际控制人为王兴兴,其直接持有公司23.8216%股权,并通过上海宇翼企业管理咨询合伙企业(有限合伙)控制公司10.9414%股权,合计控制公司34.7630%股权。

评论