文|降噪NoNoise
俗话说,人教人学不会,事儿教人一学就会。这句话用来形容李想现在的处境,大概再合适不过了。
7月29日,理想首款纯电SUV i8正式发布。自去年MEGA折戟,这款纯电产品就被外界寄予厚望。这是理想证明自己纯电实力的关键。
一位理想车主告诉《降噪NoNoise》,i8发布后,他的第一感觉是理想很有「勇气」。i8的外观承袭了MEGA的设计语言,看起来更像是压缩版MEGA。「但套娃真的能成功吗?大家会不会审美疲劳?」 他直言,2023年买车的时候,理想还很惊艳,几乎没有其它选择,但现在是2025年,能选择的可太多了。

i8外观图 图源:理想汽车官微
「理想现在的营销思路并没有解决电车的根本问题。」另一位新能源车主告诉我们,不管是发布会上的卡车撞击实验,还是被网友调侃的「大桌板」营销,都让人觉得,理想在弱化车的工具属性,而纯电用户的真正诉求并未被满足。
产品力的不突出也直接反映在销量上。8月5日,理想i8发布刚满一周,便官宣取消其Pro、Max、Ultra版本,全系仅保留统一版本,统一配置。称这一决定,是基于「用户吐槽车型版本复杂,难以选择」。
对于发布一周还迟迟没公布大定数据的i8而言,这大概是最不失体面的一种应对。
即便聪明如李想,恐怕一时间也很难回过味儿来。2024年,理想汽车销量达到50.45万辆,依然是国产新势力销冠,这也更难解释MEGA和i8的接连失利。
对新能源车企来说,纯电从来不是一道选择题,而是必修课。有人选择先苦后甜,李想是选择先甜后苦的那一个。
01、增程魔法失灵,理想急需新标签
「理想希望通过i8稳固家庭用车高端化市场,但当冰箱彩电大沙发成为标配,理想过去高端家用增程SUV的标签也不复存在。理想急需找到自己的新标签。」一位车主这样向我们描述理想的困境。
与理想汽车初入新能源市场的稀缺不同——彼时,中国家用增程SUV市场一片空白,难以接受电车的家庭最先尝试了增程混动,理想也因此定位所向披靡。
但过去几年,中国家庭SUV市场份额其实相当固定,甚至已被压缩。「家庭电动SUV是个上限有限,下限封死的市场。」一位业内人士曾这样分析道。
2024年2月,理想汽车股价一度涨至182港元。这得益于2023年的出色年报,年报显示,理想汽车2023年全年营收为1238.5亿元,较2022年452.9亿元增加173.5%。理想汽车成为中国第一家年营收突破千亿元的新势力车企。财报发布后,理想汽车当天股价上涨25%。

自2024年3月以来,理想股价开始走跌
3月,伴随着Mega发布,理想汽车港股股价跌至116.6港元,相较于2月最高点182港元,跌幅近36%。MEGA原本计划冲击腾势D9,登顶50万以上区间销量第一,但当时腾势月销近万台,MEGA首月销量仅为1000台左右。
这是理想公司发展史上第一次严格意义上的危机。李想的考验也由此开始,之前打惯顺风局的他,或许意识到增程魔法在纯电领域不奏效了。
当年雷军宣布造车之初,就在许多场合说过,大部分车企先干SUV,是因为容易。小米上来先做纯电,是从最难的入手。「先从纯电轿车做起,再做其它的就容易了」,这个经验来自小米手机。雷军说,小米手机就是从轻模式做起,速度很快,但根基不扎实,现在还在补课,再次创业决定不走捷径。
李斌也不只一次在公开场合表态,电动汽车终极技术路线是纯电,增程和插混都只是过渡。尽管2022年至今,增程和插混销量可观,蔚来一度在生死边缘徘徊,但他仍认为「从汽车产业长期发展看,纯电路线无可争议」。

蔚来在售的所有车型均为纯电车型
对于完整吃到了过渡阶段红利的理想来说,当最初定下混动增程路线的战略方向时,想必李想也预判到了今天的局面。
02、知道纯电难,没想到这么难
为何MEGA之后接连犯错?一个可能是,李想本人的精力从去年底转向AI,对车的注意力减少,这一点,李想在多次访谈中都提到了自己的时间安排。这种「只当董事长不当CEO」的弯路,何小鹏、李斌也走过。
管理的放松势必会带来组织的松懈。今年6月,理想汽车月度交付量首次出现同比下滑,交付量36279台,跌幅达24%。7月,理想汽车公告称,本月交付量30731台,同比下降40%。
据《一见Auto》报道,有理想内部员工认为,由于理想L系列换新版的升级主要集中于智驾硬件,其他变动并不大,产品力没跟上,影响了销量表现。
当然,较少的改动无疑更有利于节约成本,提升经营效率,但换个角度思考,未尝不是一种「偷懒」。

i8最初发布的三个版本 图源:理想汽车官微
内忧外患之下,i8发布前夕,理想销服、智驾等多项业务迎来了剧烈震荡,并在下调全年销量目标同时,将全公司预算缩减20%。而所有调整的核心,都指向一个目标——如何提升转化,提高销售。
尽管有了大规模调整,且在公开场合李想及团队强调i8是「十年磨一剑」的诚意之作,但从发布至今的反响来看,补救来得可能有点晚。
这更像是龟兔赛跑的现实版。理想L系列躺在舒适区的几年间,其他品牌的大空间家庭SUV已纷纷完成追赶。零跑C16、问界M8等都拥有着和理想L系列相媲美的配置。即便是眼下,乐道L90、即将问世的小米昆仑等,都将对理想纯电系列造成威胁。
一位车主表示,他认为理想L系列产品已经到了周期末尾。近期销售体系重构,纯电车型即将陆续上市,更多消费者势必会选择观望。乐观估计最快也要明年才能重回增长。
「MEGA是理想的第一次失败,但从i8的结果来看,李想可能到现在还没有完全意识到电车市场有多难做」,他说。
03、身段柔软的李想
尽管李想正面临考验,但从一个创业者和企业家的角度审视,这仍是一个有着超强迭代和纠错能力的优秀创始人。
换句话说,骄傲和轻狂乃人之常情,但当企业遭遇重大危机时,李想也杀伐果断、动作到位,毫不含糊。
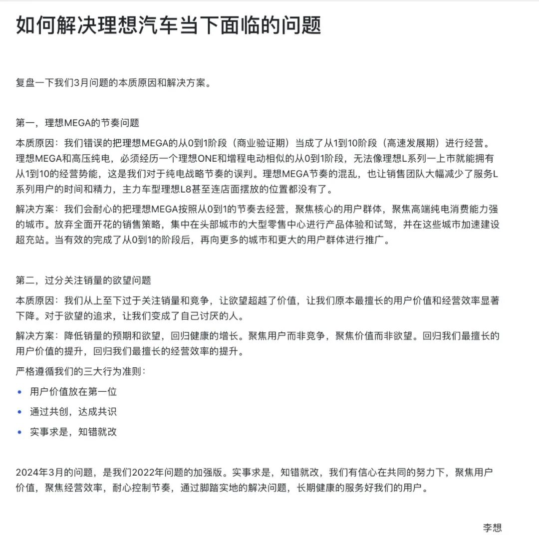
MEGA上市当月销量遭受重创,李想迅速牵头反思并做出调整。随即发布全员内部信,承认自己错判了理想MEGA的发展节奏,并指出公司上下过分关注销量和竞争而非用户价值,并在当时确立了接下来将「NPS」作为首要目标的销售导向。

所谓「NPS」(净推荐值),代表着用户对品牌的满意和忠诚度,也直接反映用户的推荐意愿。一位用户表示,从这次宣发能明显感受到李想本人对于NPS的重视程度超过了销量。
一个体现是,i8的发布节奏相当克制。7月17日开启小定,到7月29日举行产品发布会,从实车首次露面到发布仅间隔11天。发布会后才开启动态体验,大定锁单时间超过14天。这样避免了提前暴露产品动态引发的舆论波动,也充分给予用户思考空间。
人们发现,进入到纯电市场的李想变乖了。他收敛起锋芒,四处耐心求教,甚至模仿起雷军的风格,近期微博也常以问句结尾,「是否要开视频账号和大家直接沟通?」「或者等开完理想i8发布会,我录一期‘李想说i8’先试试?」
从最初的口出狂言、说教式输出,变为如今的接地气路线,李想的风评也在悄然变化。7月25日,李想的第一条抖音视频上线,是调侃自己当初出圈的发飙视频。这在过去,恐怕不可想象。

李想的第一条抖音视频
「以前很狂,但现在更低调内敛,有所顾虑。」上述受访者称,大概是发现纯电市场的艰难,李想有了更多敬畏之心。
04、AI明牌和前途未卜的纯电之路
在新能源车圈,有个不成文的规律,即通过首发大定数基本可以推断后期销量。尽管大定不等于锁单和交付量,但这仍然是一个充分条件。「i8大定注定后期很难翻盘,这款车应该不会成为拯救理想纯电的产品。」一位业内人士这样说到。
尽管拉长至更长的销售周期,i系列目前还不能判断其是否彻底失败,但两款纯电车型败北,也为后续发展蒙上了一层不确定性。不少车主担心,李想的思维是否还停留在曾经新势力销量第一的辉煌时代。如今市场格局完全变了,不拿出诚意,仅靠品牌号召力已经很难打动消费者了。
如果既想保住高端地位不降价,又想保增程不让i系列冲击原有L系列,还要追求高毛利——既要又要的结果就势必要损失掉产品力。
但在未来很长一段时间内,理想的核心造车业务又必须不容有失。因为李想更大的野心在AI和芯片,造车业务将负责为其输血。

今年5月,理想发布《理想AI Talk第二季》视频节目
去年底,在接受采访时被问及:MEGA的失利暴露了产品定义能力的短板,如何在AI与造车间平衡资源?李想给出的答案是,先通过现有业务造血,再逐步向AI倾斜资源。但这一策略的风险在于窗口期稍纵即逝。
过去理想每年100亿元研发费用中,有近一半投向了AI领域。李想表示,理想正在发起更大的算力冲击,2025年实现L3智驾,并在三年内跨越L4的门槛。他曾说,希望理想AI硬件终端做出像iPhone那样颠覆性的产品,「我们最终一定不是个标准的汽车企业,如果按照我的定义,我们会是个空间机器人企业」。
上述车主认为,理想的混动至少还能维持好几年的销量,这保证了它的基本盘。但最好的情况就是与其他新能源品牌平分秋色,在纯电领域要做到绝对优势,还需要掏出一款颠覆性产品。
「i系列的配置,被困在L系列的牢笼里出不来。如今大定不及预期,被迫放弃毛利冲销量,只能说调整还算快,但今年的毛利承压是肯定的」。
i8只是试水,真正的重头戏在i6,为了下半年更严峻的挑战,李想和团队要准备好实实在在打场硬仗了。
参考资料:
[1]《21深度|i8前夕,理想变奏》,一见Auto
[2]《与李想的三小时对谈》,腾讯科技
[3]《NPS成为理想的“支点”》,北京日报


评论