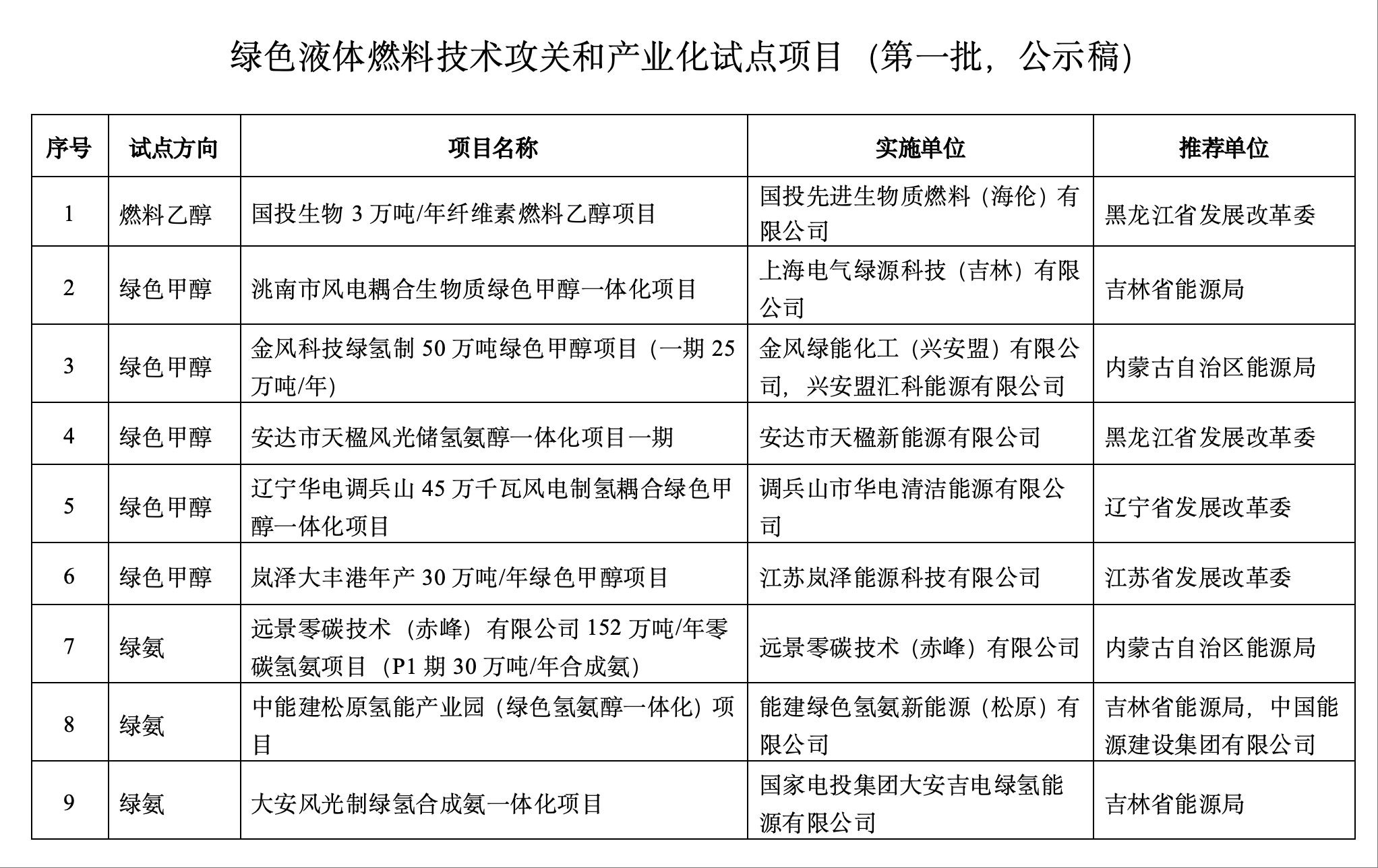
国家能源局综合司发布关于公示绿色液体燃料技术攻关和产业化试点项目(第一批)的通知,根据《国家能源局技术示范和改革试点工作管理办法》等有关要求,经组织专家评审,拟支持国投生物3万吨/年纤维素燃料乙醇等9个项目开展绿色液体燃料技术攻关和产业化试点工作。

来源:界面新闻
国家能源局综合司发布关于公示绿色液体燃料技术攻关和产业化试点项目(第一批)的通知,根据《国家能源局技术示范和改革试点工作管理办法》等有关要求,经组织专家评审,拟支持国投生物3万吨/年纤维素燃料乙醇等9个项目开展绿色液体燃料技术攻关和产业化试点工作。

评论