作者:孙波、贾秋怡
传统的绩效管理方法由于不适应快速变化的环境暴露出越来越大的局限性,因此企业亟待寻找一种全新的工具帮助提升个人与组织的绩效表现。
OKR,是一套帮助企业、团队与个人明确发展目标、跟踪工作进展的管理工具。它由英特尔公司发明,在谷歌等公司发展成熟,已成为当今企业进行目标与绩效管理的一种新的尝试。
OKR诞生时间并不长,国内企业接触的时间更短,因此在实操前有必要对这一方法做深入了解。
本文将从OKR的起源开始,介绍这一管理工具的发展历史,并将之与绩效管理中普遍使用的KPI进行比较,回答企业关心的适用性、绩效评价等问题。本文还将介绍OKR的设计与执行流程,并且通过企业的应用案例带领读者从实践方面了解OKR的实操过程。
一、OKR的起源与发展

OKR的起源最早可以追溯到德鲁克的目标管理理论,其核心思想是倡导由命令驱动式的管理向目标驱动式管理的转变。在这种思想的影响下,1999年,英特尔公司的总裁安迪葛鲁夫提出了“高产出管理”的概念,它也成为OKR最初的模型。随着谷歌投资人约翰杜尔将这种管理理念带入谷歌,经过多年实践与打磨,OKR逐渐成型,如今OKR已经成为许多企业最重要的目标与绩效管理工具。
1. 德鲁克的“目标管理”理论
1954年,彼得德鲁克出版了《管理的实践》一书,在书中他指出,许多管理者致力于成为自己所在领域的专业人士,但却忘记了这只是帮助企业实现终极目标的手段。这使得各部门为了扩大势力各自为政,不仅阻碍了跨部门的沟通协作,还让组织变得异常松散。
为了解决上述问题,德鲁克提出了“目标管理”理论。这一理论的核心是,所有工作都应该为实现企业所期望达到的绩效目标做出贡献。为此,每一个管理者都必须清楚的了解企业的目标是什么,以及自己所负责的业务板块能够为企业做出怎样的贡献。
在实施目标管理的时候,德鲁克认为组织需要做到以下几点:
(1) 目标的产生是高层管理者与基层管理者共同讨论的结果,而不是单方面的意愿;
(2) 用自我管理的方式来评估个人的绩效;
(3) 绩效评估方式必须与目标相关,且是简单合理、易于衡量的。
德鲁克希望通过“目标管理”,让每个人都能充分发挥特长,促进团队合作,向着共同的愿景努力。这一理论也成为OKR最初的雏型。
2. 英特尔的“高产出管理”理念
曾任英特尔总裁的安迪格鲁夫一直对德鲁克的理论非常感兴趣,他意识到“目标管理”能够为企业带来诸多益处,于是在该理论的基础上形成了“高产出管理”。“高产出管理”主要强调以下方面:
(1) “聚焦”于少数几个最重要的目标。格鲁夫提出了“管理杠杆率”的概念,他认为,在投入相同的情况下,有较高产出的管理活动就拥有较高的杠杆率,管理者必须把精力放在有最高的杠杆率的活动上;
(2) 目标的设定应该是自上而下和自下而上的双向互动过程。与德鲁克的主张相同,格鲁夫认为鼓励员工积极参与比强制委派任务更能激发工作动机,因此他十分注重培养员工的自我管理能力;
(3) 提高目标设定的频率。以季度甚至月度为周期,在一年内多次设定目标,有利于企业更加快速的响应外部的变化。
(4) 目标应该具有挑战性。通过高水平的目标,激发员工的挑战精神,牵引员工对目标的持续关注。
3. 谷歌的OKR模型
格鲁夫不仅是一位杰出的企业家,他还十分注重培养人才。约翰杜尔在英特尔工作时接受过格鲁夫的管理培训并深受启发,因此当他加入谷歌时,便将这套管理理念推荐给了谷歌的两位创始人:拉里佩奇和谢尔盖布林,并获得了两人极大的支持。此后,这套管理理念在谷歌不断完善,逐渐形成了如今的OKR模型。在这个模型中,谷歌将OKR划分为4个层级,由上至下依次是:
公司层级OKR:它阐述的是企业的核心和预期;
部门层级OKR:它描述的是各个业务单元的预期;
团队层级OKR:它描述的是团队的目标和预期;
个人层级OKR:它是员工的工作目标和预期达到的关键结果。
每一层级的OKR都是在上一个层级的基础上形成的,最终所有的OKR都与企业战略和总体目标对齐,有效的保证了组织内部的所有成员都聚焦在一致的方向上。
2013年,谷歌风投的合作伙伴瑞克克劳公开了一个关于OKR的培训视频,引起了众多企业的注意。此后,OKR逐渐在硅谷盛行起来,并迅速推广至世界各地。如今,已有数以千计的企业使用OKR对组织与个人绩效进行管理。
二、KPI与OKR的关系
在绩效管理过程中,KPI当属被应用的最为普遍的工具之一,它已经成为许多企业最重要的管理手段。然而,随着OKR的兴起和推广,绩效管理被赋予了新的思路,在谷歌和西尔斯这样的企业中,OKR已经逐渐取代了KPI。这一现象的出现使得大家不禁思考,OKR与KPI到底有什么区别?想要回答这个问题,首先应该了解KPI和OKR是什么。
KPI(Key Performance Indicators),中文翻译为“关键业绩指标”,它指的是企业的宏观战略目标经过层层分解而产生的可操作的战术目标。孙波博士认为,关键业绩指标反映了企业在一定时间内的经营重点,通过关键指标的牵引,强化组织在关键绩效领域的资源配置与能力,使全体成员的行为能够聚焦在成功的关键行为和经营重点上。
OKR(Objectives and Key Results),中文翻译为“目标与关键结果”。在《OKR:Driving focus, alignment and engagement with OKRs》一书中,Niven与Lamorte将OKR定义为“一种批判性思维框架和持续性练习,它可以使员工相互协作、集中精力,推动企业不断前进”。OKR的核心是帮助企业找到对其发展最关键的方向,并且保持专注,通过集中优势资源,在最重要的地方取得突破。从名称上看,OKR由两部分组成,目标(O)和关键结果(KR):
目标,是对企业将在预期的方向取得的成果的描述,它主要回答的是“我们希望做什么”的问题。
关键结果,是衡量既定目标成果的定量描述,它主要回答的是“我们如何知晓实现了目标”的问题。
从定义中不难看出,KPI与OKR是存在共同点的。它们关注的都是企业的关键绩效目标,都强调通过对关键绩效目标的聚焦,引导组织成员做出高效的绩效行为,最终实现期望的绩效结果。但是两者又具有本质的差别,主要体现在以下几个方面:
1. 设计的立足点不同
KPI具有非常明确的指标,它所追求的就是高效的完成这些指标。KPI是一个评价工作效果的工具,它用定量的指标来衡量战略执行的情况。评价对象对既定目标的完成程度至关重要,因为它决定了企业战略能够起到多大的效果。正是因为KPI追求的是百分之百的完成率,在选择指标时,它关注的是有能力做到同时又必须做到的目标,通过它们引导员工做出企业期望的正确行为,实现企业的战略决策,持续获得高效益回报。
OKR的目标是相对模糊的,它更关注提出极具挑战性和追踪意义的方向。OKR强调通过企业对自身业务、资源和外部市场、竞争对手的分析,找到能够让企业在竞争中制胜的方向,并持续聚焦在这个方向上,寻求突破,因此OKR倾向于在正确的方向上努力,通过激发员工的热情,得到超出预期的结果。相比于KPI关注有能力完成的指标,衡量OKR设计得是否理想的一条重要标准,就是目标是否具有挑战性和超越性。Niven与Lamorte认为,极具挑战性的目标意味着必须付出极大的努力,摆脱惯性思维,尝试多种实现目标的解决方法,这不仅有利于对目标的持续关注,而且能够引导高绩效行为。如果组织中的每个成员都为“看似不可能完成”的目标而努力,即使最终目标未能实现,得到的结果也远远好于实现一个常规的目标。
由此可知,KPI与OKR在设计的立足点上存在本质的差别。KPI侧重于完成明确的目标,而不是超越目标。OKR致力于指引前进的方向,并且取得突破性的进展。由于目标本身设置的极为难以实现,因此是否完成了它并不是那么重要,通常情况下,完成目标的百分之六七十就足以引导出一个超出预期的结果。
2. 设计过程存在差异
KPI与OKR在设计过程中的沟通模式也是不尽相同的。KPI的设计通常是自上而下委派式的,而OKR则更加注重上下左右的多维互动。
常用的KPI开发方法主要有“平衡计分卡”和“关键成功因素法”两种。无论采用哪种方法,它们开发KPI的过程都是对企业战略进行层层分解,对要获得优秀的业绩所必须的条件和要实现的目标进行自上而下的定义。这一过程使KPI更多反映的是组织希望个体做出的绩效行为,对于个体能够为企业战略的实现主动做出什么贡献,在具体的指标中体现的并不明显,这导致KPI的互动性往往是比较差的。
与此相比,OKR的设计则是一个多向互动的过程。从德鲁克的“目标管理”到格鲁夫的“高产出管理”,再到谷歌的OKR模型,始终强调“方向的一致性”、“员工的主动性”和“跨部门协作”,而这三个特征也分别代表了OKR在设计过程中的三种沟通模式。
“方向的一致性”,指的是企业及其内部的团队乃至每个个体都应该朝着相同的方向努力,避免内耗。这就要求企业首先明确对自身发展最重要的事务,将之转化为战略目标,团队或业务单元基于企业的战略目标来设定各自的团队或业务目标,员工的个人目标则是在所在团队或业务单元的目标基础上制定的。从这个角度讲,“方向的一致性”要求OKR必须自上而下制定,先有企业战略,后有团队和个人目标;
“员工的主动性”指的是员工应该积极参与目标的设定并且对执行过程进行自我管理。OKR不应该由上级以委派任务的形式分配,而是由评价对象根据自身价值和能够为企业做出的贡献主动制定,它反映了组织内每个个体对企业的责任感和对自身工作的期望值。因此,“员工的主动性”使OKR充分体现了评价对象的个人意愿,将单独个体的工作与企业战略相联结,实现了由下至上的互动;
“跨部门协作”。有效的团队合作需要合作各方在目标、职责和工作方法等方面达成共识。OKR的设计过程要求各团队的目标与关键成果必须获得其他协助团队的认可,因此,团队间的横向沟通是必不可少的。
3. 驱动机制的差异
从驱动机制的角度来讲,KPI主要通过外在物质因素的激励引导员工的绩效行为,而OKR更强调利用员工的自我价值驱动实现绩效目标,因此,两者在行为的动机上是存在差别的。
KPI的执行一般需要依靠外在激励因素的牵引,这是由它开发过程的特点决定的。KPI的设计以自上而下的形式为主,这导致员工常常处于被动接受的状态。在这种情况下,借助外部因素建立一种“契约式”的关系来调动员工的主观能动性是比较常见的做法。通常情况下,企业利用薪酬涨幅和奖金分配等物质因素来引导员工的高绩效行为,而员工通过KPI指标的达成获得更高的物质回报。这也就解释了为什么很多情况下KPI的考核结果是与薪酬激励体系相挂钩的。但是这种做法的局限性也比较明显。首先,物质激励会增加企业的运营成本,因此组织不会无限度的提高物质激励的水平;其次,激励水平也并不总是与激励效果成正比,有些时候甚至会带来反作用,所以寻找两者之间的平衡点是十分关键的。也正是因为这些局限性的突显,使得许多企业开始寻求更加多元化的激励方式,力图挖掘更深层次的员工内在动机来实现个人绩效表现的持续性改善。
而OKR在这一方面显得更具主动性。它主要依靠激发员工自觉自愿的积极行为来达到提升绩效表现的目的。产生这一现象的原因主要有两点。首先,员工的参与程度会影响他们的工作行为。心理学认为,人们更愿意主动与自己参与其中的活动建立联系,投入更多的关注。正如上文所述,OKR注重员工的参与感。组织成员需要为OKR的设计工作进行深入的思考和全方位的沟通,这使得每一个目标与关键成果都承载着个人的努力与心血,因此这更容易激发他们执行OKR的热情。其次,OKR不仅是企业的愿景,也是员工个人价值的充分体现,实现OKR的过程也是实现自我价值的过程。因此,对于有更高追求的员工来讲,OKR能更加有效的激发他们自我实现的内在动力。
三、OKR的适用性
虽然OKR已在世界范围内推广,也有不少成功案例,但使用OKR的群体主要是互联网公司。这一现象主要是由互联网公司所面临的外部环境、人员结构、工作内容和管理模式决定的。
首先,互联网行业的飞速发展导致外部环境变化极其迅速,以至于企业根本无法看清发展目标的方向。即使确定了目标,也会因为外部的不断变化而不得不频繁调整。彭剑锋教授认为,处在这种战略探索阶段的企业,资源的分配主要是基于不确定性、特殊需求或是项目的发展程度而定的,因此必须通过迭代、跟踪目标来引领企业的发展。KPI是实现战略落地的重要工具,因此只有当企业的战略定位足够清晰时,KPI才能发挥它的最大效用,这也就解释了为什么KPI在产业成熟、竞争环境稳定、战略目标相对明确的企业中仍然是一种有效的绩效管理工具。而互联网企业通常无法满足上述条件,因此必须寻找一种全新的管理模式,OKR在这方面就具有非常明显的优势。它不要求企业必须设定非常明确的目标,只要认清在外部市场取得成功的方向,OKR就可以通过对目标的跟踪和迭代发挥作用。其次,OKR的迭代周期相对较短,通常一个季度就会更迭一次,非常有利于企业针对外部变化迅速作出反应和调整,相比之下,KPI在反应速度和调整难度上都要比OKR逊色一筹。
第二,互联网企业是知识型人才聚集的地方。越是优秀的互联网公司就越是汇集了大量高水平的知识型人才。这类员工往往受到过良好的教育,具备优秀的个人素质,在需求上相比简单的物质激励,他们更加重视自我价值的实现。同时,这类员工对行业发展趋势的预测和对客户需求的敏感性往往是组织绩效提升的突破口,因此他们的个人绩效表现对于企业的未来发展至关重要。德鲁克认为,要想提升知识型员工的生产力,就必须赋予他们自主权,让他们自己管理自己,这也正是OKR一直倡导的。OKR主张员工的参与和自我管理,因此在设计目标与关键成果的过程中,员工的个人意愿起着关键的作用,只有员工认可并且真正想做的工作才会转化成OKR。而KPI更多的是由上至下的分配任务,员工对工作内容的自主权和控制权相对较弱,这极易导致知识型人才积极性的减弱。有的企业发现,员工只着眼于KPI要求的工作内容,对不纳入考核但对企业发展同等重要的工作却不闻不问,这无形中削弱了组织发展的潜力,导致企业错失发展机遇。因此,与KPI相比,OKR对于知识型人才是一种比较理想的管理模式。
第三,互联网行业激烈的竞争使得企业必须不断引导新产品与新技术的发育,因此创新是这类企业制胜的关键。互联网企业的员工有相当一部分从事的是创造性工作,这类工作比较灵活,内容抽象,也没有相对固定的流程,因此比较难于进行工作分解。这就为KPI的设定带来了极大的困难。同时,明确的关键绩效指标容易限制员工的想象力,不利于激发灵感。而OKR只在方向上为员工提供指引,具体操作过程由员工自我管理,员工可以根据自身情况决定工作内容和工作方式,为创造性和想象力提供了更大的自由发挥的空间。
第四,互联网企业经常采用项目制的方式进行技术攻关和产品研发,这种管理模式与德鲁克的目标管理有相似之处,它们都是利用资源的优化配置来实现组织期望达到的目标。跨部门协作就是资源优化配置的结果之一。一个项目团队经常由来自多个部门的员工组成,成员之间的沟通协作在一定程度上决定了团队的绩效表现。OKR是个十分看重协作与沟通的工具,成员在设计目标与关键成果时不仅要向企业的整体绩效目标看齐,还必须与协作团队形成横向互动,明确各自承担的责任,对对方的OKR达成共识,并且形成合作联盟,确保对方在必要的时候提供帮助。因此OKR为项目团队的高效合作提供了保障,让项目制这种灵活的管理模式得以顺利运行。
由此可见,OKR为互联网企业面临的一系列问题提供了一条可行的解决途径,是一种比KPI更加有效的管理工具。不仅是互联网行业,对于那些处于快速变化环境中,需要通过不断创新和跨部门的有效协作来实现组织和个人绩效提升的企业,都可以将OKR视为一种可采纳的工具。综上,OKR主要适用于:(1)需要灵活应对市场不确定性的互联网等创新型企业;(2)需要建立跨部门协作的执行能力的业务转型期企业;和(3)需要提高团队协作的知识服务型企业。
当然,OKR的兴起并不意味着KPI完全失去了用武之地,对于大多数传统行业,KPI依然是行之有效的。选择哪种方法来管理绩效,需要对行业的环境、组织的结构、人员的特征等各方面进行综合考虑,只有适合企业的方法才是有效的,盲目追求流行的工具方法将会为管理带来混乱,阻碍企业的发展。
四、OKR是否是绩效评价工具
大多数关于OKR的研究都在强调,OKR是一个管理和跟踪目标的工具。这使得许多企业在实践的过程中产生了疑问,OKR是否是绩效评价工具?OKR的完成情况是否是评价绩效的唯一标准?使用OKR的企业如何进行绩效评价?
1. OKR是否是绩效评价工具?
从在绩效管理系统中扮演的角色来看,OKR的功能覆盖范围远大于一般意义上的绩效评价工具。完整的绩效管理是由绩效计划、绩效辅导、绩效诊断、绩效评价和绩效反馈五部分构成的闭循环过程。
绩效计划指的是评估者与被评估者双方对员工应实现的工作绩效的沟通过程;
绩效辅导指的是管理者对员工在工作进展、潜在问题、解决方案等方面进行的沟通辅导过程;
绩效诊断指的是分析引起绩效问题的原因,通过沟通帮助员工提升绩效表现的过程;
绩效评估指的是通过系统的方法对员工的工作行为和结果进行测量的活动;
绩效反馈指的是员工与管理者共同回顾和讨论绩效完成情况,并制定绩效改善计划的过程。
从这五个环节中不难发现,绩效评价只是绩效管理过程中的功能之一,而OKR的功能几乎贯穿了整个绩效管理的过程。从计划阶段开始,OKR通过团队之间、上下级之间的充分沟通,将个人目标、团队目标与企业整体绩效目标相联结,形成了一套上下左右互动的目标与关键结果体系;在执行过程中,OKR通过每周例会、中期检查等形式让员工与管理者对工作进展情况进行追踪,对阻碍目标实现的潜在问题和解决策略进行讨论,以帮助员工始终聚焦在对组织和个人绩效最重要最核心的工作上;在评估反馈阶段,OKR利用自评工具让员工对自我表现进行评价,并且在季度回顾面谈中让员工与管理者对一个季度内的活动进行复盘,总结经验,为下一季度的绩效活动制定计划。因此,相比于绩效评估工具,OKR更应该是一个绩效管理的工具。
从绩效形成过程的角度来讲,OKR与绩效评估工具的关注点也存在着差异。无论是对个体、团队还是组织,绩效形成的过程都包括投入、转换和产出三部分。
投入指的是个人的知识、技能、素质/团队的知识、技能、素质/组织的人力资源、技术和组织结构资源;
转换指的是个人在完成绩效过程中的方式方法/团队在完成绩效时表现的团队协作/组织的文化、价值观、信念、态度和行为;
产出指的是个人的工作数量和质量/团队的生产率/组织的经营结果。
绩效评价主要针对产出阶段,是对绩效结果的评价。此外,由于绩效评价关注的是过去的、已经发生的行为,因此它具有滞后性。通常情况下,目标是几个月甚至一年以前就设定好的,因此当员工与上级在绩效评价环节一起讨论这些目标时,它们很可能已经过时,甚至与当下的环境背道而驰。即使目标依然有效,但行为及其相应的积极或消极影响已经发生,此时再去分析问题产生的原因、对负面影响进行干预显得有些为时过晚。
OKR主要针对绩效的转换阶段,着眼于绩效实现的过程,因此对产出的结果具有指导作用。OKR的执行者定期对关键结果的完成情况进行追踪、从上级、同伴等多个渠道获取工作反馈,挖掘阻碍目标实现的潜在问题,并寻找解决问题的策略,通过对绩效行为的不断纠偏,确保在产出阶段能够取得期望中的绩效表现。
由此可知,简单的将OKR等同于绩效评价工具是不可取的。
2. OKR完成情况是否是评价绩效的唯一标准?
那么是否能够把OKR的完成情况完全等同于绩效表现结果来评价呢?本文认为,将关键结果的完成情况当作绩效评价的唯一来源是有局限性的,绩效应该从多个维度进行考量。
首先,OKR强调挑战组织与个人能力的极限,设置看似无法完成的高水平的目标,通过自我价值驱动朝着实现高水平目标的方向努力。这一特点决定了OKR的目标通常难度极大,实践起来非常困难。没有实现一个难度很高的目标不一定代表没有取得关键的工作成果,而实现一个不具挑战性的目标也不意味着能力就此得到了提升。如果将OKR的完成情况与绩效评估甚至奖惩制度完全挂钩,很容易导致OKR执行者为了获得较好的绩效评价结果而降低目标的难度,这就与OKR所提倡的精神背道而驰了。所以关键结果的完成情况显然不适合当作评价绩效好坏的唯一标准,还应该充分考虑工作的难度以及完成过程中个人能力的提升情况。
此外,绩效评价还应该考虑到周边绩效。Borman与Motowidlo研究发现,工作绩效应当包括两个方面:任务绩效和周边绩效。他们认为,任务绩效指员工通过直接的生产劳动或服务活动对组织所作的贡献,与个人能力和工作完成情况等因素相关;周边绩效则是存在于岗位职责和组织正式奖惩系统之外的一种人际和意志行为,表现为相互协作、对工作抱有热情、具有责任感等一切有利于组织的行为。上文所述的关键结果完成情况和个人能力提升属于任务绩效的一部分,而OKR更重要的意义是激发员工的工作热情、团队合作意识和对组织的责任感,让组织的每一位成员为企业整体绩效目标的实现贡献力量,这些行为虽然很难被量化,但却是保证组织顺利运转和长足发展的关键因素,也应当成为绩效评价的一部分。
因此,绩效评价不应该只看OKR的完成度,还应该综合考虑能力提升、团队协作,甚至周边绩效等各方面因素。OKR结果可以影响绩效评价,但不应该是决定性因素。
3. 使用OKR的企业如何实施绩效评估?
既然OKR不适合当作绩效评价的工具,其结果也只是诸多绩效因素之一,那么绩效评价功能应该如何实现呢?很多使用OKR的企业会借用外部工具来完成对绩效的评价工作,最常见的一种工具方法就是同伴评审(Peer Review)。同伴评审一般会邀请评价对象的上下级、项目合作伙伴、或者其他有合作关系的团队的同事对评价对象在一个绩效周期中的工作表现、成果贡献、能力价值等方面进行综合评估与反馈。这有些类似于国内企业在进行绩效评价时较常使用的360度评估反馈,由评价对象自己和其上级、下属、同事甚至顾客从多个角度对评价对象进行打分。
在实际操作中,企业可以借鉴谷歌的绩效管理模式。谷歌的目标与绩效管理体系包括两个部分:每季度的OKR和每半年一次的绩效评价。OKR用于日常的目标管理,绩效评价则与激励体系相连。当谷歌进入绩效评价环节时,通常按照以下步骤来实施:
第一步,员工自评。员工填写一个绩效周期内的主要工作内容与成果、承担的角色、能力提升情况、待改进事项等;
第二步,同伴评审。员工邀请上下级、合作伙伴或其他协作团队的同事对工作重要性、表现与成果、待改进事项等方面提出反馈建议;
第三步,上级打分。员工的上级根据该员工的季度OKR表现,自评与同伴评审意见以及客观环境等因素为员工的绩效打分;
第四步,绩效校准。参与初评打分的经理组成校准委员会,向彼此阐明自己的打分理由,确保公正性;
第五步,绩效面谈。经理将绩效评价结果向员工进行反馈,同时提供必要的辅导,帮助员工不断改进绩效表现。
OKR与同伴评审或360度评估反馈等类似方法相结合的模式覆盖了绩效管理体系中的所有模块,OKR负责目标的制定以及执行过程中的沟通、辅导和检查等环节;同伴评审(或360度评估反馈等工具)对员工表现出的任务绩效与周边绩效进行评价和反馈。因此,这种具备完整绩效管理功能的模式将有可能取代KPI成为企业中的一种新的绩效管理方法。
五、OKR的设计流程
1. OKR的特征
在实践过程中,许多企业往往纠结于如何写出高质量的OKR,归其原因,大多在于企业并不清楚“好的OKR是什么样”,因此应该首先明确一个高质量的OKR具备什么样的特征。Niven与Lamorte认为,目标与关键结果应该具备以下几个特征:
(1)目标
是描述性的。
具有挑战性。
具备现实性。
目标指向的结果是可控的。
具有商业价值。
(2)关键结果
可量化。
有野心的。
应该具体化。
易于跟踪进展。
设计者拥有自主权。
2. OKR的设计步骤
Niven与Lamorte认为,OKR的设计过程主要由以下五步构成:
第一步,起草。召集团队成员进行头脑风暴,起草OKR;
第二步,提炼。汇总起草的OKR,在头脑风暴小组中进行集体讨论,初步确定最终将使用的季度OKR;
第三步,校准。这是为了确保设计的OKR与企业战略和整体绩效目标相一致。对于团队层级OKR,各团队负责人将本团队的OKR与其他相关团队进行共同讨论,听取意见,达成共识;对于个人层级OKR,由上级根据团队和公司目标对个人OKR提出修改建议;
第四步,定稿。根据讨论结果修改OKR,并获得上级批准,形成最终定稿;
最后一步,发表。OKR具有透明管理的特点,因此每个个体、团队和公司的OKR都要向所有人公开。
3. 评分规则的建立
为了能够跟踪OKR的执行过程,每一位使用者在季度末需要对关键结果进行打分。谷歌建立了一套简单的打分规则,将评分范围控制在0至1分,评分分为4个档级,分别是:
1.0分:百分之百完成目标,取得了极其卓越,几乎不可能实现的成果;
0.7分:虽然没有完成目标,但是付出了极大的努力,取得了关键成果;
0.3分:没有完成目标,取得了通过常规努力就能够实现的成果;
0.0分:没有完成目标,也没有取得任何成果。
谷歌认为,如果多数OKR得分在0.9以上,很可能说明目标设置的过于简单;如果多数得分在0.4以下,则说明目标设置的过高,或者目标定位错误,将本不属于重要和核心的领域当作工作重点;得分在0.6至0.7之间是比较理想的,这说明在正确的方向上取得了不错的结果。
谷歌的这套打分方案主要用于季度末的总结,但有多年OKR培训经验的Niven与Lamorte建议企业在完成OKR的设计工作后,立即为关键结果进行预打分。这样做的好处是,让执行者提前预演关键结果的打分过程,同时建立更加具体的打分规则。例如,如果关键结果是“在7月31日前通过扩展NOVO试点,将现场管理的空白率从11%降至6%”,则实施者可以建立如下规则:
1.0分:现场管理空白率降至6%;
0.7分:现场管理空白率降至8%;
0.5分:现场管理空白率降至9.5%;
0.3分:现场管理空白率降至10%;
0.0分:现场管理空白率无变化。
4. OKR设计中值得注意的问题
首先,应当坚持“少而精”的原则。OKR的核心是“在关键的领域保持专注”,因此在设计时要首先明确哪些工作才是最重要的,针对它们设计OKR,避免面面俱到。通常情况下,合理的OKR数量应该控制在每个季度2-5个目标,每个目标对应2-4个关键结果。
其次,应当保证OKR的一致性。无论是哪个层级的OKR,都应当为企业的整体目标服务,因此确保所有OKR在方向上的一致性是十分关键的。这就要求每个团队或个人必须理解公司层级OKR的意义,并且明确各自的使命和存在的价值,不断思考“我或我的团队能够对公司的哪些OKR产生影响?如何影响?”。
第三,应当保证一定数量的OKR是自下而上制定的。OKR能够激发员工的工作热情是因为员工能够自主的选择最适合自己的工作,因此应当保证自下而上设计的OKR的比例占总数的一半以上。当需要员工接受来自上级的OKR时,应该进行充分的沟通,使双方都达成一致。
第四,目标与关键结果应当用简明易懂的语言描述。由于OKR向所有组织成员公开,而每一位成员都来自特定的领域,不可能了解企业所有模块的工作内容,因此设计时应当充分考虑到这一因素,尽量让所有人能够轻松了解OKR传达的信息,避免过多的使用专业术语。
六、OKR的执行流程
1. OKR的执行流程
如果企业是首次使用OKR,那么应该在正式进行OKR的设计与执行前做一些必要的准备,帮助后续工作的顺利开展。Niven与Lamorte建议企业从以下三点进行OKR的准备工作:
思考“企业为什么要使用OKR”。对这一问题的思考将决定OKR是否能够取得期望的成效。管理者必须发掘企业的深层动机,列出正在面临的挑战和应对策略,慎重思考OKR是否真的必要;
获得高管的支持。高管对待OKR的态度和支持程度将会直接影响整个组织对OKR的接受程度。如果高管表示出极大的支持,并身体力行的参与其中,那么员工也将更容易接受和参与;
决定在哪个层级实施OKR。OKR分成三个层级:公司层级、团队层级和个人层级。越向下,实施对象范围越广,操作的难度就越大,因此企业必须根据需求事先决定在哪一个层级面对哪一类人实施OKR。通常情况下,首次引入OKR的企业会选择在范围较小的公司层级进行试验。
在完成了准备阶段的思考以后,企业就可以进入正式的流程当中了。一个完整的实施流程包括以下六步:
第一步,针对实施对象进行OKR培训。培训的主要目的除了介绍OKR的相关基本概念,更重要的是向组织成员阐明企业为什么要使用OKR,让大家从正确的角度期待OKR可能带来的改进。
第二步,明确企业的使命、愿景和战略,设计并展示公司层级OKR。这一步非常关键,因为所有层级的OKR都必须与企业的总体战略相一致,因此高管团队必须首先将企业的战略及核心梳理清楚,在此基础上制定企业在未来一个季度内将要实现的OKR,并向全体员工展示。
第三步,团队负责人或业务单元经理需要根据企业战略和季度目标设计团队层级OKR。
第四步,设计个人层级OKR,并与上级沟通,确保个人目标与企业目标和团队目标始终保持一致。
第五步,监督检查OKR的执行过程。当OKR进入正式的实施阶段后,应当定期召开检查会议,对OKR的实施过程进行审视和调整。监督检查的频率视企业的需求而定,有的企业在季度过半时进行中期检查,而有些组织庞大、结构复杂的企业则要求实施者每月甚至每周都汇报OKR的执行情况。
第六步,总结汇报季度OKR成果。季度末期是OKR的总结回顾阶段。首先,OKR的实施者根据评分规则对每一条关键结果的完成情况进行自评打分。然后进入这一阶段最重要的环节,季度回顾会议。每个团队和个人都需要将OKR成果、自评得分、评分标准、打分理由进行阐释,这样做的好处是,不仅仅能够对OKR成果进行总结,而且提供了一个交流与学习的平台,让团队与个人在这个过程中获得能力的提升。
2. OKR执行过程中的注意事项
在执行OKR的过程中有的企业发现,上一个季度没有完成的OKR不知道应不应该在下一个季度继续沿用。这主要取决于企业在新季度所处的环境和需要聚焦的重点。当整体绩效目标发生改变时,团队与个人的OKR也应该做相应的调整。但是对于大部分企业来说,整体目标通常相对稳定,这时如果出现无法在一个季度内完成但对战略至关重要的目标,可以将其沿用到下个季度中。不过,由于实现目标所产生的行为很可能发生变化,因此需要对关键结果进行重新定义。
另一种情况是,在一个季度周期结束前对OKR进行调整,这时需要对调整的原因和必要性进行深入分析。除非遇到极端情况,公司层级的OKR一般不建议在季度过程中进行修改,因为它是团队和个人OKR的基础,一旦调整会涉及整个组织内OKR体系的变动。这也就意味着这一层级OKR的设计必须经过慎重的思考和深入的沟通。对于团队和个人层级,则需要对OKR的执行过程进行分析,如果遇到现阶段无法解决的问题,则需要考虑是否应该继续将其作为核心工作,或是否应该调整相关OKR。从总体上讲,需要调整的OKR应该是少数,如果企业内出现大量或频繁修改OKR的情况,则需要考虑是否是OKR的设计环节出现问题。
七、OKR软件工具与数据应用
在计算机与网络飞速发展的时代,企业已经逐渐习惯于利用信息化工具完成生产与管理工作,因此当启用一种新的管理工具时,如何快速的将其纳入到已存在的信息系统中,也在一定程度上影响着这个工具在企业内部的应用程度。在OKR的实践中,常用的工具主要有以下几类:
传统的Office软件(例如Word,Excel等)。这类工具成本最低,但在OKR的收集和传播等方面需要做大量人力工作;
谷歌账户的分享功能。它能够在线创建、编辑和分享文本,但无法满足企业的个性化需求;
OKR软件工具。随着OKR的影响力不断扩大,相关产品的种类和数量也在增加,有的产品可以针对企业的需求进行个性化的功能设计。但是上述三类工具共同的问题是,无法实现与企业现有管理系统的对接;
企业自主研发的OKR系统。这类工具往往需要企业投入一定的人力财力,但是设计的系统能够完全满足企业的需求,同时能够实现与已有管理系统的快速对接,因此比较适合于信息管理系统相对完善的企业。
OKR信息化带来的另一个问题是数据的收集与应用。通常,OKR平台或软件工具会实时收集与OKR相关的数据,对这些数据的挖掘与分析将会为企业管理带来更加丰富的信息。几种比较常见的用途有:
分析用户使用习惯。数据能够直观的反映OKR的使用人数、得分情况等信息,通过对这类数据的分析,能够帮助企业优化OKR系统的功能;
分析企业经营状况。OKR数据客观记录了企业的经营过程,因此当组织或个人绩效表现产生波动时,这些数据能够帮助管理者回到具体的经营活动中寻找原因,为绩效管理提供更加客观的依据;
分析OKR的有效性。目前,OKR有效性的理论研究较少,将OKR数据与企业经营结果相比较,有助于在这个问题上找到有价值的参考。
企业应用案例——西尔斯控股公司
西尔斯控股公司(Sears Holdings Corporation,以下简称西尔斯)是美国的一家综合性商品零售企业,旗下拥有世界最大的私人零售企业西尔斯·罗巴克公司(Sears, Roebuck and Co.)和美国最大的打折零售商、世界最大的批发商之一凯马特公司(Kmart Corporation)。作为零售业巨头,西尔斯控股公司拥有家居用品、服饰等34个业务模块,将近20万员工。2015年,西尔斯控股公司的年营业额超过250亿美元。在2016年世界500强企业名单中,西尔斯控股公司名列第383位。
1. OKR的引入背景
随着网络科技的发展和电商的兴起,传统零售业经受着前所未有的冲击和挑战,即使是西尔斯这样的大型零售公司,也不得不面临经营业绩持续下滑的局面。为了在激烈的竞争中生存下去,西尔斯必须寻找能够快速响应外部市场变化和消费者需求的方法。另一方面,2013年的西尔斯在内部正经历着企业文化重塑和绩效管理系统升级的压力。西尔斯希望通过全新的绩效管理模式打造高绩效企业文化,通过聚焦核心发展方向、建立高效的团队合作和提升个人生产力帮助企业摆脱困境。一个偶然的机会,西尔斯的CEO Eddie Lampert受到谷歌关于OKR的培训视频的启发,决定在西尔斯内部引进这种管理工具。
2. OKR的引入与实施过程
西尔斯组建了一支OKR团队,以CEO为首,包括了来自IT、人才管理和培训等部门的相关人员。他们集中学习OKR的相关知识,定期交流心得感悟,IT部门还打造了专属于西尔斯的OKR操作平台(图1),为OKR的引入工作做了充分的准备。从2013年的第二季度开始,西尔斯对38名业务单元经理展开了为期半年的OKR试行工作。

图1. 西尔斯操作平台OKR录入界面(图片来源:https://www.youtube.com/watch?v=HZLrfLRugXs)
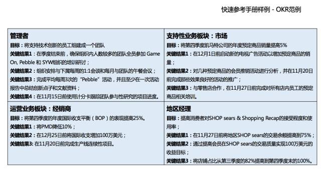
首先,西尔斯为这些业务经理提供了多种多样的OKR培训。培训团队制作了许多关于OKR的短视频,用于介绍OKR的相关知识,经理们只需在网站上花费几分钟的时间,就能了解OKR是一种怎样的管理工具,以及西尔斯为什么要使用它。此外,培训团队还制作了OKR参考指南(图2、3、4),这是一个四页的员工手册,里面介绍了OKR平台的使用方法,列举了基于具体业务的OKR范例,并且回答了一些常见的关于OKR和操作平台的问题。除了这些宣传与培训资料,西尔斯还定期举办各种研讨活动,从外部邀请OKR培训专家为业务经理提供指导。每次的研讨围绕一个特殊的主题展开,参加培训的成员能够学习到设计与管理OKR的方法,并且通过练习不断的进行强化。西尔斯通过各种培训向业务经理们持续灌输OKR的相关信息,帮助他们快速获取必备的知识,更重要的,让他们对OKR产生认同感,相信这种方法能够为当前的工作状态带来改观。

图2. OKR介绍(图片中信息来源:西尔斯公司OKR快速参考指南)

图3. OKR范例(图片中信息来源:西尔斯公司OKR快速参考指南)

图4. 常见问题答疑(图片中信息来源:西尔斯公司OKR快速参考指南)
接下来,业务经理们进入了OKR的设计环节。首先,他们根据西尔斯的战略目标对各自业务板块的价值进行了梳理,明确每个板块能够为西尔斯的整体绩效做出那些贡献;在此基础上,业务经理为各自负责的业务板块制定了的优先事项。所谓业务板块的优先事项,指的是为了达成西尔斯的总体目标,某一板块所应该实现的业绩成果,每个板块有2-5个优先事项。紧接着,这些业务板块优先事项被分解为个人优先事项,即每位业务经理在年度内应该完成的重点工作和关键项目等。最后一步,是把年度个人优先事项细分成季度个人OKR,也就是本季度内业务经理应该实现的目标和关键结果。在OKR的设计过程中,西尔斯的培训团队为业务经理们提供一对一的培训指导,帮助他们聚焦关键领域,将抽象的战略转化为可操作的OKR。每个季度,业务经理们最多可以为自己设置不超过5个目标,每个目标设置不超过4个关键结果。
在开始正式实施OKR前,培训团队还建议每位业务经理为关键结果确定评分标准。总体上,西尔斯沿用了谷歌的自评式打分模式,但是针对每一个关键结果,业务经理还需要设计具体的规则,以便在季末的正式打分时能够保持相对一致的评判标准。
OKR设计完成后,业务经理们将其输入到西尔斯平台系统进行保存,然后便是三个月的OKR执行阶段。为了更好的跟踪OKR的执行过程,西尔斯提供了一种反馈工具(图5)。当业务经理希望知晓其他人对自己工作的看法时,他们只需进入操作平台,在反馈页面选择希望获得从谁那里获得反馈以及希望听取哪方面的建议,这个请求就会发送给对方。在对方做出评价后,便能在系统中查询到具体的反馈意见。反馈工具是执行过程中被使用最频繁的工具,它能够使业务经理在完成工作的过程中不断接收来自上级、下属或同伴的反馈,并根据建议改进工作方法,提升工作效率。同时,他们也能通过反馈工具及时查看其他人的工作动态,并提出自己的意见。西尔斯利用反馈工具建立了一个良性的互动模式,使得员工与周围人的沟通更加具有时效性。

图5. 反馈工具操作界面(图片来源:https://www.youtube.com/watch?v=6jDDr9yQRkM)
当一个季度进入尾声,OKR系统会发出一封邮件,提醒业务经理们尽快开始OKR的评分和总结工作。在这个阶段,业务经理要完成两件重要的事情。首先,他们回到操作平台上,根据季度初期确定的评分规则对每项关键结果进行自评,打分情况是OKR回顾工作的主要依据。然后,每个人与他们的上级进行季度回顾。西尔斯的季度回顾是一个下级主导的一对一面谈。在这次面谈上,业务经理向公司高管汇报一个季度取得的工作成果、OKR的得分情况,同时对本季度中遇到的问题、实施的解决措施、解决效果以及收获的相关经验进行总结。在面谈的最后,业务经理还要对新季度希望达成的目标进行阐述。高管们则向业务经理分享自己的感受,提供必要的支持与辅导,并对新一季度的OKR提出修改建议。
OKR在这些业务经理中取得了很好的反响,不少人坦言,OKR使他们能够认真思考到底想要得到什么,并帮助他们将注意力拉回到那些可以让业务发生积极变化的地方。两个季度后,这些业务经理都变成了OKR这个管理工具坚定的支持者,并且是OKR在各业务板块宣传推广的主力军。如今,西尔斯有将近两万名员工正在使用这种方法,虽然OKR在推广过程中采用的是自愿的原则,但是它在员工中的使用率已经达到将近70%。同时,OKR逐渐变成西尔斯员工的一种工作模式,在每周的员工会议上经常能看到管理者和员工就OKR和完成进度进行深入讨论的情景。
3. 西尔斯对OKR数据的应用
在实践OKR的过程中,西尔斯利用优秀的技术团队搭建起了属于自己的数据库,通过对信息的收集与分析,不断充实着对OKR、对绩效管理和对企业经营的思考。西尔斯主要将数据运用在了以下几个方面:
显示用户的使用习惯。技术团队通过将数据可视化,直观的反映出了OKR在西尔斯各业务板块、团队和个人中的使用分布情况;OKR数量和使用人数的变化趋势;OKR总体和个人的得分情况等等。这些使用信息成为了其他数据分析的基础;
寻找优秀的使用者。技术团队通过OKR使用情况寻找OKR在组织内的最佳实践案例和实践个人,这些案例会被集中收集并且应用在日后的培训资料中,而使用者也有机会被邀请为OKR培训嘉宾,向更多人分享他们的实践经验;
研究OKR的有效行。西尔斯利用数据库的信息研究了OKR对员工个人绩效和企业经营结果的影响,结果发现,使用OKR的员工比不使用这种方法的员工在个人的年度绩效上增长了11.5%;在对西尔斯一个呼叫中心的营业情况进行研究后发现,使用OKR的小组比不使用的小组在营业额上多出8.5%。虽然这些研究的样本量十分有限,结果的代表性也有待进一步考证,但却是目前能够证明OKR可以提升个人与组织绩效的唯一明确的证据,对相关领域的后续发展起到了关键的推动作用;
挖掘推广机会。目前OKR还没有实现在西尔斯的全面应用,因此组织内还存在着大量的推广机会。对OKR使用分布情况的分析能够帮助西尔斯定位下一个推广对象在哪里;
寻找潜在发展问题。虽然每个人都能说出一两点西尔斯正在面临的经营和管理上的困境,但通常情况下,这些感性的认知很难被量化和考证。OKR数据为这个问题提供了大量可参考的客观证据,它可以让管理者回到某个特定的时间和业务板块中,查看具体的经营状况,寻找潜藏的问题。
4. 改进提升和前景展望
虽然OKR在西尔斯的使用已经取得了有目共睹的进展,但是面对未来,西尔斯认为自己仍然有能够突破和改进的地方。首先,西尔斯一直在寻找合适的机会将OKR介绍给更多的组织成员,不仅是美国本土,西尔斯希望能够将OKR推广到世界各地的子公司中去;其次,西尔斯开始将注意力转移到帮助员工设计高质量的OKR上。在刚开始使用OKR时,西尔斯更注重培养员工的OKR意识,对于OKR的质量并没有做过多的要求。如今,相当一部分员工已经将OKR变成了一种工作模式,因此他们开始寻找让OKR变得更加有效的方法,以便最大限度的利用OKR的优势为组织创造价值;最后,西尔斯认为目前对数据库的利用还不充分,在未来将借助技术团队对数据进行深度挖掘,为企业管理和绩效提升提供更有价值的参考依据。
来源:华夏基石e洞察(ID:chnstonewx);作者孙波,华夏基石管理咨询集团执行副总裁、华夏基石OKR研究首席专家;贾秋怡,华夏基石咨询师



评论