文| IT时报 范昕茹
编辑|王昕 挨踢妹
8月刚过没几天,个人碳账户突然热闹了起来。
8月10日,在“2022北京绿色生活季”活动上,北京绿色生活碳普惠平台“绿色生活季”小程序暨北京个人碳账本正式上线。伴随着“88购物节”的到来,淘宝也上线了自己的个人碳账户平台“88碳账户”。
在新一轮的个人碳账户潮流中,个人碳账户的覆盖范围开始变广,一种新的商业模式正在形成。
个人碳账户覆盖衣食住行
个人碳账户已经不是什么新鲜事。
今年6月,深圳就曾推出居民低碳用电小程序“碳普惠”,通过对家庭电量进行换算,对居民家庭减排量进行统计,给予用户不同等级的个性化标志勋章。
相比深圳当时推出的“碳普惠”,北京这次推出的个人碳账户覆盖范围更加广泛,涉及个人生活衣食住行等各个方面。在“绿色生活季”小程序中,用户不仅可以通过签到、答题、填写问卷、观看视频等方式获得绿色积分,还能通过骑行共享单车、购买绿色家电、驾驶新能源车、去指定商超打卡等方式获得绿色碳减排量。获得的绿色积分还可以在兑换商城中兑换到美团30天畅骑卡、电影院代金券、停车券等商品。

尽管北京个人碳账户刚刚上线,但北京用户的参与热情十分高涨。平台单日排行榜显示,第一天中,碳减排量最多的一位用户碳减排量达到了9.76千克,按照每公里骑行碳减排量250克来算,该用户相当于骑行了39公里。
记者也注意到,虽然小程序的减排手册中,标明了乘坐地铁、公交出行、光盘行动、使用自带杯等绿色行为的碳减排量,但这些场景的碳减排量暂时还无法记录在个人的碳减排量账户中。
在淘宝上线的88碳账户中,用户则可以通过拍照的方式对生活中各项绿色行为进行打卡,将碳减排量记入个人碳账户中。依托于阿里强大的生态系统,淘宝的“88碳账本”只需在第一次使用时关联饿了么、闲鱼、菜鸟等App账号,下次进行相关碳减排行为时,无需打开淘宝,就能自行积累碳减排量。
相比北京的个人碳账户,88碳账户中涵盖的碳减排绿色行为更多,除了之前提到的场景外,还包括买卖闲置物品、进行物品回收、回收快递包装等行为。
尽管淘宝号称88碳账户覆盖了10亿用户,但从目前来看,88碳账户的用户数量并不多。记者看到,在开通了城市减碳排行榜的3个省市中,参与人数最多的浙江省,参与度仅有500多人,第二的广东省351人,北京的参与人数仅221人。
碳排放衡量标准难统一
中国科学院一项研究报告显示,居民消费产生的碳排放量占全社会碳排放总量的53%,超过了总碳排放量的一半。但国内对于个人碳账号的探索仍然不足。
一个可以与之对照的事实是,碳排放权市场交易试点开始于2011年10月,国家发改委批准北京、天津、上海、重庆等7个重点省市作为首批试点区域。截至2020年12月31日,试点近10年,全部试点地区碳市场配额现货累计成交共计4.45亿吨,成交额104.31亿元。但目前为止,面向个人的碳交易平台还未出现。
中华环保联合会有关专家表示,建立系统化的碳减排“数字账本”难点不在于技术,而是一直以来对个人碳减排行为缺乏统一标准。
尽管全国各地关于个人碳账户的探索已经陆续开展,但各地关于碳减排量的测定仍然没有统一的标准。
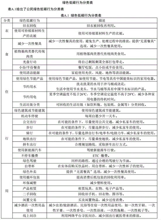
今年5月,中华环保联合会曾发布一项团队性标准《公民绿色低碳行为温室气体减排量化导则》,试图对个人碳减排量提供量化标准。
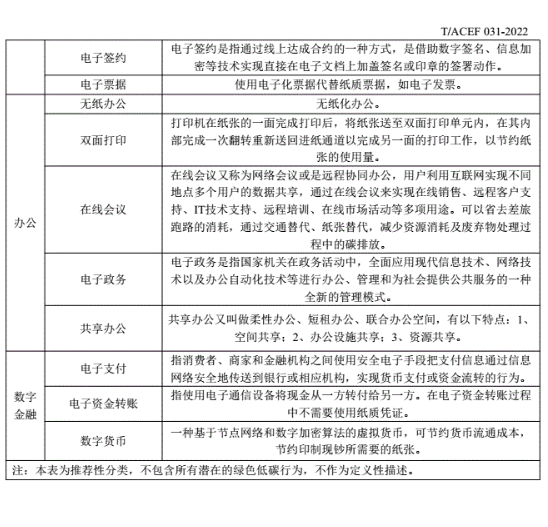
《导则》中明确了涉及衣、食、住、行、用、办公、数字金融等7大类别的40项绿色低碳行为,并对其分别进行了描述。同时,《导则》明确规定了公民绿色行为碳减排量化基本原则、要求和方法,适用于指导公民绿色行为碳减排量化评估规范的编制、公民绿色行为碳减排量化评估等内容,为个人碳减排行为的定量提供了依据。


不过,《导则》中虽然提供了量化方法,但个人具体行为产生的碳排量仍然需要每个平台自行测定评估,没有统一的数据可供使用。反映到实际的标准制定中,就表现为各个平台中同一项绿色低碳行为产生的碳减排量差异明显。
例如在北京个人碳账户内,骑车出行每公里的碳减排量为250克,在88碳账户中,这一数字则为334克。个人碳减排行为标准无法统一,最终导致不同平台之间碳减排数据无法互通,进一步阻碍了交易平台的构建。
将个人碳积分卖给企业
作为一种碳普惠手段,目前来看,无论是北京个人碳账户还是淘宝的88碳账户,想要一次性拿到大量碳减排量,最快的方式还是花钱。
在北京个人碳账户中,通过国美电器、大中电器、苏宁电器等渠道购买一级能效和二级能效的冰箱、电视、洗衣机、空调和热水器等家电,达到一定的金额并投入使用后,可一次性获得该设备使用过程中一个月累计的减排量,最高可达375千克。在88碳账户中,购买节能家电获得的碳减排量同样是最多的,在5千克到300千克之间。
这种情况很快就会改变。今年2月,上海市生态环境局曾就《上海市碳普惠机制建设工作方案》(简称《工作方案》)公开征求意见。《工作方案》中明确提出上海将建立个人碳账户。与此前碳账户不同的是,上海个人碳账户在把市民的绿色出行、做好垃圾分类等低碳行为减少的二氧化碳排放量进行核算,变成每个人账户里的“碳积分”之外,还要通过对接上海碳交易市场、各个商业消费平台,让市民通过低碳行为获得实惠。
在《大型城市居民消费低碳潜力分析》中,“碳阻迹”指出,人口超1000万的一二线城市,2030年平均每人的减排潜力至少可达1129.53千克。而在人口超过2400万的上海,这意味着超过2700万吨的减排量。
也就是说,碳减排量除了进行商品兑换之外,将参与到碳交易市场的流通中。在当下各企业碳中和压力日益增长的背景下,个人碳减排量或许将成为新的“紧俏货”。
排版/ 季嘉颖


评论