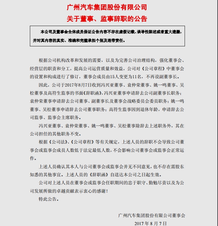
广汽集团官网发布公告称,公司于2017年8月7日收到冯兴亚、袁仲荣、姚一鸣、吴松及高符生的辞职信。公告写道:冯兴亚申请辞去副董事长职务;袁仲荣申请辞去执行董事、副董事长及董事会战略委员会委员职务;吴松申请辞去执行董事职务;姚一鸣申请辞去非执行董事职务;高符生则因到了退休年龄,申请辞去监事及监事主席职务。
上述变动自2017年8月7日起生效。
公告称,此次变动是根据公司机构改革和发展的需要,以及为完善公司治理结构,强化董事会、经营层的职责和分工,提高公司运营质量和效益。因此公司对《公司章程》中董事会的设置和构成进行了修订,董事会成员由15人变更为11名,不再设副董事长。
冯兴亚、袁仲荣、姚一鸣、吴松除辞去上述职务外,在广汽集团担任的其他职务不变。

冯兴亚从2004年开始在广汽集团任职,于2008年起担任广汽集团副总经理,2015年3月25日起任广汽执行董事。到现在,冯兴亚在广汽集团担任了副董事长、执行委员会副主任,同时兼任广汽工业集团董事、常务副总经理,广汽乘用车董事长。
袁仲荣于1997年加入广汽,自2005年起出任广州汽车集团股份有限公司董事,并在2005年至2014年11月期间,担任广汽副总经理。于2008年8月至2013年6月任广汽丰田董事长、广汽丰田发动机副董事长,2008年至2013年6月兼任广汽日野董事长、广汽乘用车董事、同方环球副董事长、上海日野副董事长等职务。

姚一鸣于1996年加入广汽,2008年7月至2015年2月,任广汽集团副总经理,2013年6月至2015年2月兼任执行委员会副主任。2015年3月25日起,姚一鸣出任广汽集团董事。
吴松于2003年10月加入广汽,历任广州五羊-本田有限公司董事副总经理、广汽丰田董事、广汽丰田发动机董事及副总经理等职务。2007年至2013年6月,吴松在广汽集团担任副总经理一职,2015年3月25日起,任广汽集团董事。
高符生,现任广汽集团监事会主席,同时为广汽工业集团总会计师、广汽香港总经理。高符生于1998年3月加入广汽,2014年6月起兼任广州轻工工贸集团有限公司外部董事。
随后,广汽集团于今日(8月8日)公布了《2017 年第一次临时股东大会会议资料》。公司将于2017年8月23日召开2017 年第一次临时股东大会,会议上将进行第四界董事会(非执行)董事、监事会监事的补选审议。
其中,经公司第四届董事会第 51 次会议审议批准,拟补选严壮立为公司第四届董事会非执行董事,任期为第四届董事会剩余期间;经公司第四届监事会第 16 次会议审议批准,拟补选吉力为公司第四届监事会监事,任期为第四届监事会剩余期间;拟补选陈建新为公司第四届监事会监事,任期为第四届监事会剩余期间。
附候选人简历:
严壮立,1969 年 2 月出生,现任广州汽车工业集团有限公司副总经理,广州摩托集团有限公司董事长。
吉力,1966 年 3 月出生,现任广州汽车工业集团有限公司监事会主席,并兼任广州交通投资集团有限公司、广州万力集团有限公司监事会主席。
陈建新,1973 年 7 月出生,现任广州汽车工业集团有限公司专职监事,并兼任广州万力集团有限公司专职监事。



评论