记者 |
12月4日,新浪微博一名叫“特斯拉维权车主-韩潮”的认证用户发布微博称:“我胜诉了,退一赔三!......感谢法律公正!”
这是特斯拉在各类纠纷中鲜有的败诉案。
这名特斯拉二手车主表示,自己与特斯拉的二手车维权纠纷案件已在北京市大兴区人民法院完成一审判决并胜诉。判决文书显示,韩潮一审胜诉,特斯拉被判“退一赔三”。
根据该车主新浪微博上发布的信息,该事件起因是,2019年6月,天津车主韩潮在特斯拉官方网站购买了一台经官方认证的二手Model S P85轿车。
在2019年8月24日,当他以120km/h的速度在高速公路上行驶时,突然“车发出嘭的一声,刹车,电门完全瘫痪,一并跳出五个故障码”。

事故后,涉案车辆由拖车公司托运到特斯拉服务中心,经服务中心检查告知,此车的电池伞阀,保险等损坏需要更换,电池无法接电,需要更换完配件进行检测。
根据《新京报》报道称,该车主曾表示,销售人员在其购买前告知了特斯拉认证车不存在重大事故、水泡、火烧、结构性损伤。然而自购车起,这辆认证二手车便频繁发生问题。
后经车主韩潮委托天津本地检测机构检测后发现,该车辆C柱及后翼子板有切割焊接。随后韩潮要求免费更换一辆安全的汽车,遭到特斯拉方面拒绝。
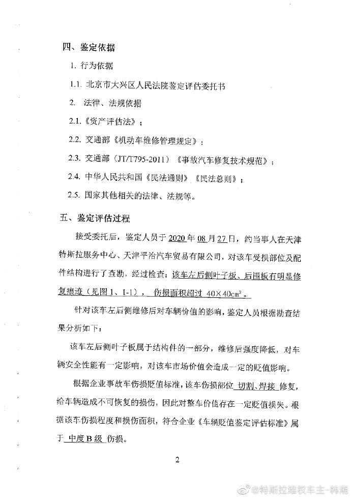
此外,界面新闻记者发现,这名车主在2020年10月18日曾发布微博称,“特斯拉要求做的司法鉴定,鉴定结果出来了,特斯拉反倒不认…”。
其指的司法鉴定是指北京晶实机动车鉴定评估有限公司“关于特斯拉津AD6231”贬值损失鉴定结论书。对该车左后侧叶子板更换造成的市场价贬值评估为82089元。
对此,韩潮向北京市大兴区人民法院正式起诉特斯拉,并于今年3月获得大兴区人民法院正式立案。
根据韩潮在其个人认证微博上发布的判决书(部分)内容显示,法院认为,“涉案车辆的维修确实涉及到大面积切割、焊接等,这种修理方式和程度必然对消费者的购车意愿产生重要影响,而特斯拉公司仅仅告知韩潮‘车辆不存在结构性损伤’,尚不足以达到应有的信息披露程度。不论从积极的作为还是消极的不作为来说,特斯拉公司都符合欺诈的客观要件。综合本案事实,特斯拉公司对涉案车辆所发生的事故以及维修情况是知晓或者应当知晓的,其具备欺诈的主观条件。”
由此,法院一审判决撤销韩潮与特斯拉汽车销售服务(北京)有限公司签订的《二手车订购协议》。特斯拉在判决生效十日内向韩潮退还379700元购车款,并依照《消费者权益保护法》规定赔偿1139100元。即“退一赔三”。
对于一审判决结果,盈科律师事务所北京总部高级合伙人王贝贝在接受界面新闻记者采访时表示,从一审判决来看,特斯拉败诉并无明显不当。根据消费者权益保护法第十六条的诚信经营义务和第十八条的风险告知,特斯拉在明知或应当知道二手车辆可能出现故障的情况下应当进行披露,具体是否彻底披露需要结合举证质证的情况。就目前报道的信息来看,特斯拉仅透露车辆无结构性损伤,在一定程度上可以认定为对消费者隐瞒了风险。
不过,对于一审判决结果,特斯拉方面表示,本案一审判决尚未生效,特斯拉将依法提起上诉,并相信法院最终会对本案有一个公正的处理。
对此,王贝贝向界面新闻表示,此案的争议点在于,特斯拉是否尽到告知消费者产品缺陷的义务,信息披露程度是否合理。如果特斯拉进行上诉,可能会从车主已知是二手车仍选择购买;特斯拉仅认证车辆不存在结构性损伤、不能控制车主在自行使用时出现的故障等方面切入,证实特斯拉没有欺诈。
“但是目前披露的案件细节不祥,不宜随意揣测。”其补充说。
特斯拉方面在接受界面新闻记者采访时则发来了一段其法律顾问的回应称:”全铝车身在剐蹭后无法钣金敲打修复,切割更换后翼子板是官方手册指导的维修方式。特斯拉并不存在欺诈消费者的主观意愿,也并没有因为隐瞒后翼子板的维修而获得不当得利,因此并不构成欺诈。”
针对该起案件,对包括特斯拉在内的任何一家汽车厂商在运营官方二手车业务时都有值得注意和改进之处。
“商品经营者或者服务提供者直接或者间接地对商品或服务进行的描述应当与实际情况相符,同时根据《中华人民共和国消费者权益保护法》的相关规定,消费者有知悉其购买、使用的商品真实情况的权利,对于商品的质量、质量瑕疵或假冒伪劣产品的处理方式等基本情况,消费者有知晓的权利,”王贝贝告诉界面新闻记者:“建议特斯拉完善其二手车订购协议的格式条款,告知车主二手车辆可能出现的风险和故障,保障消费者的知情权。”
而对于消费者,王贝贝则建议“用户在进行这类二手车交易时提高自己的谨慎程度,在购车前后仔细检查车辆的关键部件是否存在问题,同时仔细阅读协议,确认卖方是否写明车辆可能存在的风险,以及是否对使用中的问题负责。”



评论