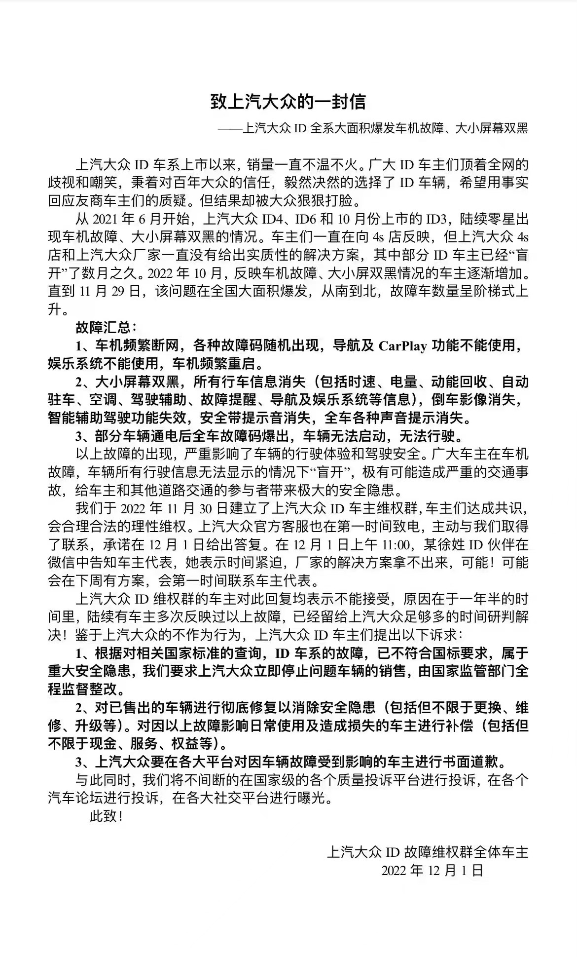
“从2021年6月开始,上汽大众ID4、ID6 和10月份上市的ID3,陆续零星出现车机故障、大小屏幕双黑的情况。”近日,《致上汽大众的一封信》在网上流传,其内容直指大众ID系列车型的车机问题。
信中对该车型故障的汇总包括:车机频繁断网,各种故障码随机出现,导航及 CarPlay 功能不能使用,娱乐系统不能使用,车机频繁重启;大小屏幕双黑;部分车辆通电后全车故障码爆出,车辆无法启动,无法行驶等。
车主们向上汽大众提出诉求称,要求其立即停止问题车辆的销售,由国家监管部门全程监督整改;对已售出的车辆进行彻底修复以消除安全隐患,对因以上故障影响日常使用及造成损失的车主进行补偿;同时要求上汽大众在各大平台对因车辆故障受到影响的车主进行书面道歉。
对此事件,上汽大众向界面新闻回应称,会尽快为用户排查相关故障原因,尽快处理相关问题,很抱歉给用户用车带来了不便和困扰。“经过一系列的技术分析、软件优化及测试验证,目前针对用户反映的情况我们已有相应的技术解决方案,并将于近期很快推出。”
同时,上汽大众表示,用户可以选择以下两种措施,恢复车机显示:1.长按显示屏左下角电源键至中控屏幕亮起;建议同步打开MAX开启空调;2.锁车后,等待车辆休眠至SOS灯熄灭后,重新启动车辆。如以上方法均不能恢复,用户可以和附近上汽大众授权经销商取得联系。
大众ID系列的车机问题并不只发生在上汽大众身上,也包括一汽大众。车质网显示,仅在12月3日大众ID系列便新增21条投诉记录,多数问题都指向了影音系统故障、仪表故障等问题,上汽大众和一汽大众车型均有涉及。

ID系列是大众新能源转型的关键产品。
2021年大众中国新能源汽车销量超过11.9万辆,其中ID系列销量大约7万辆。今年11月15日,大众集团宣布旗下电动车ID.系列在全球交付量达到50万辆,比预期提前了一年。自2020年10月大众集团开始交付第一辆ID.3,到现在50万辆目标实现刚好过去两年。
软件能力一直是大众的短板。在此此前,由于大众旗下软件共事CARIAD相关车载软件研发进度缓慢,保时捷纯电Macan的亮相时间被推迟至2024年。近期,大众新首席执行官Thomas Schäfer承认,Mk8高尔夫、Cupra、斯柯达等电动汽车的MIB3信息娱乐系统出了问题,并承诺在未来两年将持续更新。
为了加强软件开发能力,大众于2020年7月成立了软件公司CARIAD,聚集了全球约5000名工程师和开发人员。而在中国市场,围绕电动车的竞争日趋升级,特别是在智能化领域。
为了弥补这方面的短板,大众在今年4月宣布设立CARIAD中国子公司,员工数达600人,并预计在2023年底前翻番,其中9成以上将为本土软件人才。这是CARIAD在欧洲总部之外的第一家子公司。
10月,大众宣布通过CARIAD 与自动驾驶芯片公司地平线成立一家合资企业,开发面向中国市场的高级驾驶辅助系统和自动驾驶系统。大众将为这笔交易投资24亿欧元,为其在中国市场金额最大的单笔投资。



评论